Table of contents
- Adjunctive vitamin D therapy in various diseases in children: a scenario according to standard guideline
- VitaminDWiki - Infant-Child category has
888 items and contains
Adjunctive vitamin D therapy in various diseases in children: a scenario according to standard guideline
BMC Pediatrics volume 22, https://doi.org/10.1186/s12887-022-03297-z
Hafsa Arshad, Faiz Ullah Khan, Naveed Ahmed, Naveed Anwer, Ali Hassan Gillani & Asim.ur. Rehman
Strange, no enties between 1,000 IU to 200,000 IU
Background
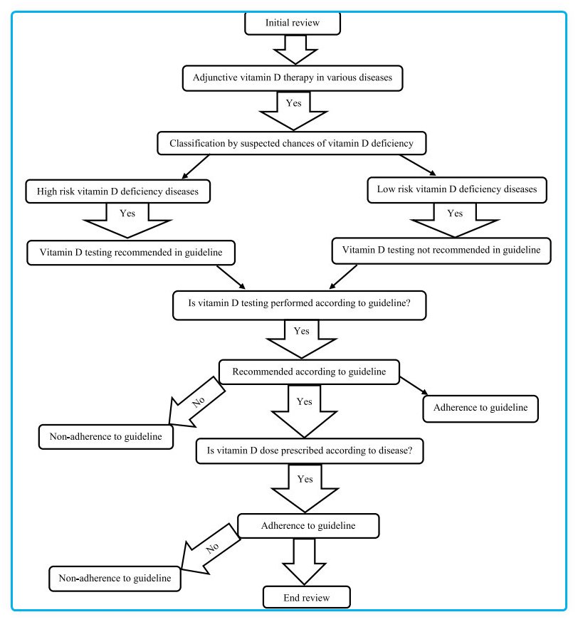
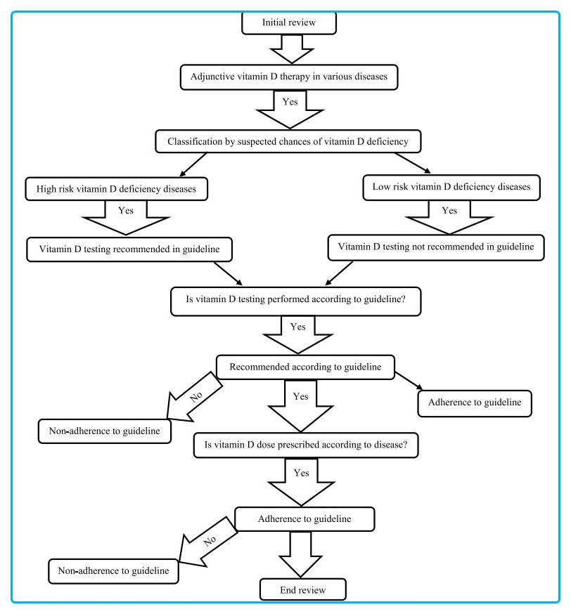
Adherence to standard guidelines is imperative when question comes to disease management. The present study aimed to evaluate the administration of adjunctive vitamin D therapy in various diseases, its adherence to standard guideline and the effect of socioeconomic status on the consumption of vitamin D in children.Methods
Cross sectional observational study was conducted among 400 ambulatory pediatric patients at Children’s Hospital, Pakistan Institute of Medical Sciences Islamabad, from November 2017 to June 2018. Data were collected by a self-designed structured questionnaire from the patient’s medical chart. Adjunctive vitamin D therapy adherence was evaluated by the U. S endocrinology clinical practice guideline of vitamin D deficiency. The association between socioeconomic status and consumption of vitamin D was examined by chi-square. Alpha value (p ≤ 0.005) was considered statistically significant. Statistical analysis was done by SPSS version 25.Results
In 400 patients, 9 diseases and 21 comorbid conditions were identified, in which adjunctive vitamin D therapy was prescribed. Adherence to vitamin D testing in high-risk vitamin D deficiency diseases as; seizures (3.8%), bone deformities (13.3%), steroid-resistant nephrotic syndrome (0.0%), cerebral palsy (5.9%) and meningitis (14.3%). Adherence to prescribed vitamin D dose was in (41.3%) patients in various diseases. Significant association (p < 0.05) was found between socioeconomic status and consumption of vitamin D in children and mothers.Conclusions
It was found that adjunctive vitamin D was being prescribed in various diseases and comorbidities. Overall poor adherence to the standard guideline was observed in disease management in children. Low socioeconomic status affects vitamin D supplementation consumption in children.
 Download the PDF from VitaminDWiki
VitaminDWiki - Infant-Child category has
888 items and contains - No consensus on MINIMUM International Units (IU) for healthy infant of normal weight
- 400 IU Vitamin D is no longer enough
Was OK in the past century, but D levels have been dropping for a great many reasons.
FDA doubles the amount of vitamin D permitted in milk – July 2016 - No consensus: range is 600 to 1600 IU – based on many randomized controlled trials
- Review of 400 IU to 2000 IU daily and higher if non-daily
- Fewer pre-infants were vitamin D deficient when they got 800 IU – RCT Feb 2014
- 1600 IU was the conclusion of three JAMA studies
1000 IU recommended in France and Finland – 2013 - appears to be a good level - 5X less mite allergy after add vitamin D
- Child bone fractures with low vitamin D were 55X more likely to need surgery
- 75 % of SIDS had low vitamin D
- Children stayed in ICU 3.5 days longer if low vitamin D – Dec 2015
- 5 out of 6 children who died in pediatric critical care unit had low vitamin D – May 2014
- Infants have gotten free 400 IU of vitamin D in Turkey since 2005, More for longer would be even better – Feb 2022
- Preemies should have vitamin D supplements – reaching an agreement – April 2021
- Vitamin D loading dose was as effective as daily dosing (rickets in this case) – RCT July 2021
Having a good level of vitamin D cuts in half the amount of:
- Asthma, Chronic illness, Doctor visits, Allergies, infection
Respiratory Tract Infection, Growing pains, Bed wetting
Need even more IUs of vitamin D to get a good level if;
- Have little vitamin D: premie, twin, mother did not get much sun access
- Get little vitamin D: dark skin, little access to sun
- Vitamin D is consumed faster than normal due to sickness
- Older (need at least 100 IU/kilogram, far more if obese)
- Not get any vitamin D from formula (breast fed) or (fortified) milk
Note – formula does not even provide 400 IU of vitamin D daily
Infants-Children need Vitamin D
- Sun is great – well known for 1,000’s of years.
US govt (1934) even said infants should be out in the sun - One country recommended 2,000 IU daily for decades – with no known problems
- As with adults, infants and children can have loading doses and rarely need tests
- Daily dose appears to be best, but monthly seems OK
- Vitamin D is typically given to infants in the form of drops
big difference in taste between brands
can also use water-soluable form of vitamin D in milk, food, juice, - Infants have evolved to get a big boost of vitamin D immediately after birth
Colostrum has 3X more vitamin D than breast milk - provided the mother has any vitamin D to spare - 100 IU per kg of infant July 2011, Poland etc.
More than 100 IU/kg is probably better 888 items in the category Infant/Child See also - 34 pages in VitaminDWiki had BREASTFE*in title as of Jan 2022
- "BIRTH DEFECTS" 172 items as of July 2016
- Stunting OR “low birth weight” OR LBW OR preemie OR preemies OR preterm 1940 items as of Oct 2018
- 153 VitaminDWiki pages contained PRETERM or PREEMIE in title as of Nov 2024
- "SUDDEN INFANT DEATH" OR SIDS 214 items as of Dec 2020
- Overview of Rickets and Vitamin D
- Youth category listing has
179 items along with related searches - Down's syndrome and low vitamin D - several studies
- Rett syndrome associated with low vitamin D, treated by Omega-3
Vitamin D helps some child health problems in Pakistan – May 2022Printer Friendly Follow this page for updates5225 visitors, last modified 07 May, 2022, This page is in the following categories (# of items in each category)Attached files
ID Name Uploaded Size Downloads 17569 dose sizes.jpg admin 07 May, 2022 13.28 Kb 252 17568 Cormorbidities.jpg admin 07 May, 2022 149.72 Kb 260 17567 Guideline flow chart.jpg admin 07 May, 2022 94.88 Kb 313 17566 Adjunctive vitamin D therapy - children_CompressPdf.pdf admin 07 May, 2022 530.94 Kb 234