- Diverse Calcium opinions
- Consensus:
- Likely: Avoid rock-calcium, especially if senior
- Calcium level for adults is 8.5 to 10.2 mg/deciliter
- Calcium and Vitamin D category listing has
234 items - See VitaminDWiki
- Calcium supplements increases the chance of dying by 1.4 X - June 2022
- PubMed 2,324 articles on calcium (absorption OR bioavailability) - Oct 2024
- Calcium is mainly absorbed in the ilium, vitamin D helps – Aug 2022
- Clipped from WikiPedia March 2011
- Global Healing Center
- Good up-to-date overview from Arizona Jan 2011
- GoodnessDirect March 2009 or 2004?
- The inorganic forms:
- The organic forms:
- Algaecal is a much better form of Calcium to fight Osteoporosis - video May 2024
- See also VitaminDWiki
- See also Web
- 8+ VitaminDWiki Calcium pages with CANCER in title
- There have been
108885 visits to this page
Diverse Calcium opinions
Consensus:
- Calcium Carbonate is the lowest cost, requires the most stomach acid to be digested, and is probably less bio-available
- Bio-availability of the Calciums range by perhaps 10X (however, Wikipedia reference below says otherwise)
- If you must take a lot, take it several times per day – 600 mg at a time
- As with Magnesium the body can absorb only so much at a time
- Unsure if there is a 600 mg limit when taking <3,000 IU of vitamin D
- Vitamin D increases absorption of Calcium: 20% - 50%
Likely: Avoid rock-calcium, especially if senior
- Calcium sources that do not need stomach acid, such as milk and some plants, are probably the most bio-available
Not often seniors have less stomach acid, so will not get as much from Calcium Carbonate as younger people
Personally, I use the Algae Calcium powder from Amazon
I put the powder in a modified salt shaker, and shake in on my morning cereal
Calcium level for adults is 8.5 to 10.2 mg/deciliter
which is 2.15 to 2.55 millimoles/liter Cleveland Clinic
Calcium and Vitamin D category listing has
234 items
See VitaminDWiki
- 10,000 IU of Vitamin D is too much if you also take Calcium supplements – RCT Sept 2018
- Calcium supplements are HARMFUL – a reversal of recommendations from 2000 – Nov 2015
- Calcium supplements proven to NOT reduce fractures, but are proven to INCREASE heart problems – July 2015
--
Calcium supplements increases the chance of dying by 1.4 X - June 2022
Calcium Supplementation, Risk of Cardiovascular Diseases, and Mortality: A Real-World Study of the Korean National Health Insurance Service Data
Nutrients 2022, 14(12), 2538; https://doi.org/10.3390/nu14122538
by Jae-Min Park 1,2,†ORCID,Bora Lee 3,†,Young-Sang Kim 4ORCID,Kyung-Won Hong 5ORCID,Yon Chul Park 6,Dong Hyeok Shin 7,Yonghwan Kim 8ORCID,Kunhee Han 9,Kwangyoon Kim 10,Junghwa Shin 10,Mina Kim 11ORCID andBom-Taeck Kim 10,*
Few studies have investigated the effects of calcium supplementation on cardiovascular outcomes in individuals with low calcium intake in real-world settings. This study examined the association between calcium supplementation and cardiovascular outcomes in the Korean population in a real-world setting. This large retrospective cohort study included patients aged ≥45 years first prescribed calcium supplements in 2010. Age- and sex-matched controls were recruited among those who had no prescription for calcium supplements. Longitudinal data were collected on 31 December 2018. Kaplan–Meier estimation and Cox proportional hazard regression analysis were performed. The cumulative incidence of acute myocardial infarction, ischemic stroke, and death was significantly higher in the calcium supplementation group than in the control group (p < 0.05 by log-rank test). The calcium supplementation group had a significantly higher risk of myocardial infarction, ischemic stroke, and death than the control group. Compared to the control group, the hazard ratios (95% confidence intervals) of the incidence ofmyocardial infarction, 1.14 stroke 1.12 death 1.40 in the supplementation group after adjusting for confounding variables.
Considering the associated cardiovascular risk, calcium supplementation for osteoporosis treatment should be administered cautiously.
 Download the PDF from VitaminDWiki
PubMed 2,324 articles on calcium (absorption OR bioavailability) - Oct 2024
- An Algorithm to Assess Calcium Bioavailability from Foods Dec 2023 doi: 10.1016/j.tjnut.2023.12.005 FREE PDF
- High Solubility and Bioavailability of Lobster Shell-Derived Calcium for Significantly Proliferating Bone and Skin Cells In Vitro - June 2023 5.9 X more bioavailable FREE PDF
- Dietary and pharmacological compounds altering intestinal calcium absorption in humans and animals Dec 2015
- A comparative study of calcium absorption following a single serving administration of calcium carbonate powder versus calcium citrate tablets in healthy premenopausal women. April 2014
Carbonate (4.25) slightly more than Citrate 4.16  Download the PDF from VitaminDWiki - Molecular aspects of intestinal calcium absorption June 2015
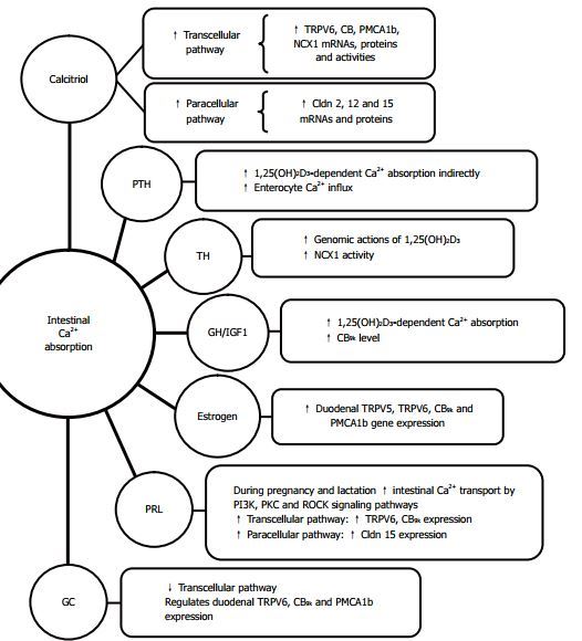
 Download the PDF from VitaminDWiki
Has chart of Calcium absorption and Hormones
Calcium is mainly absorbed in the ilium, vitamin D helps – Aug 2022
Vitamin D-Mediated Regulation of Intestinal Calcium Absorption
Nutrients. 2022 Aug 16;14(16):3351.doi: 10.3390/nu14163351.
James C Fleet 1
Vitamin D is a critical regulator of calcium and bone homeostasis. While vitamin D has multiple effects on bone and calcium metabolism, the regulation of intestinal calcium (Ca) absorption efficiency is a critical function for vitamin D. This is necessary for optimal bone mineralization during growth, the protection of bone in adults, and the prevention of osteoporosis. Intestinal Ca absorption is regulated by 1,25 dihydroxyvitamin D (1,25(OH)2 D), a hormone that activates gene transcription following binding to the intestinal vitamin D receptor (VDR). When dietary Ca intake is low, Ca absorption follows a vitamin-D-regulated, saturable pathway, but when dietary Ca intake is high, Ca absorption is predominately through a paracellular diffusion pathway. Deletion of genes that mediate vitamin D action (i.e., VDR) or production (CYP27B1) eliminates basal Ca absorption and prevents the adaptation of mice to low-Ca diets. Various physiologic or disease states modify vitamin-D-regulated intestinal absorption of Ca (enhanced during late pregnancy, reduced due to menopause and aging).
 Download the PDF from VitaminDWiki
--Clipped from WikiPedia March 2011
Calcium supplements are used to prevent and to treat calcium deficiencies. Most experts recommend that supplements be taken with food and that no more than 600 mg should be taken at a time because the percent of calcium absorbed decreases as the amount of calcium in the supplement increases.[18]
It is recommended to spread doses throughout the day.
Recommended daily calcium intake for adults ranges from 1000 to 1500 mg.
It is recommended to take supplements with food to aid in absorption.Vitamin D is added to some calcium supplements.
Proper vitamin D status is important because vitamin D is converted to a hormone in the body which then induces the synthesis of intestinal proteins responsible for calcium absorption.[29]- The absorption of calcium from most food and commonly used dietary supplements __is very similar.[30] (Present Knowledge in Nutrition)
This is contrary to what many calcium supplement manufacturers claim in their promotional materials.__
- Milk is an excellent source of dietary calcium for those whose bodies tolerate it
because it has a high concentration of calcium and the calcium in milk is excellently absorbed.[30] - Soymilk and other vegetable milks are usually sold with calcium added so that their calcium concentration is as high as in milk
- Also different kind of juices boosted with calcium are widely available.
- Calcium carbonate is the most common and least expensive calcium supplement. It should be taken with food. It depends on low pH levels for proper absorption in the intestine.[31] Some studies suggest that the absorption of calcium from calcium carbonate is similar to the absorption of calcium from milk.[32][33] While most people digest calcium carbonate very well, some might develop gastrointestinal discomfort or gas. Taking magnesium with it can help to avoid constipation. Calcium carbonate is 40% elemental calcium. 1000 mg will provide 400 mg of calcium. However, supplement labels will usually indicate how much calcium is present in each serving, not how much calcium carbonate is present.
- Antacids frequently contain calcium carbonate, and are a commonly used, inexpensive calcium supplement
- Coral calcium is a salt of calcium derived from fossilized coral reefs. Coral calcium is composed of calcium carbonate and trace minerals.
- Calcium citrate can be taken without food and is the supplement of choice for individuals with achlorhydria or who are taking histamine-2 blockers or proton-pump inhibitors.[34]
It is more easily digested and absorbed than calcium carbonate if taken on an empty stomach and less likely to cause constipation and gas than calcium carbonate.
It also has a lower risk of contributing to the formation of kidney stones.
Calcium citrate is about 21% elemental calcium. 1000 mg will provide 210 mg of calcium.
It is more expensive than calcium carbonate and more of it must be taken to get the same amount of calcium. - Calcium phosphate costs more than calcium carbonate, but less than calcium citrate.
It is easily absorbed and is less likely to cause constipation and gas than either. - Calcium lactate has similar absorption as calcium carbonate,[35] but is more expensive.
Calcium lactate and calcium gluconate are less concentrated forms of calcium and are not practical oral supplements.[34] - Calcium chelates are synthetic calcium compounds, with calcium bound to an organic molecule, such as malate, aspartate, or fumarate.
These forms of calcium may be better absorbed on an empty stomach.
However, in general they are absorbed similarly to calcium carbonate and other common calcium supplements when taken with food.[36]
The 'chelate' mimics the action that natural food performs by keeping the calcium soluble in the intestine.
Thus, on an empty stomach, in some individuals, chelates might theoretically be absorbed better. - Microcrystalline hydroxyapatite (MH) is marketed as a calcium supplement, and has in some randomized trials been found to be more effective than calcium carbonate.
Global Healing Center
- Calcium Carbonate - cheapest and worst available
- Calcium Citrate - somewhat better than Carbonate, not as good as CCM. Not need as much stomach acid
- Oyster Shell Calcium
- Calcium Gluconate
- Calcium Lactate
- Calcium Phosphate
- Calcium Citrate Malate
- Calcium Orotate
Good up-to-date overview from Arizona Jan 2011
Clip – – – –
Calcium Phosphate, Calcium Lactate, and Calcium Gluconate have very small percentages of elemental calcium in each supplement tablet.
Therefore it is necessary to take a large number of tablets to consume an adequate amount of calcium every day.Calcium Citrate 21% element
Best absorbed supplemental form of calcium.It does not require the presence of extra stomach acid to dissolve.
Calcium citrate can come in colloidal form.This is a liquid form of calcium that may be less irritating to the intestinal wall.Calcium Carbonate 40% element
Most common type of calcium supplement on the market.
Usually requires extra stomach acid for digestion, so should be taken with a meal.
Note: Seniors have less stomach acidity
GoodnessDirect March 2009 or 2004?
The inorganic forms:
- Calcium sulfate
- Calcium phosphate
- Calcium carbonate 5-10% absorbed
The organic forms:
- Calcium gluconate
- Calcium lactate
- Calcium citrate 30 to 35%, absorbed
- Calcium amino acid chelates 65-80% absorption
- Calcium orotate 90-95% absorbed, but expensive
- Calcium aspartate
- Calcium ascorbate
Algaecal is a much better form of Calcium to fight Osteoporosis - video May 2024
Dr. Doug 16 minutes
Dr. Doug 35 minutes long list of references
See also VitaminDWiki
- All items with Calcium in VitaminDWiki
234 items - Supplements taken by the founder of VitaminDWiki he takes Calcium from Red Marine Algae
- Calcium from food or supplements associated with more deaths (US Cohort of 31,000 people) – April 2019
- More Calcium absorbed with more vitamin D – 6.7% more with 4000 IU – RCT March 2014
- Decrease Calcium and Increase Magnesium when increasing vitamin D
- Calcium supplements proven to NOT reduce fractures, but are proven to INCREASE heart problems – July 2015
- More than 1.4 grams of Calcium increased male death rate by 1.4 X – Sept 2018
- 10,000 IU of Vitamin D is too much if you also take Calcium supplements – RCT Sept 2018
- Calcium Essential to Limit Osteoporosis but Avoid Excess, Say Europeans - Nov 2017
- Hypercalcemia can result from excess Vitamin D (if not reduce Ca or increase water) Oct 2016
- Must balance co-factors when increasing vitamin D 500 Ca, 500 Mg - which has the following concept graph
- The Calcium Supplement Problem: As Serious As A Heart Attack Jan 2012
5 clinical trials: taking elemental calcium supplements of 500 mg or more increased the relative risk of heart attack by 27%. - Controversy: Too much Calcium if increase Vitamin D
some say major problem with just 2,000 IU of vitamin D, others say no problem with 10,000 IU - Calcium from Chocolate-Calcium chews
Chocoate actually result in DECREASING the amount of Calcium in body or bone density. Not a problem with Chocolate augmented with Calcium - Vitamin D monotherapy reduces colorectal cancer but has calcemic side effects – April 2013
- IoM again fails to look at interactions - Nov 2010
has the graph: dangerous to have too much Calcium while having lots of vitamin D
- Calcium absorption increased only 6 percent for high amounts of vitamin D – RCT Aug 2012 conflicts with previous understanding
- Little change in Calcium absorption when taking 400 vs 4,000 IU of vitamin D – Oct 2012
- Death by Calcium, book by Thomas Levy – Dec 2013
See also Web
- Google Search of web for "bioavailability of calcium in milk" 12,200 items as of Nov 2011 - such as the following
- NIH Milk Matters
- Calcium bioavailability from Bovine milk. . 1996
- The Bioavailability of Dietary Calcium 2000 heavily cited article, full text on-line
- NIH Calcium in Food
- Worlds Healthiest Foods - Calcium
- Healthy Eating club - Calcium
- Stoned To Death: Calcium Supplements Proven To Kill Again May 2012 by Green MedInfo had the following great observation by a reader
It is equally ridiculous and nonsensical to believe that taking calcium pills builds bones, as it is to believe that drinking protein drinks builds muscle. - The Calcium Supplement Problem: As Serious As A Heart Attack Green Med Info Jan 2013
Meta-analysis of 500+ mg of Calcium supplements increased heart attacks by 25%.
Later Meta-analysis, which included vitamin D, found 24% increase in heart attacks wiht the combination - A home test kit for excess Calcium in the urine is available $10 for 10 tests
- Calcium Supplements at Consumer Labs
Excellent review of Calcium supplements - but must pay to see all of their content, they do not sell reviews separately
cost per 500 mg Calcium per day ranges from $0.04 to $2 - 12,000 DOCTORS URGE THE USDA TO STOP RECOMMENDING DAIRY March 2019
- Too many people are lactose intolerant and dairy adds cholesterol (which is not really a problem)
- Physicians Committee for Responsible Medicine
- "Research shows that dairy products have little or no benefit for bones. A 2005 review published in Pediatrics showed that drinking milk does not improve bone strength in children"
8+ VitaminDWiki Calcium pages with CANCER in title
This list is automatically updated
Items found: 8
There have been
108885 visits to this page Calcium hazards and bioavailabilityPrinter Friendly Follow this page for updates27129 visitors, last modified 17 Dec, 2024, This page is in the following categories (# of items in each category)Attached files
ID Name Uploaded Size Downloads 18346 Ca absorption.jpg admin 27 Aug, 2022 53.34 Kb 1931 18345 Vit D Calcium absorption.pdf admin 27 Aug, 2022 855.59 Kb 610 17902 Supplement.jpg admin 18 Jun, 2022 24.61 Kb 2378 17901 Calcium Supplementation.pdf admin 18 Jun, 2022 322.52 Kb 600 6339 carbonate citrate.pdf admin 13 Jan, 2016 504.46 Kb 2374 6338 Calcium Hormone.jpg admin 13 Jan, 2016 53.43 Kb 25387 6337 Molecular aspects of Calcium.pdf admin 13 Jan, 2016 986.71 Kb 2634
- There have been