Summary of Rickets and Vitamin D
Rate of rickets is usually < 0.1% of births, unless dark skin, breastfed, preemie, twin, Mongolian, or Russian
Rate of rickets has greatly increased with the drop in vitamin D levels during the past 40 years
400 IU can prevent/treat most rickets Turkey gave vitamin D to EVERY child and eliminated Rickets
Can have rickets without a low serum level of vitamin D (~20% of the time)
Giving enough Vitamin D to the mother (before and after birth) PREVENTS most forms of Rickets
Rate of rickets in some countries varies from 10% to 70% (typically poor health overall)
Rickets has been more than doubling in many countries
Rickets is strongly associated with severe breathing problems (weak ribs)
Bowed legs is not the primary indication of rickets (3 other indications of rickets are seen more often)
Rickets is typically due to low cellular Vitamin D - April 2024
Some Rickets is due to poor genes - Vitamin D needed lifelong – June 2020
Vitamin D and Rickets consensus took 80 years
Breathing
- Children with pneumonia in Ethiopia were 22X more likely to have rickets – 1997
- Largest cause of infant deaths is respiratory infections, which is associated with low vitamin D – April 2011
- Rickets in 80 percent of infants with severe pneumonia – Sept 2010
History
- Majority of Medici in 1600's who died in infancy had rickets - 2013
- Rickets associated with 30 percent of infant deaths in rural Netherlands in 1800’s– June 2013
- Vitamin D, Cod-Liver Oil, Sunlight, and Rickets: A Historical Perspective – 2003
- What causes Rickets - 1919
- Vitamin D reduced so low that Victorian age diseases are returning
Turkey
- Nutritional rickets. In Turkey – 2010
- 400 IU vitamin D appeared to prevent infant rickets in Turkey – June 2011
- Turkey gave 400 IU vitamin D to all infants and reduced Rickets by 60X - 2011
- Infants again said to need more than 400 IU of vitamin D – Sept 2012 not enough in winter
Mongolia
- Rickets very prevalent in Mongolia – 1998
- Rickets in Mongolia - July 2013
- Mongolian women have the lowest levels of vitamin D in the world – Sept 2013
Other countries
- Calcium reduced some rickets in Nigerian children – Feb 2012
- Rickets in Ethiopia – review July 2005
- Vitamin D deficiency spares no body part – NE Asia – Jan 2013
- Vitamin D deficiency in Middle East and North Africa - June 2013 from XML with maps
- Hypovitaminosis D in the Middle East and North Africa - May 2013 from HTML
- Rickets: Less costly to prevent than to treat SE Asians in UK – 2006
- Rickets in 30 percent of infants in India who had low vitamin D – March 2011
- Perhaps half of Russian children have rickets, 500 IU vitamin D was not enough – June 2013
- Maternal vitamin D deficiency can trigger rickets in breastfed infants – review March 2013
Rickets - World
- Nutritional rickets around the world: an update - 2016
PDF is available free at Sci-Hub 10.1080/20469047.2016.1248170
Nigeria 1 in 170; Gambia 1 in 70; Bangladesh 1 in 12
Recent Increase
- Rickets in Sweden recently increased by 6X (mainly preemies) – May 2019
- Rickets in Japan increased 3 X recently, similar to increases in other countries – June 2017
- Rickets in UK increased 4X in a decade - May 2015
- Rare Nutritional Rickets increased 10X in 20 years – Feb 2013
Prevention and treatment
- Rickets virtually cured by 90,000 IU of Vitamin D along with daily Calcium – RCT Nov 2018
- Rickets needs Vitamin D and Calcium - Global Consensus Jan 2016
- Neonate Rickets was virtually always associated with very low maternal vitamin D – Dec 2014
pehaps giving mothers Vitamin D would be better - Rickets prevented by single injection of vitamin D or weekly supplementation – RCT Jan 2014
- Group is giving only 200 IU of Vitamin D to 70 million women and children to prevent Rickets
- Rickets reduced 60X - lessons learned by Turkey 2011
- Recommend 400 IU to prevent rickets – Mar 2010
- 400 IU vitamin D for infants and 2000 IU during pregnancy if high risk – June 2010
- Giving vitamin D to ALL children reduced (rickets) symptoms by 60 percent – Aug 2012
- 744 IU vitamin D needed by Northern white teens to prevent Rickets – Jan 2011
- Took 4 months of 400 IU vitamin D for Iranian infants to get serum level of 30 ng – June 2013 loading dose was far faster
- Rickets cured for 3 months with 10,000 IU per kg vitamin D (600,000 IU max) – Sept 2012
- Vitamin D within 3-5 days of birth prevents all rickets - Dec 2013 article at the bottom of this page
Shaken-baby syndrome
- Child abuse, vitamin D deficiency, or what - for parents and defense attorneys - Cannell June 2015
- Mother and father on trial for infant death – set free – death was due to rickets – Dec 2011
- Lack of vitamin D in infants can result in broken bones and shaken baby syndrome - March 2010
- The Vitamin Deficiency Signs That Can Send You to Prison – Feb 2014
- Shaken Baby Syndrome - probably caused by Ehlers-Danlos Syndrome
- Child abuse fractures – 96 percent were associated with poor bones (low vitamin D, etc.) – Oct 2019
- Shaken Baby Syndrome - Movie April 2016
Associated with Dark skin and breastfed
- Ricket was known to be associated with dark skin and breast feeding a century ago - 2005
- Black Sudanese children 350X more likely to have rickets than other Australians – April 2012
- Dark Skinned babies probably need vitamin D to prevent nutritional rickets - 2001
- Nutritional Rickets in Denmark especially among immigrant children- Feb 2012
- 16% of exclusively breastfed infants so low on vitamin D that they had rickets – June 2010
Animals
Rickets Other
- Search VitaminDWiki for "RESISTANT RICKETS 195 items as of Dec 2018
- Types of Rickets and rickets in Denmark – Feb 2012
- Rickets-vitamin D deficiency and dependency – March 2012
- Rickets and vitamin D overview – Lancet 2003
- Sunlight for babies – US Govt 1933
- Osteopenia in preterm infants – May 2012
- Further look at vitamin D dependent rickets and gene mutations – Feb 2011
- Vitamin D Levels in Kids are So Low that Rickets is Back with a Vengeance
- Fastest bone growth occurs before age 2
- Rickets: Calcium, Genes, etc - Jan 2013
- A Critical Review of the Classic Metaphyseal Lesion: Traumatic or Metabolic? Jan 2014
 Download the PDF from VitaminDWiki.
How much Vitamin D needed to stop rickets
- Rickets can be suspected below 36 ng of vitamin D – Oct 2012
- Austrailia still believes 20 ng of vitamin D will provide bone health and stop rickets Oct 2013, not on VitaminDWiki
Other Vitamin D
- Third study found that Infants needed 1600 IU of vitamin D – JAMA RCT May 2013
- Vitamin D (40-70 ng) in Children’s Health – review Sept 2014
- Breastfed infants: 90 percent had less than 20 ng of vitamin D, formula-fed: 15 percent – May 2013
- Many preemies need at least 800 IU of vitamin D – RCT May 2013
- 75 percent of unexplained sudden infant deaths had inadequate level of vitamin D – April 2013
- Dark skin pregnancies and Vitamin D - many studies
- Overview Deficiency of vitamin D
- Overview UV and vitamin D Sun is better than UV, which is better than supplements
- 43 reasons for Vitamin D deficiency 19 new reasons (40 total as of 2023)
- Quick, FREE, self-test for Vitamin D deficiency sore bones is one indication of rickets
PDF Re-emerging Nutriional Rickets - 2005, is attached at the bottom of this page
PDF Rickets in Children is attached at the bottom of this page
PDF History of Rickets before the discovery of vitamin D (Jan 2014) is attached at the bottom of this page
Treating rickets by having children on a veranda - 1923
PDF Good Seminar on Rickets - Lancet May 2014 is attached at the bottom of this page
Need 400 IU
Rickets or abuse? A histologic comparison of rickets and child abuse-related fractures
Forensic Science, Medicine, and Pathology, January 2015, $40 for PDF
Results
In the case of rickets, there was marked architectural disorganization of endochondral ossification at the costochondral junctions and growth plates of long bones. The child abuse-related fractures showed osteochondral callus at different stages of healing, either centered on a discrete fracture line or at metaphyses (e.g. classical metaphyseal lesions). In many instances, the healing fractures disrupted the line of endochondral ossification. In none of the child abuse-related fractures was there any similarity to the histologic appearance of rickets.
Conclusion
The maturation disturbance in the growth plate that occurs in rickets is a distinctive entity that cannot be confused histologically with healing fractures, including the classical metaphyseal lesion.
Includes 20 references - free
Vitamin D Status in Abused and Nonabused Children Younger Than 2 Years Old With Fractures - 2011
 Download the PDF from VitaminDWiki
See also web
- Rickets Vitamin D Council updated Aug 2014 - with PDF
- Hereditary Rickets. How Genetic Alterations Explain the Biochemical and Clinical Phenotypes. Dec 2013
hereditary rickets may be subdivided into two main groups vitamin D and phosphorus - Vitamin D receptor gene polymorphisms and the risk of rickets among Asians: a meta-analysis Jan? 2014
- Disorders in Vitamin D Action Jan 2014 - mainly Rickets
 Download the 40 page PDF from VitaminDWiki - Rickets is on the rise GrassrootsHealth June 2015 - nice summary
- Rickets malady Malacards - has the following chart
- Top 20 diseases related to Rickets by genes (many of which are associated with low vitamin D
Unsure how valid the above 2003 diagram is in 2017 - Rickets Dec 2017 rent pdf for $5, doi:10.1038/nrdp.2017.101
"prematurely born infants or breastfed infants who have dark skin types are particularly at risk"
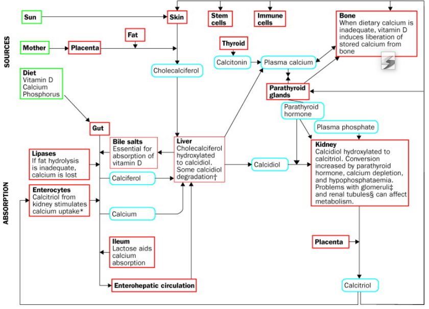
 Download the Rickets Lancet 2003, PDF from VitaminDWiki - Osteomalacia Wikipedia
"Osteomalacia in children is known as rickets, and because of this, use of the term "osteomalacia" is often restricted to the milder, adult form of the disease" - Nutritional rickets around the world: causes and future directions - 2006
 Download the PDF from VitaminDWiki - The roles of vitamin D and dietary calcium in nutritional rickets - 2018
 Download the PDF from VitaminDWiki
In some regions late-onset Rickets may be due to low Calcium
- Nutritional rickets: deficiency of vitamin D, calcium, or both?- 2004
 Download the PDF from VitaminDWiki
6 Types of rickets"low vitamin D, poor vitamin D receptor. etc.
Poor vitamin D Receptor limits vitamin D in blood from getting to the bones
 Download the PDF from VitaminDWiki
The RESISTANCE of Vitamin D Resistent Rickets may be due to Vitamin D RECEPTOR - March 2019
Detecting reasons for recurrent deformity in treatment of patients with vitamin D-resistant rickets using diagnostic imaging
J Orthop. 2019 Mar 22;16(4):325-328. doi: 10.1016/j.jor.2019.02.033. eCollection 2019 Jul-Aug.
Diachkova GV1, Novikov KI2, Effatparvar MR3, Chistova EA1, Diachkov KA1, Novikova OS1, Korkin AY4, Shikhaleva NG5.
PURPOSE: To assess age related manifestations of the femur and tibia in patients with vitamin D-resistant rickets (VDR) and explore causes for recurrent deformity using imaging modalities.
METHODS: Computed tomography (CT), magnetic resonance imaging (MRI) and dual energy X-ray densitometry (DEXA) were used to assess conditions of long bones of lower limbs in patients with vitamin D-resistant rickets aged from 4 years to 30 years preoperatively and after limb lengthening.
RESULTS:
Age related MRI findings showed specific structure of the femur and tibia in patients with (VDR) preoperatively and after operative treatment. Abundant irregular osteoid formed in femoral and tibial physes was shown to reveal complicated nature of bone deformity causing recurrence in patients with (VDR) at childhood. CT findings allowed us to detect early cortical injury, measure its length with forming Looser's zones, examine significant differences in density measurements of Looser's zones preoperatively and after deformity correction using transosseous osteosynthesis.
CONCLUSION:
Recurrent deformity can develop in patients with (VDR) due to progression of the disease, irregular osteoid deposited in the medial and lateral metaepiphysis, osteoid area measuring over 50% of epiphyseal cross section, insufficient regenerate mineralization, and formation of Looser's zones.
| 108835 visitors, last modified 03 Sep, 2024, |
| ID | Name | Uploaded | Size | Downloads | |
|---|---|---|---|---|---|
| 11513 | Nut Rickets Ca and VitD.pdf | admin 04 Mar, 2019 | 645.36 Kb | 1235 | |
| 10961 | Types of rickets.jpg | admin 03 Dec, 2018 | 98.45 Kb | 9359 | |
| 10960 | Types of rickets.pdf | admin 03 Dec, 2018 | 147.06 Kb | 1148 | |
| 10290 | Rickets around the world.pdf | admin 04 Aug, 2018 | 470.57 Kb | 1678 | |
| 10289 | Nutritional rickets - deficiency of vitamin D, calcium, or both.pdf | admin 04 Aug, 2018 | 51.54 Kb | 1163 | |
| 8518 | Rickets 2003.pdf | admin 07 Oct, 2017 | 311.07 Kb | 1771 | |
| 8517 | Rickets 2003.jpg | admin 07 Oct, 2017 | 73.07 Kb | 5911 | |
| 6824 | Disorders in Vitamin D Action 2014.pdf | admin 23 Jun, 2016 | 917.83 Kb | 2179 | |
| 6568 | SBS movie.jpg | admin 20 Apr, 2016 | 10.97 Kb | 7806 | |
| 6125 | Vitamin D nonabused 2011.pdf | admin 31 Oct, 2015 | 327.30 Kb | 2244 | |
| 4571 | A Critical Review - traumatic vs metabolic.pdf | admin 11 Nov, 2014 | 2.37 Mb | 3701 | |
| 4163 | Rickets top 20.jpg | admin 22 Jul, 2014 | 56.47 Kb | 12594 | |
| 3926 | Rickets Lancet F3.jpg | admin 20 May, 2014 | 94.84 Kb | 17196 | |
| 3925 | Rickets Lancet.jpg | admin 20 May, 2014 | 61.62 Kb | 20776 | |
| 3924 | Rickets Lancet May 2014.pdf | admin 20 May, 2014 | 554.15 Kb | 2315 | |
| 3857 | ricketsinchildren- April 3.pdf | admin 29 Apr, 2014 | 1.22 Mb | 2756 | |
| 3503 | Rickets veranda.jpg | admin 10 Jan, 2014 | 38.56 Kb | 12869 | |
| 3502 | Rickets before vitamin D.pdf | admin 10 Jan, 2014 | 1.70 Mb | 2449 | |
| 3486 | Vitamin D within 3 days to prevent rickets.pdf | admin 07 Jan, 2014 | 454.26 Kb | 2408 | |
| 3165 | ricketsbone big.jpg | admin 24 Oct, 2013 | 50.06 Kb | 217679 | |
| 3164 | ricketsbone.jpg | admin 24 Oct, 2013 | 21.01 Kb | 2438 | |
| 2770 | Reemerging Nutrional Rickets.pdf | admin 11 Jul, 2013 | 213.91 Kb | 2662 |