Tonsils and Adenoids become inflamed when a child is fighting infection
Adenoids are lymph nodes above the tonsils
When they become inflamed they need to be aided, by vitamin D?, but not removed
400,000 Tonsillectomies per year in US costing $ 5,400 each average
Note: Would need to breath thru the nose, not the mouth, to get any inhaled vitamin D to adenoids
Huge difference in rate of tonsil removals in different countries
My opinion:
Low vitamin D increases the risk of many immune system problems, such as Tonsillitis
Tonsilitis might be treated vitamin D supplements
Removal of tonsils result in increased risk of various health problems:
respiratory, cancers, allergies, deep neck infection, etc.
Suspect that Vitamin D spayed orally or inhaled would be better
Getting vitamin D to the spot that needs it is very important
Henry Lahore, founder of VitaminDWiki
Table of contents
- US Tonsillectomies peaked at 10%, <1% in 2023
- Tonsillectomy significantly increased risks for 28 diseases - Dec 2020
- Chronic tonsillitis virtually eliminated in children by Vitamin D (50,000 IU weekly) – RCT May 2023
- Recurrent Tonsillitis 4 X more likely if low vitamin D – meta-analysis July 2020
- Adult Recurrent Tonsillitis 1.35 X more likely if low vitamin D - Nov 2022
- Increase risk of respiratory diseases: 3X if remove tonsils, 4X if also remove adenoids - June 2018
- Non peer reviewed version of above study - with free PDF - July 2017
- Removing Your Tonsils Is a Bad Idea - Mercola June 2018
- Adenoids and Tonsils worse with low vitamin D, worse in the winter when D is low - Jan 2017
- Vitamin D levels lower if increased Tonsilitis: 57 nmol: < 3 per year, 48 nmol: 3-7/year - March 2017
- Adenotonsillar hypertrophy associated with Lower vitamin D - 2018
- Tonsillopharyngitis: Vitamin D = 143 nmol, control = 192 nmol - 2012
- Tonsillectomy, vitamin D, and subsequent Cancer Grant - 2009
- Tonsillectomy increased premenopause Breast Cancer risk by 1.5X - 2009
- Tonsillectomy increased risk of ALL cancers by 1.5 X and Breast Cancer by 2.6 X - Jan 2015
- The role of vitamin D in children with recurrent Tonsillopharyngitis - 2012
- Deep neck infection 1.5X higher risk following Tonsillectomy - April 2015
- See also VitaminDWiki
- There have been
378702 visits to this page
US Tonsillectomies peaked at 10%, <1% in 2023
Tonsillectomy significantly increased risks for 28 diseases - Dec 2020
- 280% increased risk for upper respiratory diseases,
- doubled risk for COPD and asthma, and
- elevated risks for infectious, allergic, and psychiatric conditions
Chronic tonsillitis virtually eliminated in children by Vitamin D (50,000 IU weekly) – RCT May 2023
Chronic tonsillitis virtually eliminated in children by Vitamin D (50,000 IU weekly) – RCT May 2023
Recurrent Tonsillitis 4 X more likely if low vitamin D – meta-analysis July 2020
Recurrent Tonsillitis 4 X more likely if low vitamin D – meta-analysis July 2020
Adult Recurrent Tonsillitis 1.35 X more likely if low vitamin D - Nov 2022
Evaluation of Serum 25(OH) Vitamin D as a Risk Factor in Adult Recurrent Tonsillitis
Cureus 14(11): e32083. doi:10.7759/cureus.32083
Hossam A. Hussein, Ali M. Alqannass, Mohammed H. Al Mansour, Ahmed A. Safhi
Background
Studies have reported that the rate of upper respiratory tract infections in children and adults is inversely related to serum vitamin D levels and supplementation with vitamin D reduces the incidence of this infection. This study aimed to examine if vitamin D serum levels were a risk factor for recurrent tonsillitis among adult patients.Methods
Retrospective comparative analysis was carried out on 100 patients diagnosed with recurrent tonsillitis with 100 age- and sex-matched individuals as controls between June 2016 and May 2022. Tonsillar size was assessed based on Brodsky grading system. Serum levels of 25-hydroxy (25(OH) ) vitamin D, total calcium, iron, hemoglobin, C-reactive protein (CRP), and erythrocyte sedimentation rate (ESR) were analyzed.Results
There was a statistically significant low vitamin D levels in tonsil size grades III+IV compared to grade I+II (p <0.001) among cases. There was a significantly lower serum value for 25(OH) vitamin D in the cases as compared to the control group (p <0.001). A high percentage (68%) of cases had vitamin D deficiency (<20 ng/mL) and this was statistically significant (p <0.001). There were statistically significant higher values of CRP and ESR among cases compared to the control group (p <0.001).
At a cut off (≤21.2), serum vitamin D levels achieved 78% sensitivity, 65% specificity (p <0.001) to differentiate cases from controls. Following logistic regression analysis, the level of vitamin D was the only significant risk factor.Conclusion
Findings from our study also suggest an association between recurrent tonsillitis among our adult cohorts and low serum 25(OH) vitamin D levels. Therefore, we opine that serum vitamin D levels should be considered in the management of adult patients with tonsillitis.
 Download the PDF from VitaminDWiki
Increase risk of respiratory diseases: 3X if remove tonsils, 4X if also remove adenoids - June 2018
Association of Long-Term Risk of Respiratory, Allergic, and Infectious Diseases With Removal of Adenoids and Tonsils in Childhood
JAMA Otolaryngol Head Neck Surg. Published online June 7, 2018. doi:10.1001/jamaoto.2018.0614
Sean G. Byars, PhD1,2; Stephen C. Stearns, PhD3; Jacobus J. Boomsma, PhD2Key Points
- Questions Are there long-term health risks after having adenoids or tonsils removed in childhood?
- Findings In this population-based cohort study of almost 1.2 million children, removal of adenoids or tonsils in childhood was associated with significantly increased relative risk of later respiratory, allergic, and infectious diseases. Increases in long-term absolute disease risks were considerably larger than changes in risk for the disorders these surgeries aim to treat.
- Meaning The long-term risks of these surgeries deserve careful consideration.
Importance Surgical removal of adenoids and tonsils to treat obstructed breathing or recurrent middle-ear infections remain common pediatric procedures; however, little is known about their long-term health consequences despite the fact that these lymphatic organs play important roles in the development and function of the immune system.
Objective To estimate long-term disease risks associated with adenoidectomy, tonsillectomy, and adenotonsillectomy in childhood.
Design, Setting, and Participants A population-based cohort study of up to 1 189 061 children born in Denmark between 1979 and 1999 and evaluated in linked national registers up to 2009, covering at least the first 10 and up to 30 years of their life, was carried out. Participants in the case and control groups were selected such that their health did not differ significantly prior to surgery.
Exposures Participants were classified as exposed if adenoids or tonsils were removed within the first 9 years of life.
Main Outcomes and Measures The incidence of disease (defined by International Classification of Diseases, Eighth Revision [ICD-8] and Tenth Revision [ICD-10] diagnoses) up to age 30 years was examined using stratified Cox proportional hazard regressions that adjusted for 18 covariates, including parental disease history, pregnancy complications, birth weight, Apgar score, sex, socioeconomic markers, and region of Denmark born.
Results A total of up to 1 189 061 children were included in this study (48% female); 17 460 underwent adenoidectomy, 11 830 tonsillectomy, and 31 377 adenotonsillectomy; 1 157 684 were in the control group. Adenoidectomy and tonsillectomy were associated with a 2- to 3-fold increase in diseases of the upper respiratory tract (relative risk [RR], 1.99; 95% CI, 1.51-2.63 and RR, 2.72; 95% CI, 1.54-4.80; respectively). Smaller increases in risks for infectious and allergic diseases were also found: adenotonsillectomy was associated with a 17% increased risk of infectious diseases (RR, 1.17; 95% CI, 1.10-1.25) corresponding to an absolute risk increase of 2.14% because these diseases are relatively common (12%) in the population. In contrast, the long-term risks for conditions that these surgeries aim to treat often did not differ significantly and were sometimes lower or higher.
Conclusions and Relevance In this study of almost
- 1.2 million children, of whom
- 17 460 had adenoidectomy,
- 11 830 tonsillectomy, and
- 31 377 adenotonsillectomy,
surgeries were associated with increased long-term risks of respiratory, infectious, and allergic diseases. Although rigorous controls for confounding were used where such data were available, it is possible these effects could not be fully accounted for. Our results suggest it is important to consider long-term risks when making decisions to perform tonsillectomy or adenoidectomy.
- "a tonsillectomy, is the one of the most common paediatric surgeries performed worldwid"
- 1 in 5 surgeries later had respiratory problem
"Only 5 individuals needed to have the operation to cause an extra upper respiratory disease to appear in 1 of those individuals", Dr Boomsma added. - "But we now know that adenoids and tonsils are strategically positioned in the nose and throat respectively, in an arrangement known as Waldeyer’s ring. They act as a first line of defence, helping to recognise airborne pathogens like bacteria and viruses, and begin the immune response to clear them from the body"
Study reported on by GreenMedInfo (Founder of which had severe respiratory problems after A&T removal)
“Children who had undergone tonsillectomies were found to have a nearly three-fold increase in the risk of developing certain diseases of the upper respiratory tract, including- asthma,
- influenza,
- pneumonia,
- chronic bronchitis, and
- emphysema.
Removal of adenoids in addition to tonsils more than quadrupled chances of developing
- allergies,
- inner-ear inflammation, and
- sinusitis
Non peer reviewed version of above study - with free PDF - July 2017
Increased risk of many early-life diseases after surgical removal of adenoids and tonsils in childhood
Sean G. Byars, Stephen C. Stearns, Jacobus J. Boomsma: doi: https://doi.org/10.1101/158691
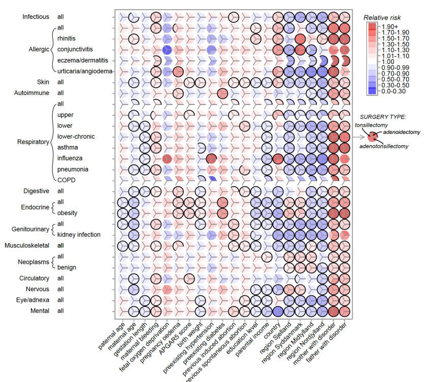
Relative risk magnitude and direction correspond to red (increased relative risk) and blue (decreased relative risk) colors (see key, top right) derived from Cox regressions capturing the risk of diseases (vertical axis) within the first 30 years of life depending on 21 covariates (horizontal axis). Within each circle there are three divisions corresponding to
surgery type (see mid-right key). A black border indicates whether risk for that particular disease-covariate combination was significant after Bonferroni correction for 78 tests; a complete black border surrounding a circle indicates that risks were
significant for all three surgeries. Disease risks for the covariate ‘region most lived in Denmark’ are relative to Hovedstaden (Copenhagen region).
 Download the PDF from VitaminDWiki
Removing Your Tonsils Is a Bad Idea - Mercola June 2018
Removing Your Tonsils Is a Bad Idea
- "Although the number of tonsillectomies has declined drastically in the last 30 years, the surgery continues to be one of the most commonly performed on children,2 with more than 530,000 done each year on children under 15 in the U.S"
- ...England's National Health Service (NHS) has classified the surgery as "of limited benefit,"4 with some commissioners unwilling to pay for surgery unless a child has had eight cases of tonsillitis documented by a physician visit in one year..."
Adenoids and Tonsils worse with low vitamin D, worse in the winter when D is low - Jan 2017
Vitamin D Levels in Children with Adenotonsillar Hypertrophy and Otitis Media with Effusion
 Download the PDF from VitaminDWiki
Vitamin D levels lower if increased Tonsilitis: 57 nmol: < 3 per year, 48 nmol: 3-7/year - March 2017
Relationship Between Serum Vitamin D Levels and Childhood Recurrent Tonsillitis
DOI: 10.17140/OTLOJ-3-135
Mustafa suphi ElbistanliMustafa suphi ElbistanliSelcuk GunesSelcuk GunesYakup YeginYakup YeginShow all 7 authorsFatma Tülin Kayhan
 Download the PDF from VitaminDWiki
Adenotonsillar hypertrophy associated with Lower vitamin D - 2018
Is there an association between vitamin D deficiency and adenotonsillar hypertrophy in children with sleep-disordered breathing?
 Download the PDF from VitaminDWiki
Tonsillopharyngitis: Vitamin D = 143 nmol, control = 192 nmol - 2012
The role of vitamin D in children with recurrent Tonsillopharyngitis
Strangely the Vitamin D levels are much higher than normal for both groups
 Download the PDF from VitaminDWiki
Tonsillectomy, vitamin D, and subsequent Cancer Grant - 2009
 Download the PDF from VitaminDWiki
Tonsillectomy increased premenopause Breast Cancer risk by 1.5X - 2009
Tonsillectomy and breast cancer risk in the Western New York Diet Study.
 Download the PDF from VitaminDWiki
Tonsillectomy increased risk of ALL cancers by 1.5 X and Breast Cancer by 2.6 X - Jan 2015
A nationwide population-based cohort study on tonsillectomy and subsequent cancer incidence
PDF is available free at Sci-Hub 10.1002/lary.24864
The role of vitamin D in children with recurrent Tonsillopharyngitis - 2012
Italian Journal of Pediatrics 2012, 38:25 http://www.ijponline.net/content/38/1X25
Ismail Yildiz1, Emin Unuvar1,5, Umit Zeybek2, Bahar Toptas2, Canan Cacina2, Sadik Toprak3, Ayse Kilic and Salih Aydin4Background: The exact etiology of recurrent tonsillopharyngitis in children is not clear. Recurrent tonsillitis in children has multifactorial etiology like most of the diseases in childhood. In this study, our aim was to determine the potential role of vitamin D in recurrent tonsillitis by measuring serum 25-OH vitamin D levels and determining the vitamin D receptor polymorphism among children with recurrent tonsillitis.
Methods: Eighty-four children with recurrent tonsillitis and seventy-one healthy children aging between 2 and 10 years were enrolled in this study. Serum 25-OH vitamin D level was measured with ELISA and vitamin D receptor gene polymorphism (Apal, Taq 1, Fokl) was determined by PCR. Serum 25-OH vitamin D level below 50 nmol/L was accepted as deficiency. The vitamin D receptor gene polymorphism in each group was compared.
Results: The mean age was 5.6 ± 2.4 and 6.1 ±2.7 years in study and control group, respectively. The average serum 25-OH vitamin D level was 142.7±68.1 nmol/L in study group and 192.3 ±56.1 nmol/L in control group. There was significant difference between the groups (p < 0.01).
- In study group, 4.7% (n=4) of children had serum 25 OH vitamin D levels below 50 nmol/L.
- None of the children in control group had serum 25-OH vitamin D level below 50 nmol/L.
There was no significant differences in vitamin D receptor gene polymorphisms between groups.
Conclusion: Serum 25-OH vitamin D levels in recurrent tonsillitis group were lower than those in healthy children. But, there was no difference in the incidence of vitamin D receptor gene polymorphism between the two groups.
 Download the PDF from VitaminDWiki
Deep neck infection 1.5X higher risk following Tonsillectomy - April 2015
Tonsillectomy and the Risk for Deep Neck Infection—A Nationwide Cohort Study
 Download the PDF from VitaminDWiki
478.22 (parapharyngeal abscess), 478.24 (retropharyngeal abscess), 682.11 (cellulitis and abscess of neck), 528.3 (cellulitis and abscess of
oral soft tissue) and 475 (peritonsillar abscess)
See also VitaminDWiki
Far less tonsillitis if have 30 ng of Vitamin D – July 2022
Immunity category listing has280 items along with related searches
There have been
378702 visits to this page Tonsillectomy, tonsollitis and Vitamin D - many studiesPrinter Friendly Follow this page for updates359495 visitors, last modified 03 Aug, 2025, This page is in the following categories (# of items in each category)
- There have been