Sarcopenia (muscle loss) fought by Vitamin D, exercise and protein - many studies


To gain muscle, many studies have found that you need some of the following:
Exercise - just even walking (Intermittent high intensity exercise is much better)
Vitamin D - at least 800 IU/day,
    Loading dose will show improvements in weeks instead of 4+ months
Protein - perhaps 1gm/kg/day in a form appropriate for existing stomach acid
Calcium - 300 mg?
Omega-3

Includes the following studies:

  • Muscle loss with aging (Sarcopenia) is 7.7 X more likely if Vitamin D deficient – July 2023
  • Every trial found Scopenia to be associated with low vitamin D - Meta-analysis 2018
  • Sarcopenia 1.6X more likely if you have a poor VDR – Nov 2020

See also Bone Health   reduce falls and fractures   Frailty and Vitamin D - many studies   Muscles and Vitamin D - many studies


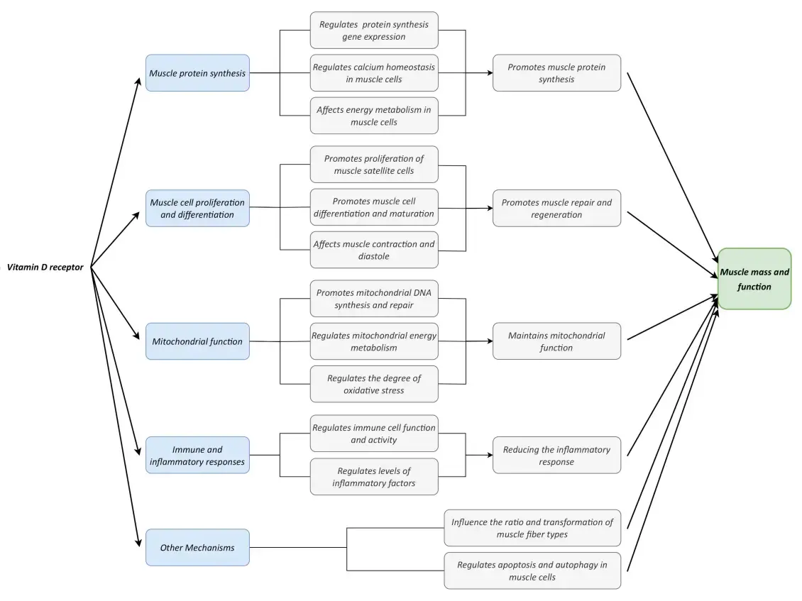
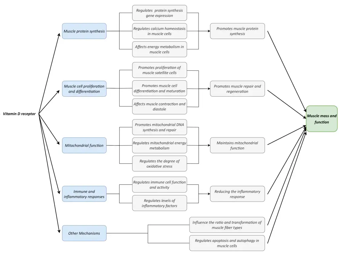
Vitamin D fights Sarcopenia in many ways, alone and with helpers – Sept 2024

Vitamin D and Sarcopenia in the Senior People: A Review of Mechanisms and Comprehensive Prevention and Treatment Strategies
Therapeutics and Clinical Risk Management 2024:20 577-595 https://doi.org/10.2147/TCRM.S471191
Fan Zhang®1’2, Wenjian Li 3

Image

Image
This article reviews the mechanisms and prevention strategies associated with vitamin D and sarcopenia in older adults. As a geriatric syndrome, sarcopenia is defined by a notable decline in skeletal muscle mass and strength, which increases the risk of adverse health outcomes such as falls and fractures. Vitamin D, an essential fat-soluble vitamin, is pivotal in skeletal muscle health. It affects muscle function through various mechanisms, including regulating calcium and phosphorus metabolism, promoting muscle protein synthesis, and modulation of muscle cell proliferation and differentiation. A deficiency in vitamin D has been identified as a significant risk factor for the development of sarcopenia in older adults. Many studies have demonstrated that low serum vitamin D levels are significantly associated with an increased risk of sarcopenia. While there is inconsistency in the findings, most studies support the importance of vitamin D in maintaining skeletal muscle health. Vitamin D influences the onset and progression of sarcopenia through various pathways, including the promotion of muscle protein synthesis, the regulation of mitochondrial function, and the modulation of immune and inflammatory responses. Regarding the prevention and treatment of sarcopenia, a combination of nutritional, exercise, and pharmacological interventions is recommended. Further research should be conducted to elucidate the molecular mechanism of vitamin D in sarcopenia, to study genes related to sarcopenia, to perform large-scale clinical trials, to investigate special populations, and to examine the combined application of vitamin D with other nutrients or drugs. A comprehensive investigation of the interconnection between vitamin D and sarcopenia will furnish a novel scientific foundation and productive strategies for preventing and treating sarcopenia. This, in turn, will enhance the senior people’s quality of life and health.
 Download the PDF from VitaminDWiki


Sarcopenia was 42% more likely if low vitamin D – Dec 2024

Serum concentrations of different or multiple vitamins and Sarcopenia risk among US adults: insights from NHANES
BMC Public Health 2024 Dec 4;24(1):3372. doi: 10.1186/s12889-024-20897-9.
Li Liu 1 2 3 4, Xueman Ding 1 2 3 4, Yue Zhang 1 2 3 4, Tingting Li 1 2 3 4, Panpan Xu 1 2 3 4, Yue Ma 1 2 3 4, Hengrui Xing 1 2 3 4, Qiang Niu 5 6 7 8, Mulatibieke Keerman 9

Background: The relationship between serum concentrations of different or multiple vitamins and sarcopenia remains underexplored. This investigation evaluates potential links between serum concentrations of different or multiple vitamins and sarcopenia prevalence among adults in the United States.

Methods: Utilizing a cross-sectional design, this research draws from the National Health and Nutrition Examination Survey (NHANES) dataset of 2003-2006, encompassing 5,060 participants with comprehensive serum vitamin A, E, B9, B12, C, and D concentrations, alongside sarcopenia and covariate measurements. Participant stratification into distinct vitamin co-exposure clusters was achieved through K-means clustering. Analytical models, including weighted logistic regression, restricted cubic splines (RCS), weighted quantile sum regression (WQS), quantile g-computation (Q-gcomp), and Bayesian kernel machine regression (BKMR), were employed to evaluate the association between serum concentrations of different or multiple vitamins and sarcopenia risk, with an emphasis on nonlinearity.

Results: In this study, sarcopenia was detected in 681 individuals (13.46%). Logistic regression results did not demonstrate any linear association between individual vitamin levels and sarcopenia risk (PFDR > 0.05). Contrastingly, the RCS model unveiled significant non-linear relationships for vitamins A and D (P_non-linear < 0.05). The K-means clustering results showed that participants in high-level vitamin exposure group had lower sarcopenia risk compared with those in low-level vitamin exposure group (OR (95% CI): 0.582 (0.397, 0.852)). Additionally, higher serum concentrations of different or multiple vitamins correlated inversely with sarcopenia risk (P_trend = 0.002). This inverse association was corroborated by WQS, Q-gcomp, and theBKMR models and remained consistent upon sensitivity analysis.

Conclusions: This study elucidates an inverse correlation between serum concentrations of different or multiple vitamins and sarcopenia risk, emphasizing a non-linear association, particularly with suboptimal vitamin D concentrations. Given the limitations of the NHANES study, further researches are required to clarify the existence of these relationships.
 Download the PDF from VitaminDWiki


Sarcopenia not helped by vitamin D (no exercise was given) - meta-analysis March 2024

Vitamin D does not force muscles to grow, Vitamin D only allows them to grow
 Download the PDF from VitaminDWiki


Muscle loss with aging (Sarcopenia) is 7.7 X more likely if Vitamin D deficient – July 2023

Relationship of Serum 25-Hydroxyvitamin D Levels With Sarcopenia and Body Composition in Community-Dwelling Older Adults: A Paired Case-Control Study
J Am Med Dir Assoc. 2020; 21: 300-307.e2, 2023 DOI: https://doi.org/10.1016/j.jamda.2023.06.004 PDF is behind a $28 paywall
Chan Yang, MPH, Yanyan Dai, MPH, Zetian Li, BS, Yating Peng, BS. Liangchuan Zhang, MB. Hong Jia, MD (China)

Objective
Sarcopenia is a leading health problem among older adults. However, few studies have explored the relationship between serum 25-hydroxyvitamin D [25(OH)D] levels, sarcopenia, and body composition in older Chinese individuals. The aim of this study was to investigate the relationship of serum 25(OH)D levels with sarcopenia, sarcopenia indices, and body composition in community-dwelling older Chinese adults.

Design: Paired case-control study.

Setting and Participants: This case-control study enrolled 66 older adults newly diagnosed with sarcopenia (sarcopenia group) and 66 older adults without sarcopenia (non-sarcopenia group) after screening in the community.

Methods
The definition of sarcopenia was based on the Asian Working Group for Sarcopenia 2019 criteria. Serum levels of 25(OH)D were measured using an enzyme-linked immunosorbent assay. Conditional logistic regression analysis was performed to estimate odds ratios (ORs) and 95% CIs. Spearman's correlation was used to examine the correlations among sarcopenia indices, body composition, and serum 25(OH)D.

Results
Serum 25(OH)D levels were significantly lower in the sarcopenia group 29.08 ± 15.11 ng/mL) than in the non-sarcopenia group (36.28 ± 14.68 ng/mL) (P < .05).
Vitamin D deficiency was associated with an increased risk of sarcopenia OR, 7.749; 95% CI, 1.955–30.714).
Serum 25(OH)D levels in men were positively correlated with skeletal muscle mass index (SMI) (r = 0.450; P < .001) and negatively correlated with gait speed (r = −0.282; P = .032). Serum 25(OH)D levels in women were positively correlated with SMI (r = 0.286; P < .001), skeletal muscle mass (r = 0.395; P < .001), and fat-free mass (r = 0.412; P < .001).

Conclusions and Implications
Serum 25(OH)D levels were lower in older adults with sarcopenia than those in adults without sarcopenia. Vitamin D deficiency was associated with increased risk of sarcopenia, and serum 25(OH)D levels were positively correlated with SMI.

Reference titles – full references are online

  1. Sarcopenia
  2. Asian Working Group for Sarcopenia: 2019 consensus update on sarcopenia diagnosis and treatment.
  3. sarcopenia during COVID-19 lockdown restrictions: long-term health effects of short-term muscle loss.
  4. Malnutrition in relation to muscle mass, muscle quality, and muscle strength in hospitalized older adults.
  5. Crucial role of vitamin D in the musculoskeletal system.
  6. Vitamin D deficiency in older patients-problems of sarcopenia, drug interactions, management in deficiency.
  7. The vitamin D/vitamin D receptor (VDR) axis in muscle atrophy and sarcopenia.
  8. Vitamin D, skeletal muscle function and athletic performance in athletes-A narrative review.
  9. Preserved lower limb muscle mass prevents insulin resistance development in nondiabetic older adults.
  10. Mechanisms of vitamin D on skeletal muscle function: oxidative stress, energy metabolism and anabolic state.
  11. Longitudinal associations between vitamin D metabolites and sarcopenia in older australian men: The concord health and aging in men project.
  12. Sufficient levels of 25-hydroxyvitamin D and protein intake required to increase muscle mass in sarcopenic older adults—the PROVIDE study.
  13. Vitamin D deficiency and sarcopenia in older persons.
  14. Association of serum vitamin D with osteosarcopenic obesity: Korea National Health and Nutrition Examination Survey 2008-2010.
  15. Age-dependent changes in physical performance and body composition in community-dwelling Japanese older adults.
  16. A positive association of vitamin D deficiency and sarcopenia in 50 year old women, but not men.
  17. Relationship between serum vitamin D level and sarcopenia in chronic liver disease.
  18. Is vitamin D a determinant of muscle mass and strength?.
  19. Comparison of the diagnostic value of SARC-F and its three modified versions for screening sarcopenia in Chinese community-dwelling older adults.
  20. Evaluation, treatment, and prevention of vitamin D deficiency: An Endocrine Society clinical practice guideline.
  21. The prevalence of sarcopenia in Chinese older adults: Meta-analysis and meta-regression.
  22. The prevalence of sarcopenia and related factors in a community-dwelling elders Thai population.
  23. Causal linkage of tobacco smoking with ageing: Mendelian randomization analysis towards telomere attrition and sarcopenia.
  24. Vitamin D and sarcopenia: Potential of vitamin D supplementation in sarcopenia prevention and treatment.
  25. Can vitamin D deficiency influence muscle performance in postmenopausal women? A multicenter retrospective study.
  26. Vitamin D deficiency is associated with impaired muscle strength and physical performance in community-dwelling older adults: Findings from The English Longitudinal Study of Ageing.
  27. The Relationship between sarcopenia and vitamin D levels in adults of different ethnicities: Findings from the West China Health and Aging Trend Study.
  28. Vitamin D in relation to incident sarcopenia and changes in muscle parameters among older adults: The KORA-Age Study.
  29. The association between blood concentration of 25-hydroxyvitamin D and sarcopenia: A meta-analysis.
  30. Relationships between 25(OH)D concentration, sarcopenia and HOMA-IR in postmenopausal Korean women.
  31. Relation of serum 25-hydroxyvitamin D status with skeletal muscle mass by sex and age group among Korean adults.
  32. Relation of serum 25-hydroxyvitamin D status with skeletal muscle mass and grip strength in patients on peritoneal dialysis.
  33. Low serum 25-Hydroxyvitamin D levels are related to frailty and sarcopenia in patients with chronic liver disease.
  34. Serum vitamin D status inversely associates with a prevalence of severe sarcopenia among female patients with rheumatoid arthritis.
  35. Associations of serum 25-hydroxyvitamin D with physical performance and bone health in overweight and obese older adults.
  36. Association between serum 25-hydroxyvitamin D levels and adiposity measurements in the general Korean population.
  37. Association of serum vitamin D with change in weight and total body fat in a German cohort of older adults.
  38. High body fat percentage and low consumption of dairy products were associated with vitamin D inadequacy among older women in Malaysia.
  39. Non-musculoskeletal benefits of vitamin D.
  40. The emerging biomolecular role of vitamin D in skeletal muscle.
  41. Contribution of muscle satellite cells to sarcopenia.
  42. The biological activities of vitamin D and its receptor in relation to calcium and bone homeostasis, cancer, immune and cardiovascular systems, skin biology, and oral health.
  43. Age-associated loss of OPA1 in muscle impacts muscle mass, metabolic homeostasis, systemic inflammation, and epithelial senescence.
  44. Muscle mass, muscle morphology and bone health among community-dwelling older men: Findings from the Hertfordshire sarcopenia Study (HSS).
  45. Vitamin D deficiency 2.0: an update on the current status worldwide.
  46. Roles of nutrition in muscle health of community-dwelling older adults: evidence-based expert consensus from Asian Working Group for sarcopenia.
  47. The optimal strategy of vitamin D for sarcopenia: A Network Meta-Analysis of Randomized Controlled Trials.
  48. Screening for sarcopenia among elderly Arab females: Influence of body composition, lifestyle, irisin, and vitamin D.
  49. Longitudinal associations of serum 25-hydroxyvitamin D, physical activity, and knee pain and dysfunction with muscle loss in community-dwelling older adults.

Sarcopenia meta-analysis (most gave too little Vitamin D to make a difference) March 2022

Effect of vitamin D monotherapy on indices of sarcopenia in community-dwelling older adults: a systematic review and meta-analysis
J Cachexia Sarcopenia Muscle . 2022 Mar 8. doi: 10.1002/jcsm.12976
Konstantinos Prokopidis 1 2, Panagiotis Giannos 2 3, Konstantinos Katsikas Triantafyllidis 2 4, Konstantinos S Kechagias 2 5, Jakub Mesinovic 6 7, Oliver C Witard 8, David Scott 6 7

Most trials used small doses
Image

Summary image from examine.com
Image

Background: Vitamin D supplementation is proposed as a potentially effective nutritional intervention to mitigate the risk of sarcopenia. The aim of this systematic review and meta-analysis was to investigate the impact of vitamin D supplementation monotherapy on indices of sarcopenia in community-dwelling older adults.

Methods: A comprehensive search of the literature was conducted in PubMed, Web of Science, Scopus, and Cochrane Library. Eligible randomized controlled trials (RCTs) compared the effect of vitamin D supplementation (as monotherapy) with placebo on indices of sarcopenia in older (>50 years) adults. Using the random effects inverse-variance model, we calculated the mean difference (MD) in handgrip strength (HGS), short physical performance battery (SPPB), timed up and go (TUG), and appendicular lean mass (ALM) between groups. We also calculated the standardized mean difference (SMD) in general muscle strength and general physical performance (composite plot of all muscle strength and physical performance outcomes, respectively) between groups.

Results: Ten RCTs were included in the meta-analysis. A significant decrease in SPPB scores was observed with vitamin D supplementation compared with placebo (MD: -0.23; 95% CI -0.40 to -0.06; I2 = 0%; P = 0.007). Vitamin D supplementation conferred no effect on HGS (MD: -0.07 kg; 95% CI -0.70 to 0.55; I2 = 51%, P = 0.82), TUG (MD: 0.07 s; 95% CI -0.08 to 0.22; I2 = 0%, P = 0.35), ALM (MD: 0.06 kg/m2 ; 95% CI: -0.32 to 0.44; I2 = 73%, P = 0.77), general muscle strength (SMD: -0.01; 95% CI -0.17 to 0.15; I2 = 42%, P = 0.90), or general physical performance (SMD: -0.02; 95% CI -0.23 to 0.18; I2 = 71%, P = 0.83).

Conclusions: Vitamin D supplementation did not improve any sarcopenia indices in community-dwelling older adults and may compromise some aspects of physical performance. Future studies are warranted to investigate the impact of vitamin D supplementation on individual indices of SPPB, including mobility and balance, in older adults.
 Download the PDF from VitaminDWiki


Vitamin D Deficiency and Sarcopenia in Older Persons - Nov 2019

Nutrients. 2019 Dec; 11(12): 2861 doi: 10.3390/nu11122861
Francesca Remelli, Aurora Vitali, Amedeo Zurlo, and Stefano Volpato*
Image
 Download the PDF from VitaminDWiki
Vitamin D deficiency is a common health problem worldwide, in particular among older people. Vitamin D regulates and modulates the physiology and function of multiple human systems, including the skeletal muscle. The effect of vitamin D on the muscle has been widely investigated, suggesting that this hormone can stimulate the proliferation and differentiation of skeletal muscle fibers, maintaining and improving muscle strength and physical performance. Older persons have a higher prevalence of low Vitamin D levels as a consequence of low dietary intake and reduced ultraviolet irradiation of the skin. Therefore, older people with vitamin D deficiency might be at risk of sarcopenia, a geriatric syndrome characterized by the progressive loss of skeletal muscle mass and strength often complicated by adverse events, such as falls, disability hospitalization and death. Several randomized clinical trials have been conducted to investigate the effect of oral vitamin D supplementation in older patients to prevent or treat sarcopenia, but results are still controversial. In this narrative review we summarize the biological, clinical and epidemiological evidence supporting the hypothesis of a causal association between Vitamin D deficiency and an increased risk of sarcopenia in older people.
- - - - - -
RCTs considered generally shared one or more of the following problems

  1. Too short of time
  2. Too low of dose (often just 800 IU)
  3. No exercise (provide the body a reason to increase muscle)
  4. No protein needed to build muscle (In addition to Vitamin D

Sarcopenia 1.8X more likely if low vitamin D (Chinese males) June 2021

The Relationship between Sarcopenia and Vitamin D Levels in Adults of Different Ethnicities: Findings from the West China Health and Aging Trend Study
The journal of nutrition, health & aging Published: 03 June 2021, https://doi.org/10.1007/s12603-021-1645-z
S. Luo, X. Chen, L. Hou, J. Yue, X. Liu, Y. Wang, X. Xia & Birong Dong

Objectives
Sarcopenia is a condition associated with progressive loss of skeletal muscle mass and function resulting in substantial negative health outcomes and disability in older adults. It is thus important that sarcopenia-related risk factors be explored. The present study was based upon the Asian Working Group on Sarcopenia 2019 (AWGS2019) criteria to assess whether vitamin D levels are a risk factor associated with sarcopenia in various ethnic groups in western China.

Design: Cross-sectional study.

Setting: Communities in Yunnan, Guizhou, Sichuan, and Xinjiang provinces.

Participants: We included 4236 individuals that were 50 years of age or older from the West China Health and Aging Trend (WCHAT) study.

Measurements
An InBody 770 instrument was used for bioimpedance-based analyses of muscle mass, while a digital grip strength dynamometer was used for handgrip strength-based measurements of muscle strength. Physical performance was assessed based upon gait speed over 4 m. Other secondary variables were additionally analyzed as potentially relevant risk factors.

Results
Sarcopenia affected an estimated 22.45% of studied individuals who were 50 years of age or older, with respective prevalence rates in the < 60, 60–64, 65–79, and ≥80 age groups of 11.78%, 19.44%, 32.65%, and 67.97%.

AgeRate
<6012%
60-6419%
65-7933%
>8068%


Rates in males and females were 26.66% and 20.05%, respectively. In males, a significant difference in vitamin D levels was detected when comparing individuals with and without sarcopenia, although no such relationship was detected in females. Following adjustment for confounding variables, binary logistic regression analyses revealed that inadequate vitamin D was able to independently predict sarcopenia risk only in males (OR=1.875,95%CI: 1.109–3.169, P=0.019).

Conclusions
Among middle-aged and older adults of multiple ethnicities in western China, we found that inadequate vitamin D was an independent predictor of sarcopenia risk specifically in males.


Every trial found Scopenia to be associated with low vitamin D - Meta-analysis 2018

The association between blood concentration of 25- hydroxyvitamin D and sarcopenia: a meta-analysis.
Asia Pac J Clin Nutr. 2018;27(6):1258-1270. doi: 10.6133/apjcn.201811_27(6).0013.
Luo J1, Quan Z2, Lin S1, Cui L3.
1 Department of Public Health, Medical College of Qingdao University, Qingdao, Shandong Province, China.
2 Medical School of Yanbian University, Yanji City, Yanbian Korean Autonomous Prefecture, Jilin, China.
3 Department of Public Health, Medical College of Qingdao University, Qingdao, Shandong Province, China. qdlhcui at 163.com.
 Download the PDF from VitaminDWiki
Image

BACKGROUND AND OBJECTIVES:
Associations between blood 25-hydroxyvitamin D (25(OH)D) concentration and sarcopenia remain controversial; thus, this meta-analysis was conducted to explore the relationship between blood 25(OH)D concentration and sarcopenia.

DESIGN:
We searched the PubMed and EMBASE databases for relevant published observational studies that investigated blood 25(OH)D concentration and sarcopenia up to June 2017.We then investigated data from these studies that compared blood 25(OH)D concentrations between the sarcopenia and healthy control groups. A random-effect model was used to calculate the pooled weighted mean difference (WMD) of blood 25(OH)D concentration with a 95% confidence interval (95% CI).

RESULTS:
Twelve studies (eight cross-sectional, two matched case-control, and two prospective cohort studies) with a total of 22,590 individuals were included. Sarcopenic individuals had lower blood 25(OH)D concentrations than healthy controls (WMD=-2.14, 95% CI: -2.81- - 1.48; I2=74.6%). Subgroup analysis showed that the methods of assessing both blood 25(OH)D concentrations and sarcopenia might be sources of heterogeneity, and further showed that studies excluding obese individuals and different sarcopenia assessment criteria enhanced the relationship. Sensitivity analysis by one-study-removed confirmed the robustness of these results.

CONCLUSIONS:
Our study shows that sarcopenic adults have lower blood 25(OH)D concentrations. Further high-quality large-scale prospective cohort studies are needed to confirm these findings.
{ATTACH}__{FONT}


43+ VitaminDWiki senior pages have STRENGTH, MUSCLE, GRIP or SARCOPENIA in title

Sarcopenia = age-related loss of muscle mass
This list is automatically updated

Items found: 48
Title Modified
COVID increases muscle loss (Sarcopenia), Vitamin D can help - several studies 15 Sep, 2025
Little increase in muscles by adding exercise, protein and Vitamin D for 10 days (no surprise) - Feb 2025 24 Apr, 2025
Protein, muscles, bones and Vitamin D - many studies 16 Dec, 2024
Pelvic Organ Prolapse after menopause 5.6 X more likely if low Vitamin D (weak muscles) – Oct 2023 02 Oct, 2023
Vitamin D Receptors in muscles decrease with age in those with Osteoporosis - 2018 20 Aug, 2023
Sarcopenia (muscle loss) fought by Vitamin D, exercise and protein - many studies 11 Jul, 2023
More muscle strength 80 years after being born in warm season (no surprise) – Nov 2022 26 Nov, 2022
Age-related loss of strength (Dynapenia) 1.7X more likely if low Vitamin D – Sept 2022 16 Sep, 2022
Frailty and low muscle mass both associated with low vitamin D – Aug 2013 14 Sep, 2022
Omega-3 improves elderly muscles – 2 meta-analyses 06 Jun, 2022
Loss of muscle strength –sarcopenia – one of the suspects is vitamin D – Aug 2012 16 Oct, 2021
Low muscle strength predicts low vitamin D level in elderly – March 2021 06 May, 2021
Adding just a little vitamin D does not help (muscle mass in this case) – meta-analysis Jan 2021 06 Feb, 2021
Sarcopenia (muscle loss) is 1.6X more likely if poor Vitamin D receptor – July 2020 23 Jul, 2020
Sarcopenia reduction: Protein, Leucine, Omega-3, Vitamin D, and exercise - hypothesis Aug 2018 30 Jan, 2020
Less muscle loss associated with eating more fish (Omega-3, Vitamin D, Magnesium, etc) – Jan 2020 30 Jan, 2020
Muscles of senior women not helped by just vitamin D (also need exercise) – Aug 2019 10 Aug, 2019
Muscle loss (sarcopenia) may be both prevented and treated by Omega-3 – Feb 2019 23 Feb, 2019
Exercise plus vitamin D increases elderly muscles (Nordic walking in this case) – RCT Sept 2018 14 Sep, 2018
Postmenopausal women need Vitamin D, protein and exercise to prevent loss of muscle and bone – Aug 2018 21 Aug, 2018
Dietary Protein, Muscle and Physical Function in the Very Old – July 2018 17 Aug, 2018
Disability was 1.9 X more likely if weak muscles and low vitamin D two years before – Aug 2018 06 Aug, 2018
Muscle problems are both treated and avoided by Vitamin D – April 2018 03 Jul, 2018
Sarcopenia does not officially exist in Australia, but 1 in 3 of their seniors have it - July 2018 03 Jul, 2018
Seniors gained 0.3 kg of muscle in 6 weeks with 800 IU and Leucine protein – Aug 2017 29 Aug, 2017
Fast twitch muscles increased by Vitamin D in athletes and seniors (reduce falling) – Oct 2016 08 Jun, 2017
Sarcopenia: Nutrition and physical activity – systematic review – Jan 2017 10 Mar, 2017
Muscle strength of senior women increased 25 percent with vitamin D, decreased 6 percent with placebo – Oct 2016 08 Mar, 2017
More fast twitch muscles (IIA) are associated with higher levels of Vitamin D – Feb 2017 02 Mar, 2017
Added 1 lb of muscle to sarcopenia adults in 13 weeks with just 800 IU vitamin D and protein – RCT Jan 2017 31 Jan, 2017
Improved muscle function in postmenopausal women with just 1,000 IU of vitamin D daily – RCT May 2015 31 Oct, 2016
Senior muscles increased somewhat with Omega-3 – RCT July 2015 18 Jan, 2016
Sarcopenia and non-alcoholic fatty liver disease (vitamin D not mentioned) – Sept 2013 07 Mar, 2015
Hypothesis: Sarcopenia and other senior problems are related to low gastric acid 01 Feb, 2015
Elderly lost extra half pound of leg and arm muscle mass if low vitamin D (6 years) – Oct 2014 27 Jan, 2015
Muscle increased 17 percent in vitamin D insufficient elderly getting 4,000 IU for 4 months – RCT Oct 2013 27 Jan, 2015
Low Vitamin D breaks down muscle by interferring with protein - Editorial Nov 2013 27 Jan, 2015
Vitamin D supplementation help muscles of seniors who are vitamin D deficient – meta-analysis July 2014 18 Jul, 2014
MRI of elderly skeletal muscle lacking vitamin D – April 2014 30 Apr, 2014
Muscle cells differentiate into fat cells if there is low vitamin D in petrie dish – April 2013 30 Apr, 2014
Elderly lower limb muscle strength improved with Vitamin D supplementation - Meta-analysis Oct 2013 23 Dec, 2013
Vitamin D improves muscle strength if deficient – meta-analysis - Oct 2010 19 Dec, 2013
Type 2 muscles, not all muscles, get benefit from Vitamin D - Dec 2012 23 Oct, 2013
Vitamin K-2 (180 ug MK-7) helped both bone density and strength – RCT March 2013 18 Apr, 2013
No correlation found between vitamin D and sarcopenia – German dissertation Jan 2013 22 Jan, 2013
Vitamin D2 intervention increased elderly muscle strength – Nov 2010 10 Nov, 2012
Meta-analysis of RCT – vitamin D might increase senior muscle function – Sept 2010 14 Sep, 2010
Novel treatment approaches to cachexia and sarcopenia: 13 Apr, 2010

Do you have Sarcopenia?: a quick questionaire - 2013

SARC-F: A Simple Questionnaire to Rapidly Diagnose Sarcopenia
You have Sarcopenia if your total is > 4

VitaminDWiki
Strength How much difficulty do you have
in lifting and carrying 10 pounds?
None = 0
Some = 1
A lot or unable = 2
Assistance in walking How much difficulty do you have
walking across a room?
None = 0
Some = 1
A lot, use aids, or unable = 2
Rise from a chair How much difficulty do you have
transferring from a chair or bed?
None = 0
Some = 1
A lot or unable without help = 2
Climb stairs How much difficulty do you have
climbing a flight of 10 stairs?
None = 0
Some = 1
A lot or unable = 2
Falls How many times have you fallen
in the past year?
None = 0
1-3 falls = 1
4 or more falls = 2

 Download the PDF from VitaminDWiki


See also VitaminDWiki


Sarcopenia statistics - 2014

Sample statistics from http://sarcopeniacure.com/statistics/ Note- protein and vitamin D are among their cures

  • >50 % loss of muscle mass by 90 years
  • Healthcare expenditures due to sarcopenia cost roughly $900 per person per year
  • In the United States, an estimated 53 % of men and 43 % of women over 80 are sarcopenic.
  • People who are physically inactive can lose as much as 3 to 5 % of their muscle mass per decade after age 30

Added 1 lb of muscle mass with just 800 IU Vitamin D + protein - RCT 2017

Added 1 lb of muscle to sarcopenia adults in 13 weeks with just 800 IU vitamin D and protein – RCT Jan 2017


Pedometer + reminder to increase steps 10%/month - RCT with Vitamin D - Aug 2015

J Am Med Dir Assoc. 2015 Aug 1;16(8):654-60. doi: 10.1016/j.jamda.2015.02.017. Epub 2015 Apr 7.
Mail-Based Intervention for Sarcopenia Prevention Increased Anabolic Hormone and Skeletal Muscle Mass in Community-Dwelling Japanese Older Adults: The INE (Intervention by Nutrition and Exercise) Study.
Yamada M1, Nishiguchi S2, Fukutani N2, Aoyama T2, Arai H3.

VitaminDWiki Summary
  • The trial arm which added 10 gram Protein + 500 IU Vitamn D + 300 mg Calcium did NOT do as well as the trial atm of only walking
  • Note that just walking got 3/4 as much increase in Vitamin D levels as walking + 500 IU of vitamin D (outdoors in the sun more?)
  • Note: A different successful trial used 1gram/kg of protein, which could be 50 grams per day (5X as much)


 Download the PDF from VitaminDWiki



Image Image


OBJECTIVE: The aim of the Intervention by Nutrition and Exercise (INE) study was to investigate the effects of a mail-based intervention for sarcopenia prevention on muscle mass and anabolic hormones in community-dwelling older adults.
DESIGN: A cluster-randomized controlled trial.
SETTING AND PARTICIPANTS: This trial recruited community-dwelling adults aged 65 years and older in Japan. The 227 participants were cluster randomized into a walking and nutrition (W/N) group (n = 79), a walking (W) group (n = 71), and a control (C) group (n = 77). We analyzed the physical and biochemical measurements in this substudy.
INTERVENTION: Six months of mail-based intervention (a pedometer-based walking program and nutritional supplementation).
MEASUREMENTS: The skeletal muscle mass index (SMI) using the bioelectrical impedance data acquisition system, biochemical measurements, such as those of insulinlike growth factor (IGF-1), dehydroepiandrosterone sulfate (DHEA-S), and 25-hydroxy vitamin D (25OHD), as well as frailty, were assessed by the Cardiovascular Health Study criteria.
RESULTS: Participants in the W/N and W groups had significantly greater improvements in SMI, IGF-1, and 25(OH)D (P < .05) than those in the C group. Participants in the W/N group had significantly greater improvements in DHEA-S (P < .05) than in the other groups. These effects were more pronounced in frail, older adults.
CONCLUSION: These results suggest that the mail-based walking intervention of the remote monitoring type for sarcopenia prevention can increase anabolic hormone levels and SMI in community-dwelling older adults, particularly in those who are frail.
DOI: 10.1016/j.jamda.2015.02.017


Hypothesis: Sarcopenia and other senior problems are related to low gastric acid
   Hypothesis by VitaminDWiki Feb 2015


Elderly need >1 grams of protein /kg of weight and correction of vitamin D deficiency - Jan 2015

Treating Sarcopenia In Older And Oldest Old.
Curr Pharm Des. 2015 Jan 30.
Martone AM, Lattanzio F, Abbatecola AM, La Carpia D, Tosato M, Marzetti E, Calvani R, Onder G, Landi F1.

The presence of sarcopenia is not only rapidly rising in geriatric clinical practice and research, but is also becoming a significant concept in numerous medical specialties. This rapidly rising concept has encouraged the need to identify methods on how to treat sarcopenia. For example, physical activity measures using resistance training exercise, combined with nutritional interventions (protein and amino acid supplementation) have shown to significantly improve muscle mass and strength in older persons. Resistance training may improve muscle strength and mass by improving protein synthesis in skeletal muscle cells. Aerobic exercise has also shown to hold beneficial impacts on sarcopenia by improving insulin sensitivity. At the moment, the literature indicates that most significant improvement on sarcopenia is based on exercise programs. Thus, this type of intervention should be implemented in a persistent manner over time in elders, with or at risk of muscle loss. At the same time, physical training exercise should include correcting nutritional deficits with supplementation methods.
For example, in older sarcopenic patients with adequate renal function, daily protein intake should be increased to >1. 0 grams of protein per kilogram of body weight. In particular, leucine, β-hydroxy β-methylbutyrate (HMB), creatine and some milk-based proteins have been have shown to improve skeletal muscle protein balance.
In addition, it is also recommended to correct for vitamin D deficiency, if present, considering the crucial role of vitamin D in skeletal muscle. In this present paper, we will provide evidence regarding the effects of different physical exercise protocols, specific nutritional intervention, and some new metabolic agents (HMB, citrulline malate, ornithine, and others) on clinical outcomes related to sarcopenia in older adults.
 Download the ResearchGate PDF from VitaminDWiki


Interventions against sarcopenia in older persons - Dec 2014

Curr Pharm Des. 2014;20(38):5983-6006.
Valeria Z, Renato G, Luisa C, Bruno V, Mauro Z, Matteo C1.

The term "sarcopenia" describes the age-related loss of skeletal muscle mass and function. It represents a major risk factor for functional loss and disability in older persons. Multiple underlying pathophysiological mechanisms have been posed at the basis of the sarcopenia phenomenon, including intrinsic (e.g., age-related modifications of the skeletal muscle, the central nervous system, and hormones) and extrinsic (e.g., sedentariness, poor protein dietary intake) factors.
Several interventions have been explored in the last years to counteract the age-related muscle decline.
These include

  • protein supplementations,
  • physical exercise,
  • testosterone replacement (as well as other anabolic androgens) in men,
  • estrogen replacement in women,
  • growth hormone replacement, and
  • treatment of vitamin D deficiency.

To date, adequate protein intake and resistance training are the most promising interventions able to prevent and/or delay the decline of muscle mass and function. An intense debate is currently ongoing about the best operational definition able to capture the complexity of this aging condition. In the context of identifying the optimal treatment for a specific condition, this is not a trivial issue because it sets the target of the intervention as well as the population at risk. Nevertheless, despite the current methodological issues, it is important to preliminarily test the possible strategies that might be implemented in the future, when the sarcopenia condition will finally be more univocally defined and its clinical relevance recognized. Aim of the present review is to describe and discuss available evidence about the possible interventions potentially serving at acting against sarcopenia. Pharmacological as well as non-pharmacological interventions are presented.


From sarcopenia to frailty: a road less traveled - March 2014

J Cachexia Sarcopenia Muscle. 2014 Mar;5(1):5-8. doi: 10.1007/s13539-014-0132-3. Epub 2014 Feb 14.
Morley JE1, von Haehling S, Anker SD, Vellas B.

The physical frailty phenotype consists of fatigue, weight loss, and loss of muscle power. Sarcopenia has been shown to be a major cause of frailty. Six societies including SCWD published a consensus suggesting that all persons older than 70 years of age should be screened for frailty when seeing health professionals.
Simple screening tests such as the FRAIL (fatigue, resistance, aerobic, illness, and loss of weight) scale can be used.
It is felt that frailty can be treated by

  • exercise (resistance and aerobic),
  • high quality protein,
  • vitamin D, and
  • treatment of the common causes of fatigue.

It is expected that this approach will decrease disability in older persons.
 Download the PDF from VitaminDWiki.


Improved muscle function in postmenopausal women with just 1,000 IU of vitamin D daily – RCT May 2015

Improved muscle function in postmenopausal women with just 1,000 IU of vitamin D daily – RCT May 2015
postmenopausal women with a history of falls (associated with low vitamin D)
1,000 IU daily for 9 months

Vitamin DPlacebo
Vitamin D at start15 ng17 ng
Vitamin D after 9 months28 ng 14 ng
Muscle strength lower limbs +25 %
Loss of lean muscle mass -7 %

Vitamin D is one of 3 basic options to treat Sarcopenia - June 2015

Pharmacologic Options for the Treatment of Sarcopenia
Calcified Tissue International, June 2015
John E. Morley

Sarcopenia is now clinically defined as a loss of muscle mass coupled with functional deterioration (either walking speed or distance or grip strength). Based on the FRAX studies suggesting that the questions without bone mineral density can be used to screen for osteoporosis, there is now a valid simple questionnaire to screen for sarcopenia, i.e., the SARC-F. Numerous factors have been implicated in the pathophysiology of sarcopenia. These include genetic factors, mitochondrial defects, decreased anabolic hormones (e.g., testosterone, vitamin D, growth hormone and insulin growth hormone-1), inflammatory cytokine excess, insulin resistance, decreased protein intake and activity, poor blood flow to muscle and deficiency of growth derived factor-11. Over the last decade, there has been a remarkable increase in our understanding of the molecular biology of muscle, resulting in a marked increase in potential future targets for the treatment of sarcopenia.
At present,

  • resistance exercise,
  • protein supplementation, and
  • vitamin D

have been established as the basic treatment of sarcopenia. High-dose testosterone increases muscle power and function, but has a number of potentially limiting side effects. Other drugs in clinical development include selective androgen receptor molecules, ghrelin agonists, myostatin antibodies, activin IIR antagonists, angiotensin converting enzyme inhibitors, beta antagonists, and fast skeletal muscle troponin activators. As sarcopenia is a major predictor of frailty, hip fracture, disability, and mortality in older persons, the development of drugs to treat it is eagerly awaited.
 Download the PDF from Sci-Hub via VitaminDWiki


Sarcopenia overview including Vitamin D - Life Extension Foundation - Nov 2018

 Download the PDF from VitaminDWiki


See also web



Image Image


43,000 results for query for sarcopenia "vitamin d" in Google Scholar June 2025

Google Scholar


Ways that vitamin D can help fight Sarcopenia - Sept 2024

Vitamin D and Sarcopenia in the Senior People: A Review of Mechanisms and Comprehensive Prevention and Treatment Strategies

Image

Image
 Download the PDF from VitaminDWiki


Just "large" doses of 50,000 IU Vitamin D every 15 days (50,000 IU) did not fight Sarcopenia - March 2024

The Effect of Vitamin D Supplementation to Parameter of Sarcopenia in Elderly People: a Systematic Review and Meta-Analysis__
Can Geriatr J. 2024 Mar 1;27(1):63–75. FREE PDF


Whey Protein, Leucine, Vitamin D and Sarcopenia - meta-analysis Jan 2023

Effects of Whey Protein, Leucine, and Vitamin D Supplementation in Patients with Sarcopenia: A Systematic Review and Meta-Analysis
Nutrients 2023, 15(3), 521; FREE PDF
by Min Cheol ChangORCID andYoo Jin Choo *ORCID


10% of young adults now have Sarcopenia - July 2023

Sarcopenia in youth
Metabolism Volume 144, July 2023, 155557 https://doi.org/10.1016/j.metabol.2023.155557
PDF behind paywall, snippits and reference are online
Han Na Jung a 1, Chang Hee Jung b c 1, You-Cheol Hwang d
Image
Highlights

  • Loss of muscle mass and strength begins in early adulthood.
  • More than one in every ten young adults of most ethnicities has sarcopenia.
  • Due to limited data on youth sarcopenia, diagnostic criteria were not standardized.
  • Various etiologies of secondary sarcopenia can cause sarcopenia in youth.
  • Early recognition and treatment of sarcopenia in young individuals are necessary.

Vitamin D Deficiency in Older Patients—Problems of Sarcopenia, Drug Interactions, Management in Deficiency - April 2021

Nutrients Volume 13 Issue 4 10.3390/nu13041247
Małgorzata Kupisz-Urbańska 1,*ORCID,Paweł Płudowski 2 andEwa Marcinowska-Suchowierska 1ORCID
1 Medical Centre for Postgraduate Education, 01-813 Warsaw, Poland
2 Department of Biochemistry, Radioimmunology and Experimental Medicine, The Children’s Memorial Health Institute, 04-730 Warsaw, Poland

Vitamin D deficiency frequently occurs in older people, especially in individuals with comorbidity and polypharmacotherapy. In this group, low vitamin D plasma concentration is related to osteoporosis, osteomalacia, sarcopenia and myalgia. Vitamin D levels in humans is an effect of the joint interaction of all vitamin D metabolic pathways. Therefore, all factors interfering with individual metabolic stages may affect 25-hydroxyvitamin D plasma concentration. The known factors affecting vitamin D metabolism interfere with cytochrome CYP3A4 activity. There is another group of factors that impairs intestinal vitamin D absorption. The phenomenon of drugs and vitamin D interactions is observed first and foremost in patients with comorbidity. This is a typical situation, where the absence of “hard evidence” is not synonymous with the possible lack of adverse effects. Osteoporosis and sarcopenia (generalized and progressive decrease of skeletal muscle mass and strength) are some of the musculoskeletal consequences of hypovitaminosis D. These consequences are related to an increased risk of adverse outcomes, including bone fractures, physical disabilities, and a lower quality of life. This can lead not only to an increased risk of falls and fractures but is also one of the main causes of frailty syndrome in the aging population. Generally, Vitamin D plasma concentration is significantly lower in subjects with osteoporosis and muscle deterioration. In some observational and uncontrolled treatment studies, vitamin D supplementation resulted in a reduction of proximal myopathy and muscle pain. The most conclusive results were found in subjects with severe vitamin D deficiency and in patients avoiding large doses of vitamin D. However, the role of vitamin D in muscle pathologies is not clear and research has provided conflicting results. This is plausibly due to the heterogeneity of the subjects, vitamin D doses and environmental factors. This report presents data on some problems with vitamin D deficiency in the elderly population and the management of vitamin D deficiency D in successful or unsuccessful aging.
 Download the PDF from VitaminDWiki


Vitamin D and Sarcopenia: Potential of Vitamin D Supplementation in Sarcopenia Prevention and Treatment - Oct 2020

Nutrients 2020, 12(10), 3189; https://doi.org/10.3390/nu12103189
by Ran Uchitomi †,Mamoru Oyabu † andYasutomi Kamei *
Graduate School of Life and Environmental Sciences, Kyoto Prefectural University, Kyoto 606-8522, Japan

Skeletal muscle, the largest organ in the human body, accounting for approximately 40% of body weight, plays important roles in exercise and energy expenditure. In the elderly, there is often a progressive decline in skeletal muscle mass and function, a condition known as sarcopenia, which can lead to bedridden conditions, wheelchair confinement as well as reducing the quality of life (QOL). In developed countries with aging populations, the prevention and management of sarcopenia are important for the improvement of health and life expectancy in these populations. Recently, vitamin D, a fat-soluble vitamin, has been attracting attention due to its importance in sarcopenia. This review will focus on the effects of vitamin D deficiency and supplementation on sarcopenia.
 Download the PDF from VitaminDWiki


The Vitamin D/Vitamin D receptor (VDR) axis in muscle atrophy and sarcopenia - Aug 2022

Cellular Signalling Volume 96, August 2022, https://doi.org/10.1016/j.cellsig.2022.110355
Shelby E. Bollen a, Joseph J. Bass a, Satoshi Fujita c, Daniel Wilkinson a, Martin Hewison b, Philip J. Atherton a

Muscle atrophy and sarcopenia (the term given to the age-related decline in muscle mass and function), influence an individuals risk of falls, frailty, functional decline, and, ultimately, impaired quality of life. Vitamin D deficiency (low serum levels of 25-hydroxyvitamin D OH)D3 has been reported to impair muscle strength and increase risk of sarcopenia. The mechanisms that underpin the link between low 25(OH)D3 and sarcopenia are yet to be fully understood but several lines of evidence have highlighted the importance of both genomic and non-genomic effects of active vitamin D (1,25-dihydroxyvitamin D (1,25( OH)2D3)) and its nuclear vitamin D receptor (VDR), in skeletal muscle functioning. Studies in vitro have demonstrated a key role for the vitamin D/VDR axis in regulating biological processes central to sarcopenic muscle atrophy, such as proteolysis, mitochondrial function, cellular senescence, and adiposity. The aim of this review is to provide a mechanistic overview of the proposed mechanisms for the vitamin D/VDR axis in sarcopenic muscle atrophy.
 Download the PDF from VitaminDWiki


Small doses of just vitamin D did not help sacropenia - meta-analysis March 2022

Effect of vitamin D monotherapy on indices of sarcopenia in community-dwelling older adults: a systematic review and meta-analysis
Journal of Cachexia, Sarcopenia and Muscle https://doi.org/10.1002/jcsm.12976Citations: 15
Konstantinos Prokopidis, Panagiotis Giannos, Konstantinos Katsikas Triantafyllidis, Konstantinos S. Kechagias …

Image

Background
Vitamin D supplementation is proposed as a potentially effective nutritional intervention to mitigate the risk of sarcopenia. The aim of this systematic review and meta-analysis was to investigate the impact of vitamin D supplementation monotherapy on indices of sarcopenia in community-dwelling older adults.

Methods
A comprehensive search of the literature was conducted in PubMed, Web of Science, Scopus, and Cochrane Library. Eligible randomized controlled trials (RCTs) compared the effect of vitamin D supplementation (as monotherapy) with placebo on indices of sarcopenia in older (>50 years) adults. Using the random effects inverse-variance model, we calculated the mean difference (MD) in handgrip strength (HGS), short physical performance battery (SPPB), timed up and go (TUG), and appendicular lean mass (ALM) between groups. We also calculated the standardized mean difference (SMD) in general muscle strength and general physical performance (composite plot of all muscle strength and physical performance outcomes, respectively) between groups.

Results
Ten RCTs were included in the meta-analysis. A significant decrease in SPPB scores was observed with vitamin D supplementation compared with placebo (MD: −0.23; 95% CI −0.40 to −0.06; I2 = 0%; P = 0.007). Vitamin D supplementation conferred no effect on HGS (MD: −0.07 kg; 95% CI −0.70 to 0.55; I2 = 51%, P = 0.82), TUG (MD: 0.07 s; 95% CI −0.08 to 0.22; I2 = 0%, P = 0.35), ALM (MD: 0.06 kg/m2; 95% CI: −0.32 to 0.44; I2 = 73%, P = 0.77), general muscle strength (SMD: −0.01; 95% CI −0.17 to 0.15; I2 = 42%, P = 0.90), or general physical performance (SMD: −0.02; 95% CI −0.23 to 0.18; I2 = 71%, P = 0.83).

Conclusions
Vitamin D supplementation did not improve any sarcopenia indices in community-dwelling older adults and may compromise some aspects of physical performance. Future studies are warranted to investigate the impact of vitamin D supplementation on individual indices of SPPB, including mobility and balance, in older adults.
 Download the PDF from VitaminDWiki


Whey Protein, Leucine- and Vitamin-D-Enriched Oral Nutritional Supplementation for the Treatment of Sarcopenia

Journals Nutrients Volume 14 Issue 7 10.3390/nu14071524
by Emanuele Cereda 1,*ORCID,Roberto Pisati 1,Mariangela Rondanelli 2,3ORCID and Riccardo Caccialanza 1ORCID
1 Clinical Nutrition and Dietetics Unit, Fondazione IRCCS Policlinico San Matteo, 27100 Pavia, Italy
2 IRCCS Mondino Foundation, 27100 Pavia, Italy
3 Unit of Human and Clinical Nutrition, Department of Public Health, Experimental and Forensic Medicine, University of Pavia, 27100 Pavia, Italy

Note: 800 IU of Vitamin D, 3 servings per day
Sarcopenia has been recognized as a muscle disease, with adverse consequences on health. Updated recommendations, aimed at increasing awareness of sarcopenia and its accompanying risks, have been produced to urge the early detection and treatment of this disease.
Recommended treatment is based on an individually tailored resistance exercise training program, the optimization of protein intake using high-quality protein sources (i.e., whey protein) in order to provide a high amount of essential amino acids—particularly leucine—and addressing vitamin D deficiency/insufficiency. The purpose of this review is to collate and describe all of the relevant efficacy studies carried out with a muscle-targeted oral nutritional supplementation (MT-ONS)—namely a whey-protein-based, leucine- and vitamin D-enriched formula aimed at optimizing their intake and satisfying their requirements—in different patient populations and clinical settings in order to determine if there is enough evidence to recommend prescription for the treatment of sarcopenia or its prevention in high-risk patient populations. Trials using a MT-ONS with or without a concomitant physical exercise program were systematically searched (up to June 2021), and those addressing relevant endpoints (muscle mass, physical performance and function) were critically reviewed. In total, 10 articles providing efficacy data from eight trials were identified and narratively reviewed. As far as older patients with sarcopenia are concerned, MT-ONS has been pertinently tested in six clinical trials (duration 4–52 weeks), mostly using a high-quality randomized controlled trial design and demonstrating efficacy in increasing the muscle mass and strength, as well as the physical performance versus iso-caloric placebo or standard practice.
Consistent results have been observed in various clinical settings (community, rehabilitation centers, care homes), with or without adjunctive physical exercise programs. A positive effect on markers of inflammation has also been shown. A muscle-protein-sparing effect, with benefits on physical performance and function, has also been demonstrated in patients at risk of losing skeletal muscle mass (three trials), such as older patients undergoing weight loss or intensive rehabilitation programs associated with neurological disability (Parkinson’s disease). MT-ONS has demonstrated not only a significant efficacy in clinical variables, but also a positive impact on healthcare resource consumption in the rehabilitation setting (length of stay and duration of rehabilitation).
In summary, MT-ONS, alone or in association with an appropriate exercise program, is an effective therapy for older patients with sarcopenia and should be offered as a first-line treatment, not only to improve clinical outcomes but also to reduce healthcare resource consumption, particularly in patients admitted to a rehabilitation center.
 Download the PDF from VitaminDWiki


Sarcopenia 1.6X more likely if you have a poor VDR – Nov 2020

Relationship of vitamin D receptor gene polymorphism with sarcopenia and muscle traits based on propensity score matching
J Clin Lab Anal. 2020 Nov; 34(11): e23485.doi: 10.1002/jcla.23485
Xuemei Yao, 1 Lei Yang, 1 Meiyan Li, 1 and Hui Xiao 1

Image

Background
Vitamin D receptor (VDR) gene polymorphism is reported to be associated with muscle mass and muscle strength. Loss of skeletal muscle mass and decreased muscle strength are the main characteristics of sarcopenia. In this study, the relationship of VDR gene polymorphism with muscle traits (muscle mass, muscle strength, and physical performance) and sarcopenia were studied in Xinjiang, China.

Methods
Totally, 205 sarcopenia patients were enrolled. Propensity score method was used to match control group. FokI and BsmI polymorphisms were genotyped using improved multiplex ligation detection reaction (iMLDR).

Results
Fok1, but not Bsm1, polymorphism was significantly associated with sarcopenia. Patients with Fok1 GG genotype were more likely to have sarcopenia. Both Bsm1 and Fok1 polymorphism were related to muscle traits. Patients with Bsm1 CT genotype had lower gait speed (GS) but higher skeletal mass index. Patients with Fok1 GG genotype had lower GS, and female subjects with the Fok1 GG genotype had lower handgrip strength (HS). GS was decreased in Bsm1 CT genotype than CC carriers. HS and GS were decreased in Fok1 GG genotype than AA carriers.

Conclusion
Fok1, but not Bsm1, polymorphism is associated with sarcopenia. Both Bsm1 and Fok1 polymorphism affect both HS and GS.
 Download the PDF from VitaminDWiki


There have been 455579 visits to this page

Sarcopenia (muscle loss) fought by Vitamin D, exercise and protein - many studies        
404507 visitors, last modified 10 Jun, 2025,
Printer Friendly Follow this page for updates

Attached files

ID Name Comment Uploaded Size Downloads
22728 Effectiveness of D at fighting sarco.webp admin 10 Jun, 2025 58.83 Kb 84
22727 Sarcopenia Sept 2024.webp admin 10 Jun, 2025 39.50 Kb 84
22726 Vitamin D and Sarcopenia 2024_CompressPdf.pdf admin 10 Jun, 2025 494.85 Kb 74
22064 Sarcopenia NHANES_CompressPdf.pdf admin 06 Dec, 2024 238.14 Kb 132
21701 Vit D Sarcopenia table.webp admin 06 Sep, 2024 58.17 Kb 248
21700 Vit D Sarcopenia mechanisms.webp admin 06 Sep, 2024 38.45 Kb 277
21698 Vitamin D and Sarcopenia in the Senior People A Review of Mechanisms and Comprehensive Prevention and Treatment Strategies_CompressPdf.pdf admin 06 Sep, 2024 447.17 Kb 153
21224 Sarcopenia youth.webp admin 24 May, 2024 26.15 Kb 314
20937 Sarcopenia Meta 2024_CompressPdf.pdf admin 09 Mar, 2024 502.59 Kb 478
19787 VDR Sarcopenia.jpg admin 11 Jul, 2023 23.95 Kb 644
19786 VDR Sarcopenis_CompressPdf.pdf admin 11 Jul, 2023 230.02 Kb 330
19785 Whey Protein, Leucine- and Vitamin-D_CompressPdf.pdf admin 10 Jul, 2023 445.08 Kb 374
19784 Monotherapy.jpg admin 10 Jul, 2023 21.99 Kb 610
19783 monotherapy on indices of sarcopenia_CompressPdf.pdf admin 10 Jul, 2023 891.09 Kb 342
19782 muscle atrophy and sarcopenia_CompressPdf.pdf admin 10 Jul, 2023 329.37 Kb 356
19781 Potential of Vitamin D Supplementation in Sarcopenia_CompressPdf.pdf admin 10 Jul, 2023 268.77 Kb 326
19780 Problems of Sarcopenia.pdf admin 10 Jul, 2023 285.66 Kb 364
19779 Options 2015_CompressPdf.pdf admin 10 Jul, 2023 488.99 Kb 450
17355 Sarco dose.jpg admin 07 Apr, 2022 27.17 Kb 1428
17354 Apr22_Vitamin D supplementation for sarcopenia_01.png admin 07 Apr, 2022 130.32 Kb 1756
17353 Sarcopenia meta.pdf admin 07 Apr, 2022 1.14 Mb 636
13628 Sarcopenia 2019 Fig 3.jpg admin 14 Mar, 2020 86.55 Kb 8178
13627 Vitamin D Deficiency and Sarcopenia in Older Persons.pdf admin 14 Mar, 2020 840.34 Kb 1303
12654 Sarco meta.jpg admin 17 Sep, 2019 40.99 Kb 3425
12652 Sarcopenia meta-analysis.pdf admin 17 Sep, 2019 1.30 Mb 1683
10725 Sacropenia LEF Nov 2018.pdf admin 22 Oct, 2018 1.46 Mb 1607
10470 Questionnaire Sarcopenia.pdf admin 03 Sep, 2018 257.46 Kb 2255
7813 Treating Sarcopenia In Older And Oldest Old.pdf admin 08 Mar, 2017 1.03 Mb 2231
7812 Walk T3.jpg admin 08 Mar, 2017 57.99 Kb 4943
7811 Walk RCT.jpg admin 08 Mar, 2017 54.78 Kb 6334
7810 Mail-based Sarcopenia Intervention trial.pdf admin 08 Mar, 2017 577.27 Kb 1826
4993 sarcopenia 1998.jpg admin 31 Jan, 2015 45.85 Kb 2319
4992 sarcopenia to frailty.pdf admin 31 Jan, 2015 116.17 Kb 2392
4991 Update F2.jpg admin 31 Jan, 2015 63.53 Kb 12621
4990 Update PubMed.jpg admin 31 Jan, 2015 31.74 Kb 6608
4989 sarcopenia update 2014.pdf admin 31 Jan, 2015 271.61 Kb 2423