Magnesium summary
- Overview Magnesium and vitamin D
- Longevity experts take Vitamin D, Omega-3, and Magnesium - Patrick video Sept 2023
- The ONE Supplement All Longevity Experts Are Taking (Magnesium) - video and transcript Dec 2023
- Magnesium deficiency – causes and symptoms – May 2016
- Magnesium Depletion Score predicts increased risk of various health problems
- Vitamins and Metals needed by the Immune System – Jan 2020
- Magnesium: intake decreased, difficult to measure in body – Sept 2018
- Magnesium deficiency estimated by just 6 Yes No questions - Dec 2019
- Magnesium fights diabetes (yet again)– meta-analysis Nov 2021
- Magnesium in Healthcare (Rickets, Stones, Pregnancy, Depression, etc.) with level of evidence – Sept 2017
- Magnesium is great for health, topical much faster than oral, MgCl2 is the best – 2019
- Magnesium is important for health but levels are low – July 2018
- How to get lots of Magnesium – especially needed for Coimbra MS and Autoimmune Protocol
- Magnesium etc. reduced in crops (must supplement) – 2009
Magnesium and Vitamin D
- Intracellular Magnesium and Vitamin D - a few studies
- Vitamin D and Magnesium need each other - many studies
- Why Vitamin D is Useless without This Critical Nutrient (Magnesium) - Jan 2019
- 500 mg of Magnesium for 8 weeks increased Vitamin D by 4 ng – July 2020
- Magnesium and Vitamin D - pre-colon cancer – RCT Dec 2018
- Magnesium and Vitamin D – recent deficiencies, needed, synergistic - good overview 2017
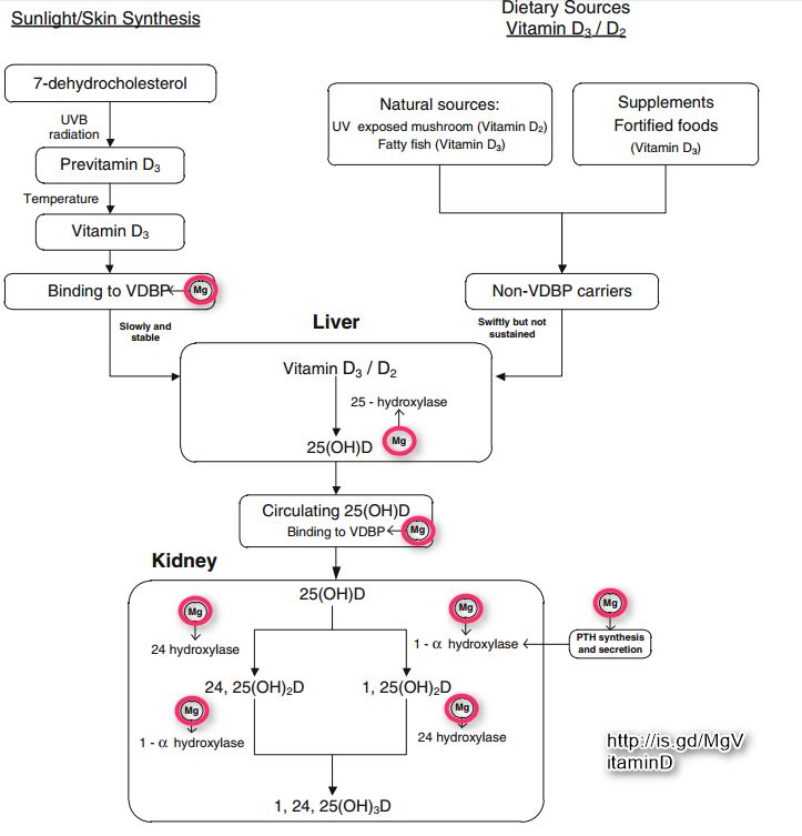
- Vitamin D Cofactors in a nutshell
- Magnesium and Vitamin D - similar, different and synergistic
- Magnesium is vital to Vitamin D in 4 places (maybe 8) – March 2018
12+ VitaminDWiki Magnesium pages have MANY STUDIES in the title
The list is automatically updated
Items found: 15
Number of studies in both of the categories of Magnesium and:
Will Magnesium Become the Next Vitamin D?
Title on cover of Dec 2016 Life Extension Mag
 Download the 3 articles from VitaminDWiki
US Map of low Magnesium
from: https://nutri-mg.com/importance-of-magnesium/
20 Most-visited pages in Magnesium category
20 most-recently changed Magnesium items
This list is automatically updated
All items in Magnesium category
- wiki page:
- Chronic health problems and Vitamin D, Glutathione, Omega-3, or Magnesium
- Hearing Loss in adults associated with low: Vitamin D, Mg, Ca, Fe, Zinc, or Se ...
- Microplastics reduce Vitamin D and Magnesium, Vitamin D reduces MP toxicity - May 2025
- High Vitamin D is great, provided you take steps to avoid problems of high Calcium
- Genes restrict Vitamin D, Vitamin K, Omega-3, Magnesium, etc.
- Important for human health: Calcium, Magnesium, their ratio, and Phosphate – Jan 2025
- The only 3 SUPPLEMENTS you will ever need (Vitamin D, Magnesium, and Omega-3) - March 2025
- Magnesium and Migraines - many studies
- VDR activators and other synergistic nutrients for the treatment of Multiple Sclerosis - Feb 2025
- Risk of Prostate Cancer 3X higher if very low Magnesium – Feb 2025
- Vitamin D, minerals (Mg, Ca, K, Phosphate, Na, Fe, Zn, Cl, Se) and health – 15 studies 2024
- Diseases at high risk if just low Vitamin D, low (D and Mg), low (D and Omega-3) – Perplexity AI Jan 2025
- Many of the minerals needed for health are Vitamin D cofactors - Jan 2025
- Diabetics more likely to die if low Magnesium (MDS) - Jan 2025
- Asthma is also fought by Magnesium - many studies
- Osteoporosis 60% more likely if low Magnesium intake - Dec 2024
- Low Magnesium is associated with low Vitamin D – Jan 2025
- Vitamin D Roles - more than just help the immune system
- Magnesium Matters in health and disease – Review Oct 2024
- Cofactors are needed when taking high-dose vitamin D - video Nov 2024
- As Breast Cancer get worse, both Vitamin D and Magnesium crash – Oct 2024
- COPD is strongly associated with magnesium deficiency – several studies
- Magnesium helps muscles in more than 10 ways - Dec 2023
- Magnesium can reduce neuroinflammation and cognitive decline – Sept 2024
- Magnesium raised Vitamin D, lowered blood pressure and Ca to Mg ratio – RCT Sept 2024
- Vitamin D, Omega-3, and Magnesium are synergistic - many studies
- Top 3 Supplements to Regenerate Stem Cells and Live Longer (Vitamin D, Omega-3, Magnesium) - video July 2024
- These 3 supplements are a no brainer (Vitamin D, Magnesium, Omega-3) - video July 2024
- Retinopathy in males 6.9 X more likely if low vitamin D and low Magnesium - June 2024
- Magnesium Depletion Score predicts increased risk of various health problems
- 800 mg of Magnesium early in 3rd trimester significantly increased brain activity in preterm infants – RCT May 2024
- Magnesium: best forms for various Health Problems - Perplexity AI May 2024
- Which supplements are often taken for healing hairline bone fractures
- Fluoridation results in lower IQ, Magnesium, and Vitamin D - many studies
- Magnesium and Cancer - many studies
- Long-COVID 3.1 X more likely if insufficient amounts of Magnesium and Vitamin D – March 2024
- Low Magnesium increases stress, and stress decreases Magnesium (Vicious Circle) – Nov 2020
- The Science of Magnesium and Its Role in Aging and Disease - Patrick March 2024
- Magnesium deficiency: causes and signs - video March 2024
- Reduce aging with Vitamin D, Omega-3, Magnesium and Exercise (Patrick video) - March 2024
- Magnesium Pidolate may be a good form to reduce headaches – Aug 2020
- After stroke, 40% less likely to die if 400 mg of Magnesium daily - Oct 2023
- The ONE Supplement All Longevity Experts Are Taking (Magnesium) - video and transcript Dec 2023
- How Vitamin D, Omega-3s, and Exercise May Increase Longevity - Patrick Nov 2023
- 7 Factors that Make People Likely to be Magnesium Deficient - GRH Oct 2023
- Longevity experts take Vitamin D, Omega-3, and Magnesium - Patrick video Sept 2023
- Supplements taken by the founder of VitaminDWiki
- Muscles improved in women with 50,000 IU vitamin D weekly (8 weeks) plus daily Magnesium – RCT Sept 2020
- Less Calcification if less Calcium or more Vitamin K, Magnesium, etc. - many studies
- Magnesium and Health Timeline (generated by AI)
- Water produced by reverse osmosis removes Magnesium and causes health problems if not supplemented – March 2023
- increased Periodontal Disease risk if low Vitamin D, Magnesium, Omega-3 - GRH March 2023
- Fractures 1.5 X more-likely if low serum Magnesium – meta-analysis March 2023
- COVID appears to be treated by many antioxidants (Vitamins D, C, E, K, and Quercetin, Curcumin, etc) – Jan 2023
- High fluoride in water: 5X more likely to be Vitamin D deficient – Jan 2023
- Factors that increase Vitamin D response for the GRH cohort - Jan 2023
- Diabetes, Metabolic Syndrome and Magnesium - many studies
- During pregnancy the levels of Vitamin D, Magnesium, and Calcium drop – Nov 2022
- ADHD significantly treated by daily Magnesium plus weekly Vitamin D – RCT April 2021
- Fatigue and other long-haul problems appear to be associated with low Magnesium - Chambers Oct 2022
- Low Magnesium associated with severe COVID – many studies
- Magnesium reduces hypertension - FDA allows claim - Jan 2022
- You are probably unaware that health needs a Ca-Mg ratio of 2 – Sept 2022
- Cystic Fibrosis is associated with low Magnesium, supplementation would probably help -review 2016
- PCOS also fought by Magnesium combinations – review Aug 2022
- Calcium to Magnesium Ratio - many studies
- Magnesium reference ranges – 43 now, suggest a low of 0.85 nmol (2.07 mg) – July 2022
- Magnesium Role in Health and Longevity - many studies
- Intracellular Magnesium and Vitamin D - a few studies
- Hypertension reduced by Magnesium plus 3,000 IU of vitamin D for 12 weeks – RCT July 2022
- COVID and Magnesium - hypothesis, clinical trials, Long-Haul - Oct 2021
- Low magnesium if poor kidney, poor gut, cancer, cancer drugs – Jan 2021
- More Magnesium needed to decrease diabetes, cardio, HT (body weight has increased) - March 2021
- Treating pre-diabetes with Magnesium Chloride should be cost effective – June 2022
- Magnesium deficiency level should be raised from .75 to .85 – April 2021
- Reduced Magnesium is associated with reduced health (Diabetes in this case) - April 2022
- Magnesium supplementation prevents recurrence of renal stones – 2019
- Magnesium helps bones a bit – meta-analysis Jan 2022
- Exercise Performance improved by Vitamin D or Magnesium – 2021
- Four Magnesium Deficiency Questionnaires for women - July 2020
- Magnesium: intake decreased, difficult to measure in body – Sept 2018
- Hypertension treatment needs at least 600 mg of Magnesium (49 trials) – Jan 2021
- Magnesium in Obesity, Metabolic Syndrome, and Type 2 Diabetes - Jan 2021
- Magnesium and Mortality – June 2020
- Magnesium is important to health – March 2021
- Magnesium is important to health – March 2021
- Anxiety, depression, and suicide have recently surged (Note: Vitamin D, Omega-3, and Magnesium help) – May 2022
- Magnesium reduces pain - many studies
- 500 mg of Magnesium for 8 weeks increased Vitamin D by 4 ng – July 2020
- COVID treatment patent applied for - using Rutin, Vitamin D, Vitamin C, Magnesium, etc. – April 2022
- Nitric oxide increased by UVA, Vitamin D, Magnesium, etc,
- Half of Cystic Fibrosis patients have low Magnesium levels – April 2022
- The Role of Magnesium in the Pathogenesis of Metabolic Disorders – April 2022
- Magnesium fights diabetes (yet again)– meta-analysis Nov 2021
- Magnesium reduces inflammation (CRP) and increases nitric oxide – meta-analysis Feb 2022
- COVID death 6.9X less likely if high Magnesium to Calcium ratio – April 2022
- Excellent reviews of supplements at ConsumerLab
- Hypothesis: 2 long-haul COVIDs: had mild symptoms and had needed ICU - April 2022
- Excess Magnesium is bad for health (COVID hospital days in this case) – April 2022
- Vitamin D, Zinc, Magnesium etc. are needed to fight COVID – April 2022
- Alzheimer’s patients have less Magnesium – meta-analysis Jan 2022
- Long Covid, Short Magnesium - Chambers April 2022
- Short-term response to 1,000 IU of Vitamin D tripled in obese when Magnesium was added – RCT April 2022
- Vitamin D and Magnesium need each other - many studies
- Headaches decreased by Vitamin D, Magnesium etc. – Review March 2022
- Lower Magnesium, 6 percent more COVID - Feb 2022
- Cluster Headaches treated by high-dose Vitamin D, etc. (interview and transcript) - Feb 2022
- Nutritional supplementation during COVID hospitalization helped - RCT - Jan 2022
- Mental health not helped by vitamin D monotherapy (adding Omega-3 and Magnesium help) – review Nov 2021
- Atrial Fibrillation decreased by Vitamin D or Magnesium - many studies
- Weekly Vitamin D plus daily Magnesium is great (reduced depression in obese women in this case) – July 2021
- How Vitamin D, Magnesium, Omega-3 and Zinc prevent and treat COVID-19 etc. – June 2021
- Elderly nutrition and COVID-19 – systematic review July 2021
- Magnesium in Infectious Diseases in Older People - Jan 2021
- COVID-19 Cytokine storms attenuated by Vitamin D, Omega-3, Mg, Resveratrol, etc – April 2021
- Pregnancy recommendations – huge differences in Vitamin D, Mg, iron, Iodine, DHA, etc – April 2021
- Patients on Hemodialysis 3X more likely if die of heart failure if low Magnesium – meta-analysis Jan 2021
- 6X less risk of COVID-19 ICU if Vitamin D and Vit B12 and Mg – Jan 2021
- More Magnesium needed by obese (Mg Sulfate, women in this case) – RCT Dec 2021
- Cytokine storms (COVID-19, etc.) eliminated by Vitamin D (Magnesium helps)
- Magnesium and Vitamin D deficiencies associated with worse COVID-19 – Jan, 2021
- Excessive insulin decreases vitamin D in 4 ways – problems for diabetic COVID-19 – Dec 2020
- Magnesium (which increases vitamin D) may fight COVID-19 - Oct 2020
- ADHD risk factors include low Zinc, Vitamin D, Magnesium and Omega-3 (umbrella review) – Oct 2020
- COVID-19 1.8 X more likely if proton pump inhibitor (decreases Mg and Vitamin D) – Aug 2020
- COVID-19 might be treated with Mg IV and Potassium – July 2020
- COVID-19 prompts awareness of deficiencies of Vitamin D, C and Magnesium - April 6 2020
- Response to Vitamin D increased if take Magnesium and Vitamin K2 – Grassroots March 2020
- Increased dental decay if take Calcium without Magnesium – Feb 2020
- Less muscle loss associated with eating more fish (Omega-3, Vitamin D, Magnesium, etc) – Jan 2020
- Vitamins and Metals needed by the Immune System – Jan 2020
- Magnesium increases Vitamin D, which increases Mg. Both increase bone – Oct 2019
- Magnesium deficiency estimated by just 6 Yes No questions - Dec 2019
- Depression treatments: diet, exercise, bright light, Vitamin D, B12, Omega-3, Zinc, Music, etc. – May 2019
- Less cognitive decline in women consuming more Magnesium (and vitamins) – Nov 2019
- PTH failed to decrease with Vitamin D if overweight and had low Magnesium – Aug 2019
- Low Magnesium results in poor health (Breast Cancer in this case) – Nov 2019
- Magnesium, Vitamin D, Omega-3, TSH - importance and testing - Dean and Baggerly - Oct 2019
- Magnesium and the body - depletion and reduced intake - Dean Oct 2019
- Patients believe that doctors do not properly recognize and treat 7 of the top 10 chronic illnesses – Oct 2019
- Metabolic Syndrome risk reduced 3.7 X by nuts (Magnesium, Omega-3) – Dec 2018
- Suicide 4X more likely if have Restless Legs Syndrome (perhaps low vitamin D or Magnesium) Aug 2019
- Vitamin D and Calcium do not increase bone density (also need exercise, Mg, K2, protein etc.) – RCT Aug 2019
- Exercise reduces cancer deaths, Magnesium RDA reduces deaths even more – Aug 2019
- IQ 4 points lower in male children if fluoridated water while pregnant (perhaps Magnesium) – Aug 2019
- Depression treated by Omega-3, Magnesium, Zinc, probiotics, etc - Sept 2017
- Behavior disorders reduced with Magnesium, Omega-3, and Zinc
- Low Magnesium associated with diabetes, etc. – meta-analysis 2016
- Senior cognition poor if low vitamin D and low Magnesium intake – June 2019
- Magnesium is great for health, topical much faster than oral, MgCl2 is the best – 2019
- Curing Polio with Magnesium - May 2019
- Transcutaneous enhancers (DMSO, etc) for Vitamin D, Vitamin C, Resveratrol, Magnesium, etc.
- Magnesium Puts Psychiatric Drugs to Shame for Depression – March 2019
- Supplements taken by US Adults, Grassroots Health – March 2019
- Magnesium types taken by Grassroots Health participants – March 2019
- Many seniors do not get enough protein, Vitamin D, Mg, etc. needed for bones – Feb 2019
- Vitamin D very popular with Canadian seniors having complex medical problems – Jan 2019
- Some Podcasts by Dr. C Dean – Magnesium, Vitamin D, Iodine, etc.
- Low Level Laser Therapy greatly increased Vitamin D and Magnesium (for diabetics with nephropathy) – March 2019
- Bath with Magnesium Chloride probably better than Epsom Salts
- Why Vitamin D is Useless without This Critical Nutrient (Magnesium) - Jan 2019
- More Magnesium makes more bone when there is enough Vitamin D (petri dish) – Jan 2019
- Interaction of drugs with Vitamin D, Magnesium, Vitamin B12, Selenium, etc – Dec 2018
- Colon cancer 25 percent less likely if consume Calcium, Magnesium, Zinc, etc.– Nov 2018
- Magnesium and Vitamin D - pre-colon cancer – RCT Dec 2018
- Diagnosis and treatment of osteopenia – Holick 2010
- Magnesium – the common test does not show deficiency – Dec 2018
- Dr. Coimbra interview covering Vitamin D, Magnesium, Folate, Vaccines - Oct 2018
- Signs of low Magnesium (heart problems in this case) – Jan 2018
- Dr. Coimbra discusses Vitamin D, Magnesium, Folic Acid, B12, Autism, Depression, etc – Sept 2018
- Vitamin D (1000 IU) and Magnesium (500 mg) spray on Kickstarter - Nov 2018
- Response to vitamin D increased 30 percent with Magnesium - Nov 2018
- Less DNA repair if nutrient deficient (Vitamin D, Magnesium, Omega-3, Vitamin K, etc) – Ames Oct 2018
- Neurosurgical ICU patients critically low on Vitamin D – Feb 2018
- Hypothesis: Magnesium might prevent and treat Chronic Kidney Disease – April 2018
- Migraine headaches cut in half by 4,000 IU of vitamin D – RCT Sept 2018
- Adding just vitamin D again failed to add bone density (also need Magnesium, Vitamin K, etc) – RCT Aug 2018
- Pancreatic Cancer risk increased 24 percent for every 100 mg less of Magnesium intake – Dec 2015
- No military trainee consumed Vitamin D RDA (most were also low in Magnesium) – July 2018
- Ablation does not reduce atrial fibrillation (CABANA study) but Magnesium does – June 2018
- Hardly anyone is consuming even 400 IU of vitamin D daily – June 2018
- Young Diabetics had 3.8 X higher risk of Parkinson’s (perhaps low Mg or low Vitamin D)– June 2018
- Colorectal Cancer risk increases 1.6 X if high Calcium, low Magnesium and a poor gene – Sept 2007
- Magnesium is important for health but levels are low – July 2018
- How to get lots of Magnesium – especially needed for Coimbra MS and Autoimmune Protocol
- Stroke is strongly associated with Calcification of cerebral arteries (perhaps low Vitamin D, Vitamin K, Mg…) – March 2018
- Reduce blood pressure by 9 mm with triple hypertensive drug or 19 mm with Magnesium – April 2018
- Muscle pain (Low Magnesium) plus Low Vitamin D associated with 10X more Cancer, etc (San Francisco) – Aug 2017
- Magnesium deficiency – causes and symptoms – May 2016
- Mineral adsorption and Vitamin D (Magnesium, Calcium, etc) - 2011
- One Common Mistake That Will Foil Your Vitamin D Supplement Benefits – Mercola March 2018
- Vitamin D supplementation often needs Magnesium (publisher wants 53 dollars) – May 2017
- Magnesium is vital to Vitamin D in 4 places (maybe 8) – March 2018
- Magnesium and Vitamin D – recent deficiencies, needed, synergistic - good overview 2017
- Hypertension nonconventional therapies: Magnesium, melatonin, Vitamin C, etc. – Jan 2018
- Trigger points (myofascial pain) may be associated with low Vitamin D and low Magnesium – Jan 2018
- Cardiometaboic problems decreased with increased Vitamin D, unless low Magnesium – Aug 2017
- Magnesium treats diabetes and cardiovascular problems – meta-analysis Feb 2017
- Autistic children have lower levels of Iron, Vitamin D, Magnesium, etc – Oct 2017
- Transdermal Magnesium cream worked for non-athletes– RCT April 2017
- Drugs which create deficiencies in Vitamin D, Vitamin K, Magnesium, Zinc, Iron, etc. – Sept 2017
- Diabetes 29 % less likely if consume lots of Magnesium and cereal fiber (surveys of 200,000 people) – Oct 2017
- Magnesium in Healthcare (Rickets, Stones, Pregnancy, Depression, etc.) with level of evidence – Sept 2017
- Transdermal Magnesium Review - unsure if it is as good - July 2017
- Magnesium supplement ratings – Labdoor Sept 2017
- Magnesium may help with calorie restriction, ALS, and R-loops in DNA - LEF Oct 2017
- Low serum Magnesium readings in ICU were wrong 80 percent of the time – July 2017
- Transdermal Magnesium – no solid proof, no mention of DMSO – July 2017
- Heart problems in obese increase if deficient in BOTH Vitamin D and Magnesium – Aug 2017
- Bone fractures occurred twice as often if low Magnesium – April 2017
- Magnesium in the Central Nervous System 2011 ebook
- Magnesium Miracle, 2nd edition - Aug 2017
- Perimenopause symptoms (climacteric syndrome) substantially reduced by 4 weeks of Magnesium – Sept 2017
- Magnesium etc. reduced in crops (must supplement) – 2009
- Depression greatly reduced by taking 250 mg of Magnesium Chloride daily for 6 weeks– RCT June 2017
- Few Fractures if high Magnesium intake – 2X fewer for men, 2.6X for women – June 2017
- Long-term lower back pain greatly reduced by Magnesium - RCT 2013
- Vitamin D monotherapy is good, Vitamin D multitherapy is great
- Vitamin D supplementation often needs Magnesium – May 2017
- Natural variation in mineral content of a food is typically 3 to 1 – Nov 2016
- Leg cramps in pregnant women not changed by 1,000 IU of vitamin D for 6 weeks (no surprise) – RCT Jan 2017
- Health problems prevented by eating nuts (perhaps due to Magnesium and or Omega-3) – meta-analysis Dec 2016
- Asthma severe when both Vitamin D AND Magnesium are low – Oct 2016
- Tinnitus is treated by Magnesium and perhaps Zinc or Vitamin D
- Vitamin D and Opioids both reduce Magnesium, which results in constipation – Sept 2016
- Magnesium is associated with prevention and treatment of Diabetes – Meta-analysis Aug 2016
- Metabolic Syndrome treatment by vitamin D probably helped by Vitamin A, Zinc, and Magnesium – July 2016
- Death after Breast Cancer 2 times less likely if take lots of Magnesium – Dec 2015
- Acute Migraine 35 times more likely if low Magnesium levels – May 2016
- Migraine headaches quickly reduced with Magnesium – Meta-analysis Jan 2016
- Type 2 diabetes associated with low Magnesium
- Magnesium L-Threonate – tiny amount more bioavailable to brain but far more expensive– June 2016
- Magnesium deficiency reasons – 2013
- MAGNESIUM IN MAN - IMPLICATIONS FOR HEALTH AND DISEASE – review 2015
- Anti-aging Effect of Magnesium on Telomeres (in rats) - Mar 2014
- Interactions between Magnesium, Vitamin D, and Calcium – April 2016
- Multiple Sclerosis and (lots of) Vitamin D - book by patient on Coimbra protocol - Feb 2016
- Magnesium is needed by Vitamin D in 8 places - 2013
- Magnesium increases Vitamin D and decreases mortality - 2013
- Is a health problem associated with Low vitamin D, Low Magnesium, or too much Calcium – Jan 2016
- Cardiovascular calcification prevented by Omega-3, Magnesium, Vitamin K, and Vitamin D – April 2015
- Taking Magnesium can occasionally make you feel worse – Nov 2015
- Fibromyalgia benefits from transdermal magnesium chloride – Sept 2015
- More vitamin D makes for better health – dissertation based on Rotterdam studies – Oct 2015
- Magnesium in Prevention and Therapy – (28 pages) Oct 2015
- Prehypertension risk is increased by 78% if low Magnesium – Aug 2015
- Depression is associated with low Magnesium – meta-analysis April 2015
- Magnesium supplement types – Mercola Sept 2015
- Vitamin D - Comparing Symptoms of Hypercalcemia with Low Magnesium - Sept 2015
- The only supplement NASA gives crews is vitamin D - Sept 2015
- Depression is sometimes associated with low Magnesium – review 2013
- Pregnancy helped by Magnesium - many studies
- Magnesium (Sulfate) reduces risk of cerebral palsy for those at risk of pre-term births – Dec 2013
- Knee Osteoarthritis (Radiographic ) 3X less if have lots of Magnesium – May 2015
- Vitamin D Cofactors in a nutshell
- Volleyball players jump higher with Magnesium - RCT 2014
- Atrial Fibrillation - remineralize your heart - Aug 2015
- Vitamin D increases mineral availability which protect against toxic elements - July 2015
- Interview of Doctor who has authored books on Vitamin K2 and Magnesium – Mercola June 2015
- Breast cancer associated with high Calcium AND low vitamin D - April 2015
- Micronutrients, methylation, epigenetics, longevity podcast by Rhonda Patrick and Tim Ferriss - June 2015
- Magnesium helps pregnancy – low quality evidence - Cochrane April 2014
- Most of the world does not have Fluoride in the water (lowers levels of Magnesium) - 1995
- Magnesium: its role in nutrition and carcinogenesis - 2013
- Magnesium level can also be low due to genetics and drugs – Jan 2015
- ICU patients with low Magnesium were 2X more likely to die – June 2014
- ICU death 2X more likely if low Magnesium – March 2015
- Preeclampsia inversely proportional to serum Magnesium – Oct 2014
- Prediabetes reduced in half by those getting Magnesium Chloride – RCT April 2015
- Magnesium – I used to believe that food had enough, now I supplement with 400 mg daily – Dr. Lundberg May 2015
- Type II Diabetes might be prevented and treated with Magnesium – Review Feb 2015
- All-cause mortality is related to low Magnesium, rather than low Vitamin D – April 2015
- Magnesium is associated with better quality of life in COPD, not Vitamin D – March 2015
- Far less Magnesium available in the body now
- Stronger bones after 3 generations of tap water (more Ca and Mg) vs bottled water – March 2015
- Supplements survey: Fish oil 1st, Vitamin D 4th, Magnesium 6th, Calcium 7th - March 2015
- Transdermal Magnesium Chloride spray - variable responses, removed toxic metals - 2010
- The Magnesium Miracle: Carolyn Dean – Mercola Jan 2015
- Animals get more Magnesium than human RDA, and not as a single serving
- Diabetes decreased with 300 mg of Mg (Mg Sulfate) – RCT July 2014
- Metabolic Syndrome risk decreases 12 percent with 150 mg of Magnesium – meta-analysis Dec 2014
- Magnesium compounds have similar bioavailability when integrated in food – Dec 2005
- Hypertension 1.5X more likely if low level of Magnesium - Oct 2014
- Off topic : Fluoridation fails to reduce tooth decay but succeeds in causing health problems – Dec 2014
- Daily Magnesium improved all aspects of metabolic profile – RCT July 2014
- Deficiencies of Vitamin D, Iron, Magnesium, and Zinc all associated with ADHD – Sept 2014
- Restless Legs Syndrome - Vitamin D, Iron, etc. - many studies
- Magnesium and the Central Nervous System – ebook 2011
- Magnesium (300 mg daily) improved physical performance of senior women – RCT Sept 2014
- Magnesium and Vitamin D
- Magnesium Reduces Osteoporosis - Infographic June 2014
- Fructose (High Fructose Corn Syrup) consumes 2X more Magnesium than sugar – May 2014
- Diabetes and low Magnesium - Mercola 2014 - 2019
- Magnesium Suppresses Formation of Clogged Arteries - May 2014
- Lower Magnesium associated with lower Vitamin D in Iranian teens – Jan 2014
- Low Magnesium in 40 percent of critical care patients – increased hospital days and death - Jan 2014
- Magnesium update by Dr. Dean – Dec 2013
- Bones grow better with high level of magnesium: rat study – Dec 2013
- Hypothesis: Magnesium accounts for some of the variation in vitamin D response – Oct 2013
- Synergism between Vitamin D, Vitamin K-2, and Vitamin A: Masterjohn – Sept 2013
- If at high risk of vitamin D deficiency, get a higher response if take more Magnesium – Sept 2013
- Cluster headaches virtually eliminated in 7,000 people with high-dose vitamin D and cofactors - Feb 2022
- Diabetics have problems with low Magnesium, especially if taking statins – Aug 2013
- Magnesium and Vitamin D very synergistic – Aug 2013
- Magnesium reduces depression etc. – Aug 2013
- Off Topic: EDTA similar reduction in heart attack as Vitamin C, aspirin and Mg – RCT March 2013
- Magnesium roundup including bioavailability - Aug 2013
- Magnesium can occasionally make you feel worse – Aug 2013
- Magnesium may not be as available if have low stomach acid (seniors)
- Magnesium supplements compared - 2013
- 20 percent fewer male hip fractures if more Magnesium in the water – July 2013
- Magnesium oxide is (surpringly) better than citrate – RCT March 2012
- Magnesium Bioavailability - 2005
- Magnesium may be more important to kids’ bone health than calcium – May 2013
- Off topic: Little water fluoridation in Europe - which is good for Mg and Vitamin D – April 2013
- The human "magnesome" is finding magnesium binding sites on human proteins - 2012
- Death from Coronary Heart Disease related to low Magnesium intake – March 2013
- Magnesium prevents cardiovascular events – Meta-analysis March 2013
- Magnesium sources: Oxide thru Pico - March 2013
- Vitamin D monotherapy reduces colorectal cancer but has calcemic side effects – April 2013
- Vitamin D level can be high, but little benefit: due to kidney, genes, low Magnesium etc.
- Why deficiencies in vitamin D and magnesium are linked to asthma
- Calcium 2X of Magnesium seems good – China Feb 2013
- Kidney disease requires magnesium - Jan 2013
- Epilepsy and deficiency of vitamin D and-or Magnesium – Feb 2013
- Low Magnesium and type II diabetes – June 2012
- Hypothesis: Decreasing Magnesium and increasing CaMg ratio are increasing health problems – 2012 - 2013
- Acid Reflux drugs decrease Vitamin D and Magnesium – Jan 2013
- Hypomagnesemia (low Magnesium) is very prevalent in ICU – 1999
- Magnesium may be an important way to treat brain trauma
- How much vitamin D and other nutrients do I take
- Drugs Deplete Magnesium
- Magnesium supplementation through the skin – trial 2010
- Headache
- Heart problems such as Afib related to little Magnesium, Omega-3, Vitamin D getting to tissues
- Dementia less likely with increased levels of Magnesium etc.
- A balanced diet is no longer enough – supplements needed - VitaminDWiki Oct 2012
- Vitamin and Mineral deficiencies – Ames Triage Theory Sept 2012
- Correcting magnesium deficiencies may prolong life – Space Station Feb 2012
- Those with restless leg syndrome had 40 percent less vitamin D – June 2012
- Migraines may be due to lack of lack of Magnesium in half of sufferers – May 2012
- Healthy bones need: Calcium, Vitamin D, Magnesium, Silicon, Vitamin K, and Boron – 2012
- Obesity epidemic: a perfect storm of deficiency of vitamin D, Magnesium, Iodine, etc – May 2012
- Hypothesis: increased breast cancer if not enough magnesium – Sept 2010
- 100 mg more Magnesium in water associated with 8 percent reduction in stroke – Feb 2012
- Obesity pandemic since 1975 - is it due to Vitamin D, Magnesium, Iodine, adenovirus, or what
- Vitamin D, K2, Magnesium, etc increase bone density when taking together– Jan 2012
- Magnesium L-Threonate – perhaps more bioavailable – Jan 2012
- Reasons for low response to vitamin D
- RDA upper limit etc for Vitamin D and Magnesium - Sept 2011
- Magnesium and Vitamin D - similar, different and synergistic
- Hypothesis: Fluoridation reduces magnesium in body
- Magnesium Deficiency Reduces Vitamin D Effectiveness- Sept 2011
- Weight loss and Vitamin D, Calcium, and Magnesium
- Most people not getting enough Vitamin D, Magnesium, and Vitamin E – Aug 2011
- Very low on micronutrients such as vitamin D and Magnesium – NHANES data Aug 2011
- Hypothesis: Age-related diseases due to lack of nutrients like vitamin K – Ames Triage Theory
- Decrease Calcium and Increase Magnesium when increasing vitamin D
- Magnesium and vitamin D discussions on Facebook
- Hypothesis – Fatigue the day after sex is due to deficiency of Vitamin D, Magnesium, and Zinc
- 400 IU of vitamin D Magnesium and Calcium helped Twin bones – Feb 2011
- Low cost cofactors for vitamin D
- Magnesium - 2009
- Reduced chance of diabetes 46 percent with Magnesium - Oct 2010
- Overview Magnesium and vitamin D
- Depression, vitamin D, Magnesium: no agreement Jan 2012
- Headache with vitamin D may mean you need Magnesium
- Know the Importance of Taking Enough Magnesium with Your Vitamin D – July 2010
- Vitamin D may help absorb magnesium – Pauling 2009
- Constipation - Magnesium, Calcium and cofactors
- Calcium in food increased much more than Magnesium in recent decades April 2010
Magnesium is associated 40 other VitaminDWiki categories (>4 each)
Magnesium and Vitamin D
Printer Friendly
Follow this page for updates
| 88931 visitors, last modified 14 May, 2025, |
This page is in the following categories (# of items in each category)