Managing vitamin D deficiency in inflammatory bowel disease.
Frontline Gastroenterol. 2019 Oct;10(4):394-400. doi: 10.1136/flgastro-2018-101055. Epub 2019 Jan 7.
Nielsen OH1 ohn at dadlnet.dk, Hansen TI1, Gubatan JM2, Jensen KB3,4, Rejnmark L5.
1 Department of Gastroenterology, Herlev Hospital, University of Copenhagen, Herlev, Denmark.
2 Division of Gastroenterology and Hepatology, Stanford University Medical Center, Palo Alto, California, USA.
3 Biotech Research and Innovation Centre (BRIC), University of Copenhagen, Copenhagen, Denmark.
4 Faculty of Health and Medical Sciences, Novo Nordisk Foundation Center for Stem Cell Research, University of Copenhagen, Copenhagen, Denmark.
5 Department of Endocrinology and Internal Medicine, Aarhus University Hospital, Aarhus, Denmark.
Even with malabsorption there are many great ways to supplement vitamin D
Overview Gut and vitamin D contains gut-friendly information
Getting Vitamin D into your blood and cells has the following chart
Getting Vitamin D into your blood and cells also has the following
If poorly functioning gut
Bio-D-Mulsion Forte – especially made for those with poorly functioning guts, or perhaps lacking gallbladder
Sublingual – goes directly into the bloodstream
Fat-soluble Vitamins go thru the slow lymph system
you can make your own sublingual by dissolving Vitamin D in water or use nano form
Oil: 1 drop typically contains 400 IU, 1,000 IU, or 4,000 IU, typically not taste good
Topical – goes directly into the bloodstream. Put oil on your skin, Use Aloe vera cream with Vitamin D, or make your own
Vaginal – goes directly into the bloodstream. Prescription-only?
Bio-Tech might be useful – it is also water-soluble
Vitamin D sprayed inside cheeks (buccal spray) - several studies
and, those people with malabsorption problems had a larger response to spray
Inject Vitamin D quarterly into muscle, into vein, or perhaps into body cavity if quickly needed
Nanoparticles could be used to increase vitamin D getting to the gut – Oct 2015
Poor guts need different forms of vitamin D has the following
Guesses of Vitamin D response if poor gut
| Bio | Form | Speed | Duration |
| 10 | Injection ($$$) or Calcidiol or Calcitriol | D - Slow C -Fast | Long |
| 10 | Sun/UVB | Slow | Long |
| 10 | Topical (skin patch/cream, vagina) | Slow Fast nano | Normal |
| 9 | Nanoemulsion -mucosal perhaps activates VDR | Fast | Normal |
| 9? | Inhaled (future) | Fast | Normal |
| 8 | Bio-D-Mulsion Forte | Normal | Normal |
| 6 | Water soluble (Bio-Tech) | Normal | Normal |
| 4 | Sublingual/spray (some goes into gut) | Fast | Normal |
| 3 | Coconut oil based | Slow | Normal |
| 2 | Food (salmon etc.) | Slow | Normal |
| 2 | Olive oil based (majority) | Slow | Normal |
10= best bioavailable, 0 = worst, guesses have a range of +-2
Speed: Fast ~2-6 hours, Slow ~10-30 hours
Duration: Long ~3-6 months, Normal = ~2 months
Overview Gut and vitamin D has the following summary
- Gut problems result in reduced absorption of Vitamin D, Magnesium, etc.
- Celiac disease has a strong genetic component.
- Most, but not all, people with celiac disease have a gene variant.
- An adequate level vitamin D seems to decrease the probability of getting celiac disease.
- Celiac disease causes poor absorption of nutrients such as vitamin D.
- Bringing the blood level of vitamin D back to normal in patients with celiac disease decreases symptoms.
- The prevalence of celiac disease, not just its diagnosis, has increased 4X in the past 30 years, similar to the increase in Vitamin D deficiency.
- Review in Nov 2013 found that Vitamin D helped
Many intervention clinical trials with vitamin D for Gut problems (101 trials listed as of Sept 2019) - All items in category gut and vitamin D
217 items
See also VitaminDWiki
- Inflammatory bowel diseases are associated with Vitamin D etc. – meta-meta-analysis - April 2019
- IBS quality of life improved by vitamin D (50,000 IU every two weeks) – RCT May 2016
- IBS, like many other diseases, appears to be treated better by non-daily supplementation
- Topical Vitamin D provides more benefits than oral sometimes - many studies
- Those with poor guts as an example
- Inflammatory Bowel Disease Inflammation and Vitamin D – scores of studies and trials – Aug 2019
- The Role of Vitamin D in the Pathogenesis of Inflammatory Bowel Disease – March 2019
The Meta-analysis of Gut and Vitamin D
- IBS - Vitamin D was the only micronutrient under DRV - meta-analysis Oct 2023
- IBS reduced by 50,000 IU of Vitamin D (weekly or bi-weekly) – Meta-analysis July 2023
- IBD treated in children by Vitamin D, especially if use more than 2,000 IU daily for 12 weeks – meta-analysis – Sept 2022
- IBS helped by vitamin D (virtually ignoring dose size, type and duration) – meta-analysis June 2022
- Inflammatory Bowel Disease 1.5 X more likely if low vitamin D – meta-analysis Dec 2019
- Crohn’s Disease associated with lower Vitamin D - meta-analysis Sept 2019
- Inflammatory bowel diseases are associated with Vitamin D etc. – meta-meta-analysis - April 2019
- IBD relapse rate reduced by low Vitamin D - meta-analysis Nov 2018
- Crohn’s disease associated with vitamin D and latitude – meta-analysis Dec 2015
- Gut problems more likely if low vitamin D (IBD: 1.6, UC: 2.3) – meta-analysis Aug 2015
 Download the PDF from VitaminDWiki
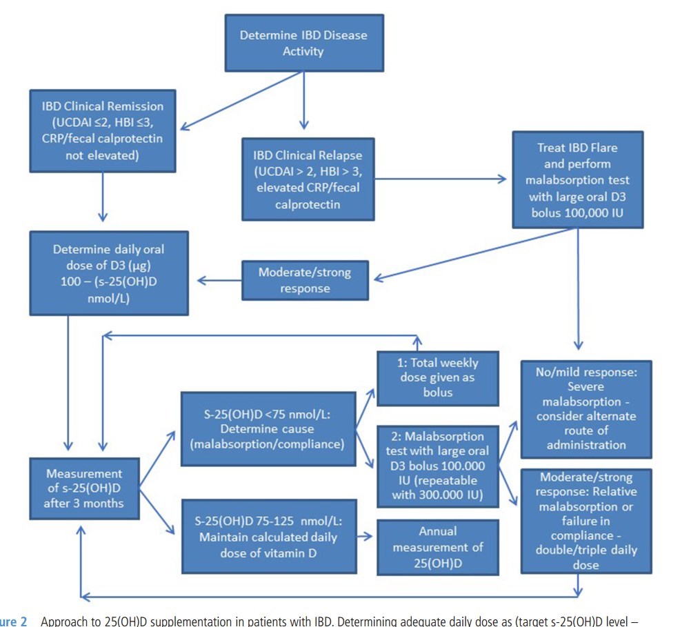
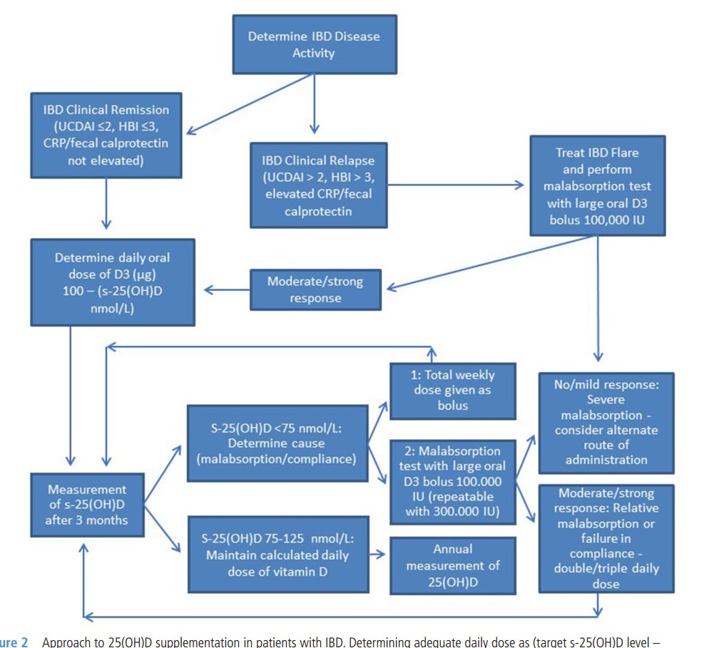
Management of inflammatory bowel disease (IBD), including ulcerative colitis and Crohn's disease, is generally cumbersome for patients and is a massive health-economic burden. In recent years, the immunomodulating effects of vitamin D have gained a huge interest in its possible pathogenic influence on the pathophysiology of IBD. Vitamin D deficiency is frequent among patients with IBD. Several clinical studies have pointed to a critical role for vitamin D in ameliorating disease outcomes. Although causation versus correlation unfortunately remains an overwhelming issue in the illusive chicken versus egg debate regarding vitamin D and IBD, here we summarise the latest knowledge of the immunological effects of vitamin D in IBD and recommend from available evidence that physicians regularly monitor serum 25(OH)D levels in patients with IBD. Moreover, we propose an algorithm for optimising vitamin D status in patients with IBD in clinical practice. Awaiting well-powered controlled clinical trials, we consider vitamin D supplementation to be an affordable and widely accessible therapeutic strategy to ameliorate IBD clinical outcomes.
Inflammatory Bowel Disease – proposed Vitamin D protocol – Oct 2019Printer Friendly Follow this page for updates14506 visitors, last modified 29 Oct, 2019, This page is in the following categories (# of items in each category)Attached files
ID Name Uploaded Size Downloads 12883 IBD protocol.jpg admin 29 Oct, 2019 134.92 Kb 1444 12882 IBD Oct 2019.pdf admin 29 Oct, 2019 834.95 Kb 590