Aging of the Immune system (Immunosenescence): micronutrients and gut microbiota – Oct 2022


Nutrition, Immunosenescence, and Infectious Disease: An Overview of the Scientific Evidence on Micronutrients and on Modulation of the Gut Microbiota

Adv Nutr . 2022 Oct 2;13(5):S1-S26. doi: 10.1093/advances/nmac052.
Philip C Calder 1 2 , Edwin Frank Ortega 3 , Simin N Meydani 3 , Yuriko Adkins 4 5 , Charles B Stephensen 4 5 , Brice Thompson 6 , Heather Zwickey 7

Image

Image
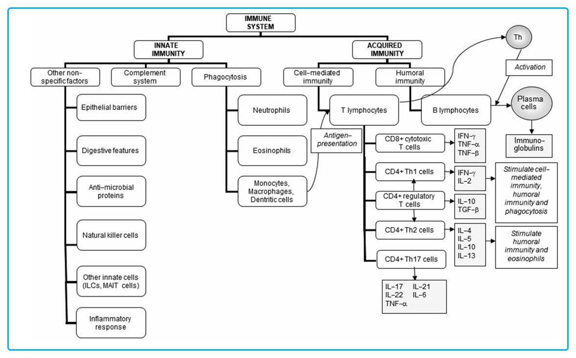
The immune system is key to host defense against pathogenic organisms. Aging is associated with changes in the immune system, with a decline in protective components (immunosenescence),

  • increasing susceptibility to infectious disease, and a
  • chronic elevation in low-grade inflammation (inflammaging),
  • increasing the risk of multiple noncommunicable diseases.

Nutrition is a determinant of immune cell function and of the gut microbiota. In turn, the gut microbiota shapes and controls the immune and inflammatory responses. Many older people show changes in the gut microbiota. Age-related changes in immune competence, low-grade inflammation, and gut dysbiosis may be interlinked and may relate, at least in part, to age-related changes in nutrition. A number of micronutrients (vitamins C, D, and E and zinc and selenium) play roles in supporting the function of many immune cell types. Some trials report that providing these micronutrients as individual supplements can reverse immune deficits in older people and/or in those with insufficient intakes. There is inconsistent evidence that this will reduce the risk or severity of infections including respiratory infections.
Probiotic, prebiotic, or synbiotic strategies that modulate the gut microbiota, especially by promoting the colonization of lactobacilli and bifidobacteria, have been demonstrated to modulate some immune and inflammatory biomarkers in older people and, in some cases, to reduce the risk and severity of gastrointestinal and respiratory infections, although, again, the evidence is inconsistent. Further research with well-designed and well-powered trials in at-risk older populations is required to be more certain about the role of micronutrients and of strategies that modify the gut microbiota-host relationship in protecting against infection, especially respiratory infection.

Vitamin D section in the PDF

The precursor to the active form of vitamin D canbe acquired from the diet or be produced via UVB irradiation of the skin. Subsequent hydroxylation reactions involving the enzymes 25-hydroxylase and 1-a-hydroxylase, located in the liver and kidney, respectively, produce the active form, 1-a,25- dihydroxyvitamin D, also known as calcitriol. Some immune cells, including macrophages and dendritic cells, also express 1-a-hydroxylase activity, and so can produce calcitriol (106, 107). Calcitriol binds to the vitamin D receptor, which is a transcription factor acting to regulate cellular gene expression. Many immune cell types express the vitamin D receptor and respond to vitamin D, including dendritic cells, monocytes, macrophages, T cells, and B cells, and so vitamin D is now considered to also be an important regulator of immune function and inflammation (108-115).
Vitamin D enhances epithelial integrity and induces antimicrobial peptide (e.g., cathelicidin) synthesis in epithelial cells and macrophages (108, 116), directly enhancing host defense. The effects of vitamin D on the cellular components of immunity are rather complex. Vitamin D promotes differentiation of monocytes to macrophages and increases phagocytosis, superoxide production, and bacterial killing by innate immune cells (81). It also promotes antigen processing by dendritic cells, although antigen presentation may be impaired (117-119); this has been interpreted as a pro-tolerogenic role for vitamin D. Vitamin D is also reported to inhibit CD4+ and CD8+ T-cell proliferation and production of cytokines by Th1 lymphocytes and of antibodies by B lymphocytes (120-122), highlighting the paradoxical nature of its effects. Effects on Th2 responses are not clear, but vitamin D seems to increase the number of regulatory T lymphocytes (119, 123, 124). Incubation of human memory T cells with vitamin D promoted a switch from a proinflammatory to an anti-inflammatory phenotype (125). Incubation of blood mononuclear cells from older people with vitamin D resulted in higher IL-10 production in response to LPS (126). An RCT of a vitamin D analog in older adults (mean age: 73 y) reported an increase in LPS- induced production of IL-10 by isolated blood mononuclear cells, an increased ratio of CD4+ to CD8+ cells in the blood, and a decrease in the number of CD8+CD28- cells (127); LPS-induced production of IL-6 and IFN-y was not affected (127). A cross-sectional study identified that older men (but not women) who were replete in vitamin D had a lower risk of having very low NK activity, in comparison to older men with low vitamin D (128). Low-dose vitamin D (10 ug/d) in healthy adults (40-55 y) did not affect the blood regulatory T-cell population but attenuated the seasonal increase in IFN-y production by T cells (129). Several studies have investigated the association between vitamin D status and response to seasonal influenza vaccination, with inconsistent findings: a meta-analysis of 4 studies identified that vitamin D deficiency reduces seroprotection to the H3N2 and B components, but not to the H1N1 component, but has no effect on seroconversion to any of the components (130).
If vitamin D is needed to support the immune system, then vitamin D deficiency would lead to increased susceptibility to, and severity of, infectious disease. In the 19th and early 20th centuries it was found that cod liver oil and exposure to the sun helped treat tuberculosis (131), although the role of vitamin D itself was not immediately evident. Niels Ryberg Finsen was awarded the Nobel Prize for Medicine in 1903 for demonstrating the benefits of UV light to patients with tuberculosis of the skin—lupus vulgaris—which either cured or improved the disease in approximately 95% of patients (132), and by 1920, phototherapy was routinely used to treat pulmonary tuberculosis. While UV therapy can affect immune function in the skin, independent of the effect on vitamin D synthesis, these early studies had findings that are consistent with the later-demonstrated effects of vitamin D on immune function. Research in the early 21st century showed that TLR activation of macrophages upregulates the vitamin D receptor and vitamin D-1-a-hydroxylase genes, which, in turn, induce the expression of the antimicrobial peptide cathelicidin, which has activity against Mycobacterium tuberculosis (108, 116, 133). Furthermore, there is a positive relation between circulating vitamin D and cathelicidin, consistent with the idea that sufficient vitamin D status supports this antibacterial mechanism (134). Clinical trials have examined the efficacy of vitamin D intervention on treatment of tuberculosis, often using the rate of sputum conversion from a positive to a negative culture result as the key outcome, during the lengthy antimicrobial treatment period for patients with active pulmonary tuberculosis. In a meta-analysis of RCTs (135), high-dose vitamin D supplementation given after the initiation of antimicrobial treatment did not speed the recovery in patients infected with tuberculosis, but recovery was more rapid in those who were infected with the multidrug-resistant strains of M. tuberculosis where drug therapywould have been ineffective, thus allowing the benefit of vitamin D treatment to, perhaps, become more apparent.
Observational findings have linked low concentrations of vitamin D to increased risk of viral acute respiratory infection. For example, Berry et al. (136) described an inverse linear relation between serum 25-hydroxyvitamin D concentrations and respiratory tract infections in a crosssectional study of 6789 British adults. Similarly, data from the US Third NHANES, which included 18,883 adults, showed an independent inverse association between serum 25-hydroxyvitamin D and recent upper respiratory tract infection (URTI) (137). Other studies also reported that individuals with low vitamin D status have a higher risk of viral respiratory tract infections (138, 139). A recent metaanalysis of RCTs involving 48,488 participants (140) examined the relation between vitamin D supplementation and the prevention of acute respiratory infections and found a small, but significant, protective effect of daily administration of 400 to 1000 IU vitamin D taken for 12 mo or less against 1 or more acute respiratory infection compared with the placebo (OR: 0.70; 95% CI: 0.55, 0.89). Baseline vitamin D status was not associated with a protective benefit, although the authors speculated that the heterogeneity of the studies examined may have masked a potentially greater benefit for supplement use in those with vitamin D insufficiency or deficiency at baseline (140).
There has been significant interest in vitamin D and COVID-19 (141, 142). Numerous trials report associations between low vitamin D status and increased susceptibility to, and severity of, COVID-19 [e.g., (143)] and meta-analyses of such studies report that vitamin D deficiency is associated with increased risk of severe COVID-19, hospitalization with COVID-19, and mortality from COVID-19 [e.g., (144, 145)]. A prospective study from the UK Biobank involving 8297 adults who had COVID-19 test results and records of their use of vitamin D supplements, serum 25- hydroxyvitamin D, and a number of covariates found a 34% lower risk of COVID-19 infection associated with the habitual use of vitamin D supplements, although there was no association with baseline vitamin D status (146). One large-scale retrospective study suggests a possible role of vitamin D in suppressing CRP and proinflammatory cytokine production implicated during the cytokine storm in COVID-19 infections, thus reducing COVID-19 severity (147). A study in an Italian residential care home reported that a bolus of vitamin D reduced mortality from COVID-19 (147) in patients hospitalized with COVID-19 reduced COVID- 19 severity (e.g., need for intensive care unit admission, mortality) (149, 150), although not all such studies reported benefits from vitamin D (151). Further studies are needed to determine whether inadequate vitamin D status is associated with a higher risk of more severe COVID-19 and whether vitamin D can be used to reduce disease severity.

Vitamin D summary

Vitamin D has pleiotropic effects on immunity, but it does support many aspects of both innate and acquired immunity, promoting antibacterial and antiviral defenses while also promoting a pro-tolerogenic environment. Supplemental vitamin D seems to reduce the risk, and perhaps severity, of respiratory tract infections. The effects of vitamin D may be useful to prevent or reduce the severity of respiratory diseases in groups most at risk for severe disease, such as older adults, and/or those who have low concentrations of vitamin D; this is important since, globally, vitamin D intake and status are low, especially in older people (78, 79). Future work should aim to confirm or refute the proposed benefits of vitamin D on respiratory disease in older adults through conduct of well-designed and adequately powered studies. In terms of understanding the effects of supplemental vitamin D and in the design of trials, consideration should be given to the genetic polymorphisms found in the vitamin D binding protein and the vitamin D receptor, as they have been associated with respiratory disease outcomes (152-154), as well as sex-related differences in how vitamin D might affect immune responses (128,155).
 Download the PDF from VitaminDWiki


VitaminDWiki - 8 studies in both categories Seniors and Immunity

This list is automatically updated


VitaminDWiki pages with MICROBIOTA in title (11 as of Oct 2022)

This list is automatically updated

Items found: 17
Title Modified
Vitamin D improves the Gut Microbiota - review July 2025 18 Jul, 2025
Skin problems and Osteoporosis may be related via Vitamin D, Microbiota, and Epigenetics - Dec 2024 12 Jan, 2025
NAFLD treated by Vitamin D restoration of gut microbiota – Feb 2023 14 Dec, 2024
Autism is strongly associated with 31 gut microbiota (bacteria, archaea, fungi, and viruses) – July 2024 12 Jul, 2024
Vitamin D might be fighting some cancers by increasing good microbiota – May 2024 01 Jun, 2024
Healthy microbiota might reduce COVID-19 – several studies 22 Nov, 2023
Rheumatoid Arthritis should be prevented by improving gut microbiota (Vitamin D, probiotics, etc.) – March 2023 18 Mar, 2023
Aging of the Immune system (Immunosenescence): micronutrients and gut microbiota – Oct 2022 03 Oct, 2022
Nonalcoholic Fatty Liver Disease perhaps due to gut microbiota – Nov 2013 05 Oct, 2021
Vitamin D levels change Gut Microbiota – 25 study review Sept 2021 26 Sep, 2021
Gut Microbiota: improved by Vitamin D – narrative review – July 2021 13 Aug, 2021
Vitamin D, Gut Microbiota, and Chemo-radiation interactions – Dec 2019 25 Feb, 2021
Strong interactions between Vitamin D and the gut microbiota via Butyrate and VDR – Dec 2019 08 Jan, 2020
Resveratrol, Metabolic Syndrome, and Gut Microbiota – Nov 2018 29 Apr, 2019
Off Topic: Fewer mental health problems if eat fermented foods (since ancient times) and microbiota – 2014 09 Sep, 2018
Vitamin D changed microbiota in gut and airway, might reduce cystic fibrosis – RCT Nov 2017 27 Nov, 2017
Gut Microbiota: The Neglected Endocrine Organ (vitamin D not mentioned) – July 2014 26 Jul, 2014

VitaminDWiki pages with PROBIOTICS in title (30 as of Sept 2022)

This list is automatically updated

Items found: 37
Title Modified
Little data on probiotics use by immunocompromised, preemies, and critically ill - Sept 2025 29 Sep, 2025
Depression reduced by safron, magnesium, omega-3, probiotics, Vitamin D etc. - Review July 2025 30 Jul, 2025
COVID-19 much less severe if pre-treat with a probiotic (Hamsters) - May 2025 25 May, 2025
Migraine Headache duration and intensity reduced by 50,000 IU vitamin D every two week plus probiotics – RCT Oct 2024 14 Oct, 2024
Gestational Diabetes best fought by Vitamin D plus probiotics – RCT review Dec 2023 11 Jan, 2024
Feed Additives as Antiviral Agents: Probiotics, Vitamin D, Zn, Se, etc. - Dec 2023 31 Dec, 2023
Rheumatoid Arthritis should be prevented by improving gut microbiota (Vitamin D, probiotics, etc.) – March 2023 18 Mar, 2023
Autism may be synergistically treated by Vitamin D and probiotics – July 2022 27 Jul, 2022
COVID Long-Haul fought by probiotics - Jan 2022 29 Jan, 2022
Tested positive for COVID, taking probiotics stopped symptoms 5 days sooner - RCT Jan 2022 18 Jan, 2022
Probiotics augments Vitamin D – review of RCT Dec 2020 22 Jun, 2021
Microbiome improvement by probiotics can be augmented with phages (gut, etc.) 25 Feb, 2021
Vitamin D is aided by probiotics (review of RCTs) – Dec 2020 31 Jan, 2021
New drug application to FDA for a probiotic which might treat COVID-19 – Nov 19, 2020 20 Nov, 2020
Depression treated by Omega-3, Magnesium, Zinc, probiotics, etc - Sept 2017 08 Jan, 2020
Probiotics increased Vitamin D etc in healthy children – RCT Oct 2019 30 Oct, 2019
Schizophrenia reduced by biweekly 50,000 IU Vitamin D and probiotics – RCT Feb 2019 21 Feb, 2019
Vitamin D treatment of diabetes (50,000 IU every 2 weeks) augmented by probiotic – RCT June 2018 12 Jan, 2019
If struggling with mental health you may need Omega-3, Vitamin D. Iron, Probiotics, etc. – US News Sept 2018 11 Sep, 2018
Magnesium, Vitamin D, Omega-3, B12, Probiotics are the first of top 10 supplements for senior men - July 2018 21 Jul, 2018
Antibiotics, probiotics 22 Nov, 2016
Off topic: Consumer Labs has great reviews of supplements– a peek at their probiotics matrix 30 Jul, 2016
Hypothesis: vitamin D and probiotics will reduce type II diabetes – Jan 2013 03 Apr, 2016
Popular supplements 1 Vitamin D, 2 fish oil, 3 CoQ10, 4 multivitamins 5 probiotics - Feb 2016 27 Feb, 2016
Vitamin D receptor functionality improved with probiotics – Sept 2015 02 Sep, 2015
Probiotic and vitamin D synergy - July 2015 11 Jul, 2015
Colon cancer – vitamin D, probiotics, and leptin might help – May 2015 20 May, 2015
Probiotics reduces blood pressure, but not as much as vitamin D does – meta-analysis July 2014 01 Feb, 2015
Probiotic (L. reuteri NCIMB 30242 ) greately increased vitamin D levels for many – RCT July 2013 14 Dec, 2014
Probiotic (L. reuteri NCIMB 30242 ) increased vitamin D levels by 25 percent – RCT July 2013 26 Jul, 2014
Probiotic (Lactobacillus casei Zhang) reduces T2 Diabetes in mice – July 2014 26 Jul, 2014
Probiotics reduced weight gain in mice for many weeks (proof of concept) – June 2014 26 Jul, 2014
Probiotics, prebiotics, and the host microbiome - the science of translation – June 2013 21 Jul, 2014
Probiotic (Lactobacillus reuteri) increased vitamin D levels 22 percent – RCT July 2013 01 Dec, 2013
Probiotics increased vitamin D levels 22 percent in those with excess cholesterol – April 2013 21 May, 2013
Are microbs – probiotics – vitamin D – allergy – asthma – obesity related – Mar 2011 20 Jul, 2011
Many autistic children are getting some Vitamin D, Omega-3, probiotics, etc. - Aug 2019 No value for 'modification_date_major'

Attached files

ID Name Comment Uploaded Size Downloads
18546 Table of Immune system and age.jpg admin 03 Oct, 2022 121.60 Kb 266
18545 Innate and adative immune system.jpg admin 03 Oct, 2022 123.53 Kb 335
18544 Immunosenescence gut bacteria_CompressPdf.pdf admin 03 Oct, 2022 636.33 Kb 228