Loading...
 

Diabetic Nephropathy – active vitamin D helps – Dec 2014

Relationship of Vitamin D with Diabetes Mellitus and Diabetic Nephropathy

Port J Nephrol Hypert 2014; 28(2): 108-118, Advance Access publication 16 June 2014
Ana Paula Silva, Andre Fragoso, Pedro Leao Neves
Department of Nephrology, Hospital de Faro - Centro Hospitalar do Algarve. Faro, Portugal

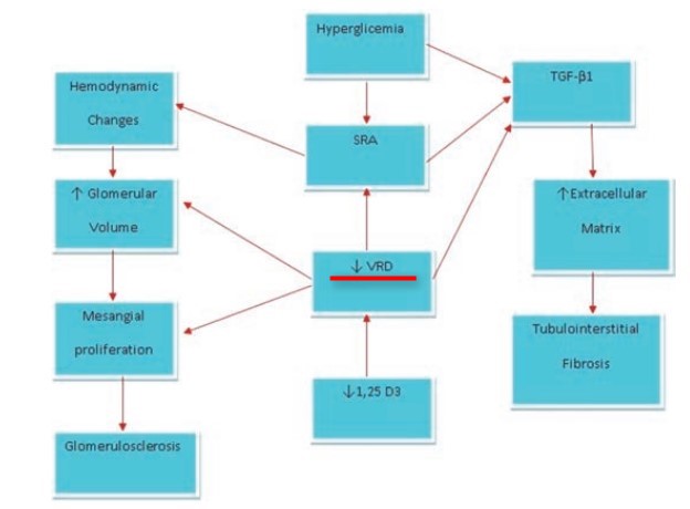
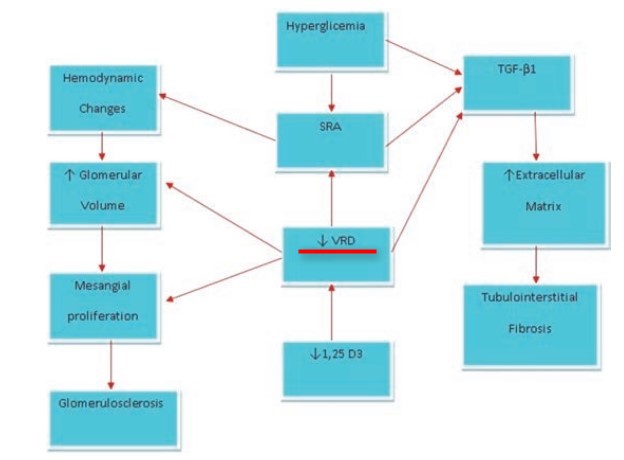
Diabetic nephropathy (DN) is a major public health problem whose prevalence has been increasing in recent years. It is characterized by a progressive pattern and is associated with high morbidity and mortality rates. Several factors are associated with the onset and progression of DN, such as glycaemic control, hypertension, obesity and inflammation status. In addition, vitamin D also seems to be involved through a pleiotropic regulatory activity/protection with promising applicability, either in prevention or progression of renal disease. The purpose of this review was to summarize the scientific evidence that supports the role of vitamin D in diabetes mellitus and DN.
Image


Notes

Longstanding Diabetes ==> Kidney failure (10% of Type II, 30% of Type1) ==> Diabetic Nephropathy

One type of diabetic nephropathy is peripheral nephropathy,
   which affects such body parts as the feet, legs and hands, thus leading to numbness of feet

 Download the PDF from VitaminDWiki.

See also VitaminDWiki

Calcitriol (active vitamin D) is very important if poor kidney function
Calcitriol provides vitamin D to the rest of the body AND treats the kidney
http://vitamindwiki.com/tiki-index.php?page_id=5644
click on chart for more information

Attached files

ID Name Comment Uploaded Size Downloads
4701 DN.jpg admin 09 Dec, 2014 33.25 Kb 1916
4700 Diabetes and DN.pdf admin 09 Dec, 2014 695.41 Kb 1244