- Asthma is one of the most prevalent chronic diseases worldwide
- Most asthmatics have low Vitamin D levels
- Adding Vitamin D decreases asthma: proven by many random controlled trials
(More Asthma info below)
Learn how Vitamin D is essential for good health
Watch a 5 minute video "Does Less Sun Mean more Disease?"
Browse for other Health Problems and D in left column or here
see also Supplementing and More in the menu at the top of every page
If you have a disease associated with low Vit D take Vit D
Raising your Vit D levels will substantially prevent other low-Vit D health problems
Proof that Vitamin D Works Getting Vitamin D into your blood and cells
Books and Videos
Reasons for low response to vitamin D Why are doctors reluctant
Cancer studies include: Breast
Colds and flu Dark Skin
COVID-19 treated by Vitamin D - studies, reports, videos
Table of contents
- Overview Asthma VitaminDWiki
- Vitamin D is cost-effective to give to asthmatic children in Columbia - Feb 2023
- Adult Asthma was somewhat helped by 5,000 IU daily for 3 months (takes 5 months for response to plateau) - RCT May 2024
- 4,400 IU of vitamin D during pregnancy did reduce Asthma (VIDDART) - Oct 2023
- See asthma and Vitamin D on the web
- Children born with high vitamin D 5X less-likely to get asthma - May 2021
- The worse the asthma in children, the lower their vitamin D level - Feb 2019
- Asthma is reduced by Diet, Magnesium, Vitamin D, Tumeric, Breathing Exercises, Pine Bark, Vit B6
- Obese asthmatic children Vitamin D - 50,000 IU then 8,000 IU daily - RCT Jan 2024
- Asthma - with nothing about Vitamin D
- > $81 Billion/year cost of US asthma - 2024
- What are the types of asthma, their cost, and % of people who have them? Perplexity AI - Dec 2024
- Asthma Drug Therapy
- >13% of adults have asthma in Australia, Sweden, UK, Netherlands, and Brazil - 2024
- Asthma is the most common health problem in children, inhalers not used properly - March 2019
- Asthma Factoids from The Body by Bill Bryson, 2019
- Asthma worse at night - Sept 2021
- TENS may treat Asthma via the Vegus nerve (along with many other health problems) - Feb 2025
Overview Asthma VitaminDWiki
- VitaminDWiki pages containing ASTHMA in title (164 as of Nov 2024)
- Asthma attacks reduced in half if Vitamin D level higher than 42 nanograms – RCT May 2014
- Started with 100,000 IU loading dose and has standard-of-care Asthma drug
- Asthma may be treated by Vitamin D if more than 40 ng for 12 months – Sept 2018
- Those with Asthma or COPD had half the response to Vitamin D – March 2020
- Those with Asthma need larger doses to get the same response.
- Probably need gut-friendly Vitamin D
- CDC funded study: 1.3 X Asthma risk if vaccination contained aluminum – Sept 2022
- Asthma category
- Asthma in child 2.3 X more likely if both parents asthmatic (unless add Vitamin D) – VDAART Nov 2018
- Adult-onset asthma 2X more likely if low vitamin D and not hyperallergenic – May 2018
- Children had poor lung function if mothers had low vitamin D while pregnant – Nov 2022
- 26 health factors increase the risk of COVID-19 – all are proxies for low vitamin D
- CDC list of high-risk for COVID-19 includes Asthma
- Child Asthma increased 2.1 X by antibiotics, Child milk allergy increased 4.4 X by PPI – April 2018
- Asthmatic children taking Corticosteroids had 2X more vitamin D intake, but lower levels – July 2017
- Traffic pollution increases asthma unless supplement with Vitamin D (mice) June 2018
- Childhood asthma problems eliminated for months by 600,000 IU of Vitamin D injection – June 2017
- Proof that Vitamin D Works 99 health problems prevented/treated as of Feb 2025
- Asthma has been proven to be treated by Vitamin D in at least 4 random controlled trials
- Childhood asthma still reduced 4 months after 800 IU of Vitamin D daily - RCT Feb 2016
- Respiratory Disease exacerbations (Asthma, CF, COPD) may be treated by Vitamin D – July 2019
- Women with asthma 35X more likely to be vitamin D deficient – Oct 2013
- If high vitamin D during pregnancy the child is 5X less likely to get asthma
- Asthma is treated by Vitamin D – now they are trying to understand why – Feb 2015
- Increase in vitamin D deficiency may partially explain increases in asthma and allergies – Jan 2015
- Why deficiencies in vitamin D and magnesium are linked to asthma Magnesium allows muscles to relax
- Babies 3.6X more likely to go to hospital for asthma if asthmatic mother had low vitamin D while pregnant – June 2019
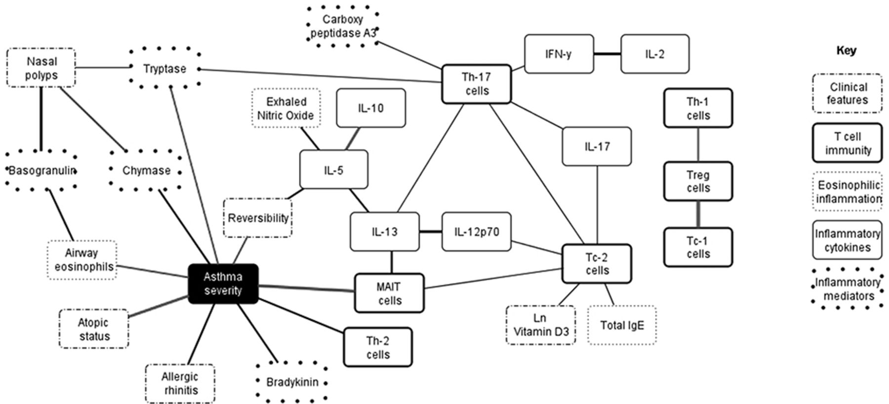
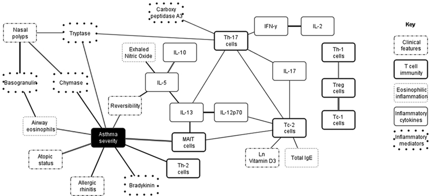
- The worse the bronchial asthma, the lower the vitamin D – Jan 2017 has the following chart
click on the chart to see the study
Related pages in VitaminDWiki
- Inhaled vitamin D help lungs - many studies
- All items in Breathing and Vitamin D
472 items includes Asthma, Pneumonia, RTI, TB, Allergy, COPD - All items in category Autoimmune and Vitamin D
209 items
15+ Intervention pages with ASTHMA in title
This list is automatically updated
Items found: 16
5+ Non-Daily Intervention pages with ASTHMA in title
This list is automatically updated
Items found: 5
10+ Vitamin D Receptor pages have ASTHMA in the title
This list is automatically updatedItems found: 10
13+ Meta-analyses in VitaminDWiki have ASTHMA in title
This list is automatically updated
Items found: 13
3+ Magnesium pages ASTHMA in title
This list is automatically updated
Items found: 3
Vitamin D is cost-effective to give to asthmatic children in Columbia - Feb 2023
Vitamin D supplementation for children with mild to moderate asthma: an economic evaluation
J Asthma . 2023 Feb 8;1-13. doi: 10.1080/02770903.2023.2178007 PUBLISHER wants $62 for the PDF
Jefferson Antonio Buendía 1, Diana Guerrero Patiño 1, Erika Fernanda Lindarte 1Introduction A large proportion of asthma patients remain uncontrolled despite using inhaled corticosteroids. Some add-on therapies such as vitamin D supplements have been recommended for this subgroup of patients. The purpose of this study was to assess the cost-utility of vitamin D supplementation in children with mild to moderate persistent asthma in Colombia.
Methods A probabilistic Markov model was created to estimate the cost and quality-adjusted life-years (QALYs) of patients with severe asthma in Colombia. The model was analyzed probabilistically, and a value of information (VOI) analysis was conducted to inform the value of conducting further research to reduce current uncertainties in the evidence base. Cost-effectiveness was evaluated at a willingness-to-pay (WTP) value of US$5180.
Results The mean incremental cost of vitamin D supplementation versus no supplementation is USD $44.60. The mean incremental benefit of vitamin D supplementation versus no supplementation is 0.05 QALY. This position of absolute dominance (vitamin D supplementation has lower costs and higher QALYs than no supplementation) is unnecessary to estimate the incremental cost-effectiveness ratio. Our base-case results were robust to variations in all assumptions and parameters.
Conclusion Add-on therapy with vitamin D supplementation is a cost-effective strategy for patients between 6 and 17 years of age with mild to moderate asthma in Colombia.
Adult Asthma was somewhat helped by 5,000 IU daily for 3 months (takes 5 months for response to plateau) - RCT May 2024
__Reminder: Asthmatics need 2X more vitamin D to get the same response as non-asthmatics
FREE PDF
4,400 IU of vitamin D during pregnancy did reduce Asthma (VIDDART) - Oct 2023
Unfortunately, the PDF is behind a paywall
Prenatal Vitamin D Supplementation to Prevent Childhood Asthma: 15-Year Results from the Vitamin D Antenatal Asthma Reduction Trial (VDAART)
J Allergy Clin Immunol . 2023 Oct 16:S0091-6749(23)01254-X. doi: 10.1016/j.jaci.2023.10.003
Scott T Weiss, Hooman Mirzakhani, Vincent J Carey, George T O'Connor, Robert S Zeiger, Leonard B Bacharier, Jeffrey Stokes, Augusto A LitonjuaThis article provides an overview of the findings obtained from the Vitamin D Antenatal Asthma Reduction Trial (VDAART) spanning a period of 15 years. The review covers various aspects, including the trial's rationale, study design, initial intent-to-treat analyses, and an explanation of why those analyses did not achieve statistical significance. Additionally, the article delves into the post-hoc results obtained from stratified intent-to-treat analyses based on maternal vitamin D baseline levels and genotype stratified analyses.
These results demonstrate a statistically significant reduction in asthma among offspring aged 3 and 6 years when comparing vitamin D supplementation (4400 IU/day) to the standard prenatal multivitamin with vitamin D (400 IU/day). Furthermore, these post-hoc analyses found that vitamin D supplementation led to a decrease in total serum IgE levels and improved lung function in children, in comparison to those whose mothers received a placebo alongside the standard prenatal multivitamin with vitamin D. Lastly, the article concludes with recommendations regarding the optimal dosing of vitamin D for pregnant women to prevent childhood asthma, as well as suggestions for future trials in this field.
See asthma and Vitamin D on the web
- There’s No ‘One Size Fits All’ Treatment for Asthma NYT Feb 2021 NYT PDF
- A wide variety of triggers and treatments 56 page guidelines PDF The word VITAMIN does not occur once
- Asthmatics exhale better if higher level of Vitamin D - 2018
Correlation between the vitamin D levels and asthma attacks in children: Evaluation of the effects of combination therapy of atomization inhalation of budesonide, albuterol and vitamin D supplementation on asthmatic patients.
MEF25 = Maximal Expiratory Flow at 25% of Forced Vital Capacity
 Download the PDF from VitaminDWiki - Clinical Trials 70 Vitamin D intervention trials for Asthma of Nov 2020, including
- Studies Suggest an Acetaminophen-Asthma Link NYT Dec 2011 - NOT vitamin D
- The sharp worldwide increase in childhood asthma over the past 30 years has long perplexed researchers,
- Doctors stopped giving aspirin to children with fevers, opting instead for acetaminophen. (Reyes - 1980's)
- VitaminDWiki wonders if this association deals with worldwide, latitude, etc.
- International patent for vitamin D and analogs to prevent asthma
- Why are asthma rates higher among children now than in the past? Medical Express Nov 2012
- Have given up on many previous hypothesis, and now considering vitamin D deficiency]
- Effects of vitamin D levels on asthma control and severity in pre-school children 2016
- Ages 1-4, winter, free PDF online
- 10 ng/ml in the asthma group and 15 ng/ml control group
5X less likely to be hospitalized for Asthma if adequate vitamin D__
 Download the PDF from VitaminDWiki
Children born with high vitamin D 5X less-likely to get asthma - May 2021
The correlation between neonatal vitamin D levels and the risk of childhood asthma attacks
Transl Pediatr. 2021 Apr;10(4):914-920. doi: 10.21037/tp-21-92.
Wenlin Li 1, Jin Zhou 2, Shen Liu 2, Kaihui Xing 1, Ling Yang 1, Lihua Zhong 1, Qiuli Chen 2, Wei Zhang 1
 Download the PDF from VitaminDWikiBackground: To explore the correlation between neonatal vitamin D levels and the risk of asthma in children aged 3-9 years.
Methods: A total of 1,534 subjects were selected, and clinical and laboratory test data of all subjects were collected at birth, including 25-hydroxyvitamin D3 [25(OH)D3] levels, gender, season of birth, birth weight; whether delivery was premature, cesarean section, or primipara; and parental details including maternal age, ethnicity, level of education, history of smoking, and history of maternal or paternal asthma. The level of 25(OH)D3 was used as a continuous variable to analyze its correlation with the risk of asthma using the Cox proportional regression model. In addition, subjects were divided into four groups according to their 25(OH)D3 quartiles, and the first quantile group was used as a reference to analyze the risk of asthma in the other groups. Further subgroup analysis was conducted according to the patient's gender and birth season.
Results: Among the 1,534 subjects included, there were 107 cases in the asthma-affected group and 1,427 cases in the normal control group. Compared with the control group, the level of 25(OH)D3 in the asthma group was significantly lower (P=0.03), the mother's education level was lower (P=0.002), but the preterm birth rate, cesarean section rate, and parental asthma prevalence rate were significantly higher (all P<0.05). When the neonatal 25(OH)D3 was divided into quartiles to perform a categorical variable analysis, we found that compared with the first quantile (Q1, 0.0-25.1 mmol/L), the risk of asthma in Q4 was reduced by 50% (HR=0.50, 95% CI: 0.38-0.76). The second quantile group (Q2) and the third quantile group (Q3) showed no significant difference in the risk of disease compared with Q1 but showed a trend of decreasing risk as the quantile group increased (the trend P values were both <0.05). This correlation was still valid when a stratified analysis was made based on gender and birth season.
Conclusions: There is a significant correlation between a reduced vitamin D level in newborns and the subsequent risk of asthma in children aged 3-9 years. Moreover, the level of vitamin D is an independent risk factor for childhood asthma.
The worse the asthma in children, the lower their vitamin D level - Feb 2019
Serum 25-hydroxy vitamin D in asthmatic children and its relation to disease severity
International Journal of Community Medicine and Public Health, DOI: http://dx.doi.org/10.18203/2394-6040.ijcmph20185510
Ihab Hafez El Sawy, Passant Al-Said Moaz, Ghada Mohamed Farouk El Deriny, Mohamed Sami Abd El Moniem El KholyBackground: Asthma is a chronic immunological disorder of the lungs. Vitamin D has several effects on the innate and adaptive immune systems. Little is known about vitamin D level and its impact on severity of asthma in children. This study aimed to determine vitamin D levels in asthmatics versus control children; studying the relation if any between these levels and asthma severity.
Methods: This cross-sectional study was conducted on 60 asthmatic children and 20 apparently healthy children as controls. Asthma patients were divided into 3 groups (mild, moderate, severe; 20 each). Asthma severity was based on GINA criteria. Vitamin D level was measured to all study group.
Results: The difference between the mean values of vitamin D level in control and asthmatic patients was statistically significant (p<0.001). This difference between control group and each asthma subgroup and between asthma subgroups versus each other were statistically significant being highest in control and lowest in patients with severe asthma (p<0.001). Differences in vitamin D status in control and all asthmatic patients were statistically significant (p<0.001). The difference between control group and each asthma subgroup according to vitamin D status were statistically significant (p<0.001). Concerning asthma subgroups the difference in vitamin D status between severe versus mild and moderate asthma were statistically significant (p<0.001), while between mild and moderate asthma it was not.
Conclusions: Significantly lower vitamin D level in asthmatic children compared to controls and a differential decrease in vitamin D levels in asthmatic children being lowest in severe asthma was confirmed.
 Download the PDF from VitaminDWiki
Asthma is reduced by Diet, Magnesium, Vitamin D, Tumeric, Breathing Exercises, Pine Bark, Vit B6
8 Proven Ways To Relieve Asthma Naturally GreenMed Info Jan 2019
- "Asthma affects about 300 million people worldwide.It is growing by 50 percent every decade and causes upwards of 180,000 deaths per year"
- "In a study of 1,531 children in Manitoba, Canada, researchers found that the risk of developing asthma by the age of seven was cut in half when the first diphtheria, pertussis, tetanus (DPT) immunization was delayed by more than two months. Delaying all three doses of DPT vaccines cut asthma risk by 60 percent."
Obese asthmatic children Vitamin D - 50,000 IU then 8,000 IU daily - RCT Jan 2024
- Note Astmatics have 1/2 the response to Vitamin D genes?, poor gut?
Asthma - with nothing about Vitamin D
> $81 Billion/year cost of US asthma - 2024
What Does Asthma Cost in the United States - Perplexity AI Dec 2024
Asthma imposes a significant economic burden on the United States healthcare system and society as a whole. The total annual cost of asthma in the U.S. is estimated to be between $80 billion and $82 billion 5 7
This substantial figure encompasses various direct and indirect costs associated with the disease.
Direct Medical Costs
The direct medical costs of asthma account for a large portion of the total economic burden:- Annual per-person medical cost: The average annual medical cost per person with asthma is estimated to be $3,266 5 8
- Breakdown of medical costs:
- Prescriptions: $1,830
- Office visits: $640
- Hospitalizations: $529
- Hospital outpatient visits: $176
- Emergency department care: $105
Indirect Costs
Asthma also results in significant indirect costs:- Missed work and school days: The combined cost of missed work and school days is approximately $3 billion per year 5 7
- This represents 8.7 million lost workdays and 5.2 million lost school days annually.
- Mortality costs: Asthma-related deaths result in an economic loss of about $29 billion per year 7 8
Cost Variations
The cost of asthma can vary significantly depending on the severity and setting of care:- Emergency department visits: The average cost ranges from $391 to $400 4
- Hospitalizations:
- Standard inpatient stay (average 3.5 days): $5,000 to $5,911
- Intensive care without intubation: $9,000
- Intensive care with intubation (average 12 days): $28,000 4
Economic Impact on Children
Asthma has a particular impact on children's health and education:- Children with asthma miss an average of 2.3 additional school days annually 5
- The per-child cost of missed school days is estimated at $207 5
Trends and Considerations
- The cost of asthma has been increasing over time. From 2002 to 2007, the total cost grew by 6%, from $53 billion to $56 billion 2
- These estimates likely understate the true economic burden, as they do not account for untreated asthma cases or non-medical costs such as transportation expenses and reduced productivity while working with asthma symptoms 5 7
In conclusion, asthma poses a substantial economic challenge to the U.S. healthcare system and society, with costs spanning medical care, lost productivity, and premature mortality. Effective asthma management strategies are crucial to reducing this burden and improving patient outcomes.
What are the types of asthma, their cost, and % of people who have them? Perplexity AI - Dec 2024
Asthma Drug Therapy
>13% of adults have asthma in Australia, Sweden, UK, Netherlands, and Brazil - 2024
Australia: Approximately 21.5% of adults have clinical asthma.
Sweden: Around 20.2% of adults are affected.
United Kingdom: The prevalence is about 18.2%.
Netherlands: About 15.3% of adults have asthma.
Brazil: The prevalence is approximately 13.0%.
Canada: The overall prevalence is around 10.8%, with some provinces like Ontario having rates as high as 12.1%.
United States: Certain states have high prevalence rates, such as Rhode Island (13.3%) and Kentucky (11.7%).
Perplexity AI Aug 2024
Asthma is the most common health problem in children, inhalers not used properly - March 2019
Using an Asthma Inhaler Correctly NYT
- "Asthma is the most common chronic disease of childhood, and using an asthma inhaler is often a first step toward medical autonomy for a child with asthma"
- "Once or twice a day, children may take what are called controller therapies, most often inhaled corticosteroids which decrease chronic inflammation in the lungs and make exacerbations less likely. And then, when they feel symptoms coming on, or find themselves in a situation where symptoms seem likely, they use what are called rescue medications, bronchodilators which relax the smooth muscle so that air can move through those tubes."
- "You have to take off the cap, shake the inhaler for three to five seconds and connect it to the spacer (a chamber between the inhaler and the patient’s mouth that holds the drug suspended and makes it easier to breathe it in). Then you are supposed to exhale completely, and put the mouthpiece or mask in or around your mouth correctly, forming a tight seal. Then you release the medication from the inhaler by pressing the canister down, breathe in slowly and deeply through the spacer (for spacers with a whistle, you do not want to hear the whistle), and hold your breath for 10 seconds. Finally, you exhale again — and then you wait a minute and repeat the process."
- "Eighty-four percent of the patients did not wait the 30 seconds that the researchers felt was the absolute minimum time between inhalations. More than 50 percent waited less than 15 seconds."
Asthma Factoids from The Body by Bill Bryson, 2019
- The U.K.:30 percent of children have shown asthma symptoms.
- The lowest rates are in China, Greece, Georgia, Romania, and Russia, with just 3 percent.
- Pearce. “I have spent thirty years studying asthma, and the main thing I have achieved is to show that almost none of the things people think cause asthma actually do. They can provoke attacks if you have asthma already, but they don’t cause it. We have very little idea what the primary causes are. We can do nothing to prevent it.”
- with some asthmatics if you put their feet in a bucket of ice water, they begin to wheeze immediately. Now, that can’t be due to inflammation, because it happens too fast.
- Asthma is very different from other lung disorders in that it is normally present only some of the time.
- Even when there are no symptoms present, other diseases will nearly always be evident in blood or sputum tests. In asthma, in some cases, the disease just vanishes.”
Asthma worse at night - Sept 2021
Why Does Asthma Get Worse at Night?
Had been known for centuries, now a clinical trial documented the reason
TENS may treat Asthma via the Vegus nerve (along with many other health problems) - Feb 2025
TENS treats many asthma problems in teens - RCT Jan 2021
Potential impacts of Acu-TENS in the treatment of adolescents with moderate to severe bronchial asthma: A randomized clinical study
 Download the PDF from VitaminDWikiOverview Asthma and Vitamin DPrinter Friendly Follow this page for updates136688 visitors, last modified 23 Feb, 2025, This page is in the following categories (# of items in each category)Attached files
ID Name Uploaded Size Downloads 22312 Asthma TENS.webp admin 23 Feb, 2025 11.81 Kb 244 22311 Acu-TENS Asthma_CompressPdf.pdf admin 23 Feb, 2025 401.52 Kb 92 15615 Asthma.jpg admin 21 May, 2021 32.49 Kb 2687 15614 childhood asthma attacks.pdf admin 21 May, 2021 254.20 Kb 705 15048 There’s No ‘One Size Fits All’ Treatment for Asthma - The New York Times.pdf admin 15 Feb, 2021 114.33 Kb 807 15047 Asthma guidelines.pdf admin 15 Feb, 2021 1.21 Mb 2129 11142 Asthma Feb 2019.jpg admin 04 Jan, 2019 31.14 Kb 6676 11141 Asthma.pdf admin 04 Jan, 2019 373.00 Kb 1366 10990 Asthma Drug Therapy.jpg admin 06 Dec, 2018 108.66 Kb 8465 9778 Asthma 2018.pdf admin 26 Apr, 2018 336.88 Kb 1563 9777 MEF25 percent.jpg admin 26 Apr, 2018 16.03 Kb 7261 3277 Astham types.jpg admin 15 Nov, 2013 96.71 Kb 4190 3003 Asthma Sept 2013.jpg admin 15 Sep, 2013 47.55 Kb 20978 3002 Asthma Sept 2013.pdf admin 15 Sep, 2013 237.74 Kb 3211 - All items in category Autoimmune and Vitamin D