Loading...
 

Gluten Intolerance - with notes on vitamin D

Gluten Intolerance: A Growing Epidemic

  • Strong hints of intolerance with low vitamin D, vitamin k2, and Magnesium
  • Many people around the world have become deficient in all three during the past 4 decades
  • Roundup is also suspected (which is used a few days before wheat is harvested)

Gluten Intolerance Disease Chart

Image

Natural News June 2011 Gluten then and now

  • CD is four times more common today that it was five decades ago
    • 3 in 100: United Kingdom
    • 1 in 370: Italy
    • 1 in 122: Northern Ireland
    • 1 in 99: Finland
    • 1 in 133: United States (had been 1 in 2,000)
    • Once thought rare for African-, Hispanic- and Asian-Americans, current estimates in these populations: 1 in 236
  • 1 in 30 are estimated to have gluten intolerance in the United States.

CLICK HERE for web page from NaturalGrocers

72 minute video with slides - 2009 - example

Image

Huge increases in health problems – risk factors include Vitamin D, Antibiotics, and Roundup

Decrease in cholesterol which the skin needs to make vitamin D

Cholesterol down 10 percent - CDC

Decrease in vitamin D for 13 new reasons in past 40 years and many old reasons

http://www.vitamindwiki.com/tiki-index.php?page_id=1586

About 2X less Vitamin D in just 10 years (US)

Ginde 2009 - see also the journal article

CLICK HERE for details

On the web


Some think increased in Intolerance is due to increase in GMO crops in US

Image


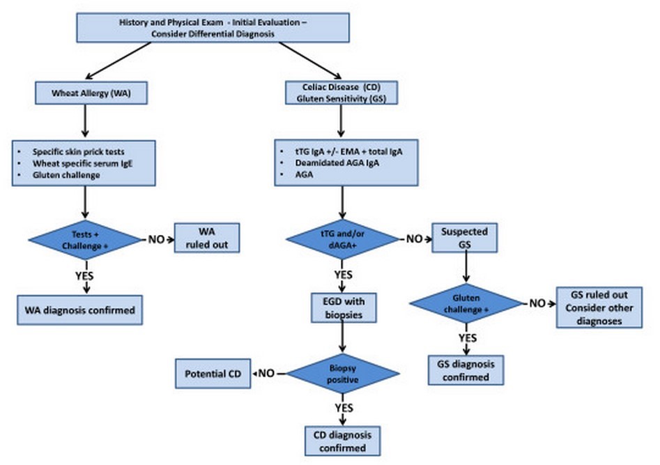
Spectrum of gluten-related disorders: consensus on new nomenclature and classification

  • Wheat allergy, Baker's asthma, Wheat-dependent exercise-induced anaphylaxis,Celiac disease, Dermatitis herpetiformis (rash), Gluten ataxia, Gluten sensitivity

Image
 Download the PDF from VitaminDWiki.


GMO and Gluten Sensitivity -2013

http://www.responsibletechnology.org/gluten
Can Genetically-Engineered Foods Explain the Exploding Gluten Sensitivity?
“ While there is insufficient research to prove that GMO consumption causes gluten sensitivity, the evidence does show how it might, at least, exacerbate the symptoms, or contribute to the conditions that might lead to the development of sensitivity to gluten. Instead of waiting
for more research, many clinicians are now prescribing non-GMO diets to their gluten-sensitive and -intolerant patients, as well as those with a variety of other disorders.”
Image
 Download the PDF from VitaminDWiki.


See also VitaminDWiki

Attached files

ID Name Comment Uploaded Size Downloads
4889 Gluten GMO smell.jpg admin 14 Jan, 2015 112.27 Kb 4149
4888 Exploding-Gluten-Sensitivity_.pdf admin 14 Jan, 2015 1.21 Mb 1372
4887 Gluten diagnosis.jpg admin 14 Jan, 2015 71.71 Kb 4134
4886 gluten-related disorders.pdf admin 14 Jan, 2015 775.15 Kb 1356
903 GMO-crops-in-US.jpg admin 26 Nov, 2011 26.22 Kb 5587
584 Gluten-Induced-Disease-Chart.png admin 27 Jun, 2011 110.88 Kb 6972
492 gluten wsJ.gif Editor 21 Mar, 2011 47.25 Kb 1654
337 gluten slide.gif admin 06 Dec, 2010 11.93 Kb 5504